O PREFEITO MUNICIPAL DA SERRA, ESTADO DO ESPÍRITO SANTO, usando das atribuições legais, que lhe são conferidas pelo disposto no inciso V do artigo 72 da Lei Orgânica do Município,
CONSIDERANDO a necessidade de estabelecer procedimentos de forma a unificar as rotinas e definir fluxos;
CONSIDERANDO a necessidade para estabelecer critérios e procedimentos básicos referentes à aquisição de bens e serviços, inclusive de engenharia, e insumos destinados ao enfrentamento da emergência de saúde pública de importância internacional decorrente do Coronavírus (Covid-19) responsável pelo surto de 2019/2020;
CONSIDERANDO a necessidade de aplicação de penalidades, instituindo rito procedimental conexo ao processo administrativo de apuração de responsabilidades das infrações praticadas por fornecedores, no procedimento licitatório e na execução do contrato, no âmbito da Administração Pública Municipal,
CONSIDERANDO a necessidade para estabelecer procedimentos padronizados para a locação de imóvel no âmbito da Administração Pública Municipal. Decreta:
Art. 1º Ficam aprovadas as Normas de Procedimento: SCI 07/2020, versão 01 - Apurar e Aplicar Sanções Administrativas na Execução do Contrato; SCI 08/2020, versão 01 - Apurar e Aplicar Sanções Administrativas no Procedimento Licitatório; SCL 08/2020, versão 01 - Aquisição de Bens e Serviços por Dispensa de Licitação Durante a Situação de Emergência Pública – “Coronavirus”; SPA 07/2020, versão 01 - Procedimento para Locação de Imóvel pela Administração Municipal.
Art. 2º As Normas de Procedimento mencionadas no artigo anterior se encontram à disposição dos usuários no endereço eletrônico www.serra.es.gov.br e somente poderão ser alteradas ou adaptadas mediante comunicação oficial expedida pelo Controlador Geral do Município ao setor responsável pela manutenção das informações em meio eletrônico.
Art. 3º Este Decreto entrará em vigor na data de sua publicação.
Palácio Municipal em Serra, aos 30 de abril de 2020.
AUDIFAX CHARLES PIMENTEL BARCELOS
Este texto não substitui o original publicado e arquivado na Prefeitura Municipal da Serra.
|
Prefeitura Municipal da Serra Estado do Espirito Santo |
NORMA DE PROCEDIMENTO |
SCI 07 |
|
|
Assunto: APURAR E APLICAR SANÇÕES ADMINISTRATIVAS NA EXECUÇÃO DO CONTRATO |
|||
|
Versão: 01 |
Data de elaboração: 20/03/2020 |
Data de aprovação: 30/04/2020 |
Data de vigência: 30/04/2020 |
|
Ato de aprovação: Decreto Municipal nº 6052/2020 |
Unidade responsável: Controladoria Geral do Município |
||
|
Revisada em:
|
Revisada por: |
||
Aprovação:
________________________________________________
Subsecretário de Transparência e Combate à Corrupção
____________________________________________________
Carimbo e Assinatura do Controlador Geral do Município
1. Finalidade:
Definir o fluxo da aplicação de penalidades, instituindo rito procedimental conexo ao processo administrativo de apuração de responsabilidades das infrações praticadas por fornecedores, na execução do contrato, no âmbito da Administração Pública Municipal.
2. Abrangência:
Todas as unidades da estrutura organizacional do Poder Executivo Municipal.
3. Base Legal e Regulamentar:
Constituição da República Federativa do Brasil, de 05 de outubro de 1988
Lei Federal n.º 8.666, de 21/06/1993 – Regulamenta o art. 37, inciso XXI, da Constituição Federal e institui normas para licitações e contratos da Administração Pública
Lei Orgânica do Município de Serra
4. Conceitos:
4.1. Conduta Irregular - Ação ou omissão do contratado que viola norma de natureza contratual e demais legislações aplicáveis à espécie.
4.2. Sanção Administrativa – Penalidade prevista em lei, no Edital, no Contrato, na Ata de Registro de Preços, aplicada pelo Órgão ou Entidade da Administração Pública no exercício da função administrativa, como consequência de um fato típico administrativo com a observância dos princípios constitucionais do contraditório e da ampla defesa, garantidos por meio do devido processo legal.
4.3. Contratado - a pessoa física ou jurídica signatária de contrato com a Administração Pública;
4.4. Notificação de Infração - é o documento por meio do qual a autoridade competente dá ciência ao contratado, de conduta irregular durante a execução do contrato) ou que afronta as normas contratuais e legislação em vigência;
4.5. Fiscal do contrato – representante da Administração designado ou pessoa física ou jurídica contratada, com as atribuições de subsidiar ou assistir o Gestor do contrato, incumbido de verificar se as condições estabelecidas em edital e na proposta vencedora estejam sendo cumpridas durante a execução do contrato, para que os objetivos da licitação sejam materialmente concretizados.
4.6. Gestor do contrato – representante da Administração, designado para acompanhar a execução do contrato, promover as medidas necessárias à fiel execução das condições previstas no ato convocatório e no instrumento contratual, isto é administra-lo desde sua assinatura até o encerramento com a entrega do Bem e devido pagamento.
4.7. Autoridade Competente – A quem compete autorizar a instauração de procedimento administrativo visando a apuração dos fatos ocorridos durante a execução contratual, bem como aplicar ou não decisão em primeira e segunda instância administrativa.
4.8. Cadastro Nacional de Empresas Punidas (CNEP) e Cadastro Nacional de Empresas Inidôneas e Suspensas da Controladoria Geral da União (CEIS) – Relação de empresas e pessoas físicas penalizadas pela Administração Pública, com restrição de participar de licitações ou celebrar contratos administrativos com a Administração Pública.
5. Competência e Responsabilidades:
A responsabilidade na aplicação da penalidade são: Diretor do Departamento a que esteja sendo executado o contrato e o Secretário Municipal.
6. Procedimentos:
6.1. Gestor e Fiscal
6.1.1. Identifica a possível conduta irregular, nos termos do estabelecido no contrato;
6.1.2. Elabora e instrui a representação/notificação relatando a conduta irregular que teria sido praticada pelo contratado, os motivos que justificariam a incidência da sanção administrativa, a sugestão da duração da penalidade e o fundamento legal (conforme o instrumento que vincule as partes – Contrato) - Prazo 1 dia;
6.1.3. Providencia a autuação do processo, em apartado, com os seguintes documentos:
6.1.3.1. Representação/notificação;
6.1.3.2. Cópia do contrato;
6.1.3.3. Todos os elementos probatórios aptos a indicar a prática da irregularidade relatada.
6.1.4. Encaminha ao Protocolo Geral – Prazo 1 dia;
6.1.5. Encaminha o processo para a autoridade competente para manifestação.
6.2. A autoridade competente
6.2.1. Recebe o processo, analisa se a conduta se enquadra nas hipóteses dos artigos 77, 78 e 87 da Lei 8.666/93, para fins de aplicação das seguintes penalidades:
a) Advertência;
b) Multa, na forma prevista no instrumento convocatório ou no contrato;
c) Suspensão temporária de participação em licitação e impedimento de contratar com a Administração;
d) Declaração de inidoneidade para licitar ou contratar com a Administração Pública.
6.2.1.1. Se a conduta do Contratado se enquadrar: autorizar a instauração do procedimento e notifica o Contratado – Prazo 1 dia
6.2.1.2. Se a conduta do Contratado não se enquadrar: justificar em despacho fundamentado e devolve ao Gestor/Fiscal para arquivamento do feito. – Prazo 1 dia
6.2.1.3. No caso de aplicação da sanção prevista no 3º do Art. 87, a autoridade competente será o Secretário Municipal.
6.3. Defesa Prévia
6.3.1. O Contratado infrator poderá apresentar defesa prévia no prazo:
a) 5 (cinco) dias uteis, para advertência, multa, suspensão e impedimento;
b) 10 (dez) dias uteis, para declaração de inidoneidade.
b.1.) na aplicação de penalidade prevista no § 3o do artigo 87: é de competência exclusiva do Secretário Municipal, conforme o caso, facultada a defesa do interessado no respectivo pro-cesso, no prazo de 10 (dez) dias da abertura de vista, podendo a reabilitação ser requerida após 2 (dois) anos de sua aplicação.
6.3.2. A notificação para apresentação de defesa prévia se dará por meio eletrônico e (ou) publicação no diário oficial - devendo constar expressamente no edital – conforme modelo Anexo I - prazo 1 dia.
6.4. Autoridade competente
6.4.1. Após prazo para manifestação, remete os autos a Procuradoria Municipal.
6.5. Procuradoria Municipal
6.5.1. Analisa os autos e emite parecer– prazo de 10 dias úteis
6.5.2. Devolve os autos a autoridade competente.
6.6. Decisão em 1ª instância
6.6.1. Se a autoridade decidir pelo arquivamento, deverá:
6.6.1.1. Notificar o Contratado da decisão;
6.6.1.2. Remete os autos ao Gestor/Fiscal para apensamento ao processo principal.
6.6.2. Se aplicar sanção administrativa, notificar o Contratado, conforme modelo – Anexo II – no prazo de 2 dias, mencionando expressamente que fica resguardado o direito de recurso no prazo de:
a) 5 (cinco) dias uteis, à contar da intimação do ato, lavratura da ata, rescisão do contrato e para os casos de advertência, multa, suspensão temporária ou de multa e do pedido de reconsideração.
b) 10 (dez) dias uteis, para declaração de inidoneidade.
6.7. Recurso
6.7.1. Apresentado recurso pelo Contratado infrator, a autoridade competente poderá:
6.7.1.1. Manter a decisão e remeter os autos a autoridade competente superior.
6.8. Decisão em 2ª instância
6.8.1. Se a autoridade superior decidir pelo arquivamento, deverá:
6.8.1.2. Notificar o Contratado – prazo 1 dia
6.8.1.3. Publicar a decisão – prazo 2 dias
6.8.1.4. Remeter os autos a Autoridade Competente em 1ª instância para apensamento aos autos principal – prazo 1 dia
6.8.2. Se a autoridade superior decidir pela manutenção da decisão, deverá:
6.8.2.1. Notificar o Contratada para cumprimento da sanção – prazo de 5 dias úteis
6.8.2.2. Publicar a decisão no diário oficial – prazo 2 dias
6.8.2.3. Remeter os autos a CGM – prazo 1 dia.
6.8.3. Controladoria Geral do Município – CGM/Diretoria de Integridade
6.8.3.1. Analisa o procedimento, afim de verificar se todos os quesitos da legislação foram devidamente atendido.
6.8.3.2. Registra o Fornecedor no Cadastro Nacional de Empresas Punidas – CNEP e/ou Cadastro Nacional de Empresas Inidôneas e Suspensas da Controladoria Geral da União – CEIS – prazo 5 dias
6.8.3.3. Remete os autos a autoridade competente em 1ª instância para apensar ao principal.
Ofício nº ___/20__/GAB/(secretaria)
Serra/ES, __/__/20__
Ao Sr(a) xxxxxxx
(endereço)
(CEP – cidade – Estado)
Assunto: Notificação de Apuração de Responsabilidade/Processo Administrativo nº xxxx (motivo) contrato nº xxx
Senhor (a) Representante legal,
01. Versa o presente procedimento administrativo de fornecedor infrator, com vistas a apurar conduta violadora de item exarado em contrato, (descrever referido descumprimento) xxxxxx, nos autos do processo nº xxx – contrato, cujo objeto faz referência a Contratação de empresa para execução de xxxxxxxxxxxxxxxxxxxxxxxxxxxxxxxxxxxxxxxxxxxxxxxxxxxxxxxxxxxxxxxxxxxxxxxxxxxxxxxxxxxxxxxxxxxxxxxxxxxxxxxxxxxxxxxxxxxxxxxxxxxxxxxxxxxxxxxxxxxxxxxxxxxxxxxxxxxxxxxxxx
02. (EXPOSIÇÃO DOS FATOS)
03. Desta feita, o Contratado inobservou os termos da cláusula contratual, uma vez que o mesmo disciplina em item ou cláusula xxxx que:
xxxxxxxxxxxxxxxxxxxxxxxxxxxxxxxxxxxxxxxxxxxxxxxxxxxxxxxxxxxxxxxxxxxxxxxxxxxxxxxxxxxxxxxxxxxxxxxxxxxxxxxxxxxxxxxxxxxxxxxxxxxxxxxxxxxxxxxxxxxxxxxxxxxxxxxxxxxxxxxxxx
04. Diante do exposto, venho, no uso de minhas atribuições legais e com amparo na legislação Federal que rege as contratações, pelo presente, NOTIFICAR (nome da empresa ou consórcio, na pessoa de seu representante legal, a manifestar-se formalmente acerca dos fatos narrados na presente notificação, em até 5 (cinco) dias úteis do recebimento deste ofício, oportunidade em que deverá juntar documentos probatórios do que alegado, restando caracterizado o direito ao contraditório e ampla defesa, previstos no art. 5º, inciso LV, da Constituição da República Federativa do Brasil.
05. Informo por fim, que poderá a empresa vir a sofrer as penalidades administrativas previstas, concernente aos dispostos acostados no regramento licitatório, aqui informados, bem como na legislação que alberga a licitação em comento.
Atenciosamente,
XXXXX
Diretor(a)
Decisão nº xx/ 20xx
Processo nº xxxx
Interessado : (nome da Empresa ou consórcio)
Vistos e examinados os autos de Processo Administrativo nº xxxxx, com vistas a apurar conduta violadora de item contrato, em face de (nome da empresa ou consórcio), conforme a seguir exposto:
I – Relatório
01. Versa o presente expediente sobre instauração de procedimento administrativo de fornecedor infrator com vistas a apurar conduta violadora de item exarado em cláusula contratual (expor o motivo) nº de contrato xxxx, cujo objeto faz referência a contratação de empresa para execução de (xxxx)
02. (expor os fatos)
03. Desta feita, a licitante inobservou os termos da cláusula contratual, uma vez que este disciplina em item ou cláusula (xxx) que:
“xxxxxxxxxxxxxxxxxxxxxxxxxxxxxxxxxxxxxxxxx”
04. Assim, este órgão, por meio do ofício nº xx/GAB(secretaria) datado de xx de xxxx de 20xx expediu ofício notificado (nome da empresa ou consórcio) da instauração do Processo Administrativo para apuração de responsabilidade, concedendo-lhe o direito ao contraditório e ampla defesa, conforme resguarda a Constituição da República Federativa do Brasil, para manifestar-se por meio de razões de defesa, no prazo de 5 dias úteis.
05. Em data de xx de xxx do corrente ano, (nome da empresa ou Consórcio) protocolou tempestivamente junto a este órgão, suas razões de defesa, cujo teor passará a ser abordado abaixo.
06. (razões de defesa da interessada)
Este é o relatório. Decido.
II – Fundamentação
07. (Fundamentação da Administração para embasar a decisão de Primeira Instância)
Sugestão de uso de fundamentação:
Adoto, como razões de fundamentação, a solução lançada no Parecer XX/PROGER que sugere:
(....)
III- Dispositivo
08. Por todo o exposto, diante das alegações de defesa prévia apresentadas pelo (nome da empresa ou consórcio), xxxxx, DECIDO (com base em xxxxx).
09. Desta feita, intime-se (nome da empresa ou do Consórcio) da decisão prolatada, facultando-lhe o direito de apresentar suas razões recursais no prazo de 5 (cinco) dias úteis a contar da intimação desta decisão, restando caracterizado o direito ao contraditório e ampla defesa, previstos no art. 5º inciso LV da Constituição Federativa do Brasil.
Observação: (Acaso a autoridade aplique multa e a empresa não recolha no prazo previsto no edital, os autos deverão ser encaminhados à Procuradoria para cobrança e recuperação de crédito).
Serra/ES, xx de xxxxx de 20xx.
xxxxxxxxxxxxxxxx
Diretor
Of. nº xxx/GAB(Secretaria)
Serra, xx de xxxxx de 20xx
Ao Sr. xxxx
(endereço)
(CEP – cidade – Estado)
Assunto: Decisão da Apuração de responsabilidade/Processo Administrativo nº xxx (motivo) xxx Edital xxx nº xxx ou contrato nº xxxx.
Referência: Decisão Administrativa em face da interposição de Recurso Administrativo pela empresa xxxx.
Senhor Representante Legal,
A Secretaria de xxxxxx, neste ato representado pelo Diretor xxxx, vem NOTIFICAR (empresa ou Consórcio) já qualificado nos autos do processo em epígrafe, na pessoa de sua representante legal, xxxx, da decisão da apuração de responsabilidade do processo administrativo nº xxxx, que aplicou a penalidade de xxxxxx, de acordo com item xxxx da Cláusula xxxx do contrato nº xxxx conforme decisão fundamentada da autoridade superior, juntada em anexo.
Não obstante a presente informação, destaca-se que o processo se encontra à disposição do interessado para eventuais consultas.
Atenciosamente,
Xxxxx
Diretor
PROCESSO Nº xxxx
REFERÊNCIA: CONTRATO nº xxxx
OBJETO: xxxxx
RECORRENTE: nome da Empresa ou Consórcio
RECORRIDO: DIRETOR
01. O SECRETÁRIO MUNICIPAL DE xxxxxx, no uso de sua competência e tendo como prerrogativas os regramentos estatuídos pela Lei Federal 8.666/93 e após análise detalhada do processo em epígrafe, especialmente do recurso interposto pela empresa recorrente, adoto, como razões de relatar, fundamentar e decidir, o que consta no Parecer xx/PROGER cujo teor aprovo nos termos seguintes:
02. (copiar o teor do parecer)
DECIDO,
03. REFORMAR ou RATIFICAR, a decisão proferida em xx de xxxx de 20xx pelo Diretor xx, APLICANDO A PENALIDADE xxxxxxxxxxxxxx, à empresa ou Consórcio xxxxxxxxxx, com fulcro no artigo xx da Lei xxxx/xxxx, e, ao contrariar disposto em item xx ou cláusula contratual xxxx – edital xxx nº xx/xxxx;
a) Intime-se a empresa ou Consórcio xxxxx da decisão prolatada,
b) Após, remetam-se os autos a Controladoria Geral para ciência e registro no cadastro Nacional de Empresas Punidas – CNEP e /ou Cadastro Nacional de Empresas Inidôneas suspensas da Controladoria Geral da União – CEIS.
c) Ao final, arquivem-se os autos com determinação de apensamento do processo de apuração de responsabilidade ao processo principal nº xxxxx.
Observação: (Acaso a autoridade aplique multa e a empresa não recolha no prazo previsto no edital, os autos deverão ser encaminhados à Procuradoria para cobrança e recuperação de crédito).
Serra/ES, xx de xxxxx de 20xx.
Xxxxxxxxxxxxxxxx
Secretário de xxx
PROCESSO Nº ___/___
DATA:__/__/_____
|
CHECK LIST
|
Nº FOLHA |
DATA |
OBSERVAÇÃO
|
|
CONTRATO
|
|
|
|
|
RELATÓRIO
|
|
|
|
|
NOTIFICAÇÃO PARA DEFESA PRÉVIA
|
|
|
|
|
CONFIRMAÇÃO DE RECEBIMENTO
|
|
|
|
|
PARECER DA PROGER
|
|
|
|
|
DECISÃO 1 INSTÂNCIA
|
|
|
|
|
NOTIFICAÇÃO DA DECISÃO
|
|
|
|
|
CONFIRMAÇÃO DE RECEBIMENTO
|
|
|
|
|
DECISÃO 2 INSTÂNCIA
|
|
|
|
|
NOTIFICAÇÃO DA DECISÃO
|
|
|
|
|
CONFIRMAÇÃO DE RECEBIMENTO
|
|
|
|
|
PUBLICAÇÃO
|
|
|
|
|
LANÇAMENTO NO CNEP/CEIS |
|
|
|

|
|
Prefeitura Municipal da Serra Estado do Espirito Santo |
NORMA DE PROCEDIMENTO |
SCI 08 |
|
Assunto: APURAR E APLICAR SANÇÕES ADMINISTRATIVAS NO PROCEDIMENTO LICITATÓRIO |
|||
|
Versão: 01 |
Data de elaboração: 07/03/2020 |
Data de aprovação: 30/04/2020 |
Data de vigência: 30/04/2020 |
|
Ato de aprovação: Decreto Municipal nº 6052/2020 |
Unidade responsável: Controladoria Geral do Município |
||
|
Revisada em:
|
Revisada por: |
||
1. Finalidade:
Padronizar e definir o fluxo da aplicação de penalidades, instituindo rito procedimental conexo ao processo administrativo de apuração de responsabilidades das infrações praticadas por licitantes, nos procedimentos licitatórios, no âmbito da Administração Pública Municipal.
2. Abrangência:
Todas as unidades da estrutura organizacional do Poder Executivo Municipal.
3. Base Legal e Regulamentar:
Constituição da República Federativa do Brasil, de 05 de outubro de 1988.
Lei Federal n.º 8.666, de 21/06/1993 – Regulamenta o art. 37, inciso XXI, da Constituição Federal e institui normas para licitações e contratos da Administração Pública.
Lei Federal nº 10.520, de 17 de julho de 2002, regulamenta o art. 37, inciso XXI, da Constituição Federal, modalidade de licitação denominada pregão.
Decreto Federal nº 7.892 – regulamenta o artigo 15 da Lei nº 8.666/93 - Sistema de Registro de Preços.
4. Conceitos:
4.1. Conduta Irregular - Ação ou omissão do licitante ou contratado que viola norma de natureza licitatória.
4.2. Sanção Administrativa – Penalidade prevista em lei, no Edital, na Ata de Registro de Preços, aplicada pelo Órgão ou Entidade da Administração Pública no exercício da função administrativa, como consequência de um fato típico administrativo com a observância dos princípios constitucionais do contraditório e da ampla defesa, garantidos por meio do devido processo legal.
4.3. Notificação de Infração: é o documento por meio do qual a autoridade competente dá ciência à licitante ou contratado, de conduta imprópria em procedimento licitatório ou que afronta as normas contratuais e legislação em vigência;
4.4. Licitante: qualquer pessoa física ou jurídica, que participa de certames promovidos pelos Órgãos da Administração Municipal;
4.5. Equipe responsável – Servidor designado para instruir todo o processo de apuração e acompanhar a aplicação de sanção administrativa, até a sua finalização.
4.6. Autoridade Competente – A quem compete autorizar a instauração de procedimento administrativo visando a apuração dos fatos ocorridos durante procedimento licitatório e/ou durante a gestão da Ata de Registro de Preços – ARP, decidir em primeira ou segunda instância sobre a aplicação ou não da sanção administrativa.
4.5. Cadastro Nacional de Empresas Punidas (CNEP) e Cadastro Nacional de Empresas Inidôneas e Suspensas da Controladoria Geral da União (CEIS) – Relação de empresas e pessoas físicas penalizadas pela Administração Pública, com restrição de participar de licitações ou celebrar contratos administrativos com a Administração Pública.
5. Das Competências e Responsabilidades:
5.1. Cabe ao Pregoeiro, Presidente de CPL e equipe de apoio instruir o processo;
5.2. Cabe ao Diretor do Departamento a que está vinculado a CPL autorizar a instauração de processo administrativo e proferir decisão em primeira instância;
5.3. Cabe ao Secretário Municipal manifestação em última instância;
5.4. Cabe a Controladoria Geral do Município o registro da penalidade no Cadastro Nacional de Empresas Punidas (CNEP) e/ou Cadastro Nacional de Empresas Inidôneas e Suspensas da Controladoria Geral da União (CEIS).
6. Procedimentos:
6.1. Pregoeiro/Presidente da CPL
6.1.1. Identifica a possível conduta irregular, providencia em autos apartados – prazo 1 dia
6.1.1.1. Elabora relatório relatando a conduta irregular que teria sido praticada pelo licitante, os motivos que justificam a incidência da sanção administrativa, a sugestão da duração da penalidade e o fundamento legal (conforme o instrumento que vincule as partes – Edital, ARP);
6.1.2.2. providencia cópia do Edital e/ou ARP, conforme o caso e a pertinência.
6.1.2.3. Junta todos os elementos probatórios aptos a indicar a prática da irregularidade relatada;
6.1.2. Encaminha ao Protocolo Geral – prazo 1 dia
6.1.3. Encaminha o processo para a autoridade competente para manifestação - prazo 1 dia.
6.2. A autoridade competente
6.2.1. Recebe o processo, avalia e autoriza ou não a instauração de procedimento - prazo 1 dia.
6.2.2. Se autorizar, o licitante infrator, será notificado - prazo 1 dia;
6.2.3. Se não autorizar, mediante despacho fundamentado remete os autos ao Pregoeiro/CPL para arquivamento - prazo 1 dia.
6.3. Defesa Prévia
6.3.1. O licitante infrator poderá apresentar defesa prévia – prazo de 5 (cinco) dias úteis
6.3.2. A notificação para apresentação de defesa prévia se dará por meio eletrônico e publicação no diário oficial - devendo constar expressamente no edital – conforme modelo Anexo I - prazo 1 dia
6.4. Autoridade competente
6.4.1. Após prazo para manifestação, remete os autos a Procuradoria Municipal.
6.5. Procuradoria Municipal
6.5.1. Analisa os autos e emite parecer – prazo de 5 dias.
6.5.2. devolve os autos a autoridade competente.
6.6. Decisão em 1ª instância
6.6.1. Se a autoridade decidir pelo arquivamento:
6.6.2. Notifica o licitante;
6.6.3. Remete os autos ao Pregoeiro/CPL para apensamento ao processo principal;
6.6.4. Se a autoridade decidir aplicar sanção administrativa, notifica o licitante, conforme modelo – modelo Anexo II – prazo de 2 dias
6.7. Recurso
6.7.1. Apresentado recurso pelo licitante infrator, a autoridade competente poderá:
6.7.1.1. Manter a decisão e remeter os autos a autoridade competente superior.
6.8. Decisão em 2ª instância
6.8.1. Se a autoridade superior decidir pelo arquivamento:
6.8.2. Notifica o licitante – prazo 1 dia
6.8.3. Publica a decisão – prazo 2 dias
6.8.4. Remete os autos a Autoridade Competente em 1ª instância para apensamento aos autos principal – prazo 1 dia
6.8.5. Se a autoridade superior decidir pela manutenção da decisão:
6.8.5.1. Notifica o licitante para cumprimento da sanção – prazo de 5 dias úteis
6.8.5.2. Publicar a decisão no diário oficial – prazo 2 dias
6.8.5.3. Remeter os autos a CGM – prazo 1 dia.
6.9. Controladoria Geral do Município – CGM/Diretoria de Integridade
6.9.1. Analisa o procedimento, afim de verificar se todos os quesitos da legislação foram devidamente atendido.
6.9.2. Registra o Fornecedor no Cadastro Nacional de Empresas Punidas – CNEP e/ou Cadastro Nacional de Empresas Inidôneas e Suspensas da Controladoria Geral da União – CEIS – prazo 5 dias
6.9.3. Remete os autos a autoridade competente em 1ª instância para apensar ao principal.
Ofício nº ___/20__/GAB/(secretaria)
Serra/ES, __/__/20__
Ao Sr(a) xxxxxxx
(endereço)
(CEP – cidade – Estado)
Assunto: Notificação de Apuração de Responsabilidade/Processo Administrativo nº xxxx (motivo) xxxxx Edital xxx ou contrato nº xxx
Senhor (a) Representante legal,
01. Versa o presente procedimento administrativo de fornecedor infrator, com vistas a apurar conduta violadora de item exarado em edital de licitação, (descrever referido descumprimento) xxxxxx, nos autos do processo licitatório nº xxx – Edital xxxx/xxxx, cujo objeto faz referência a Contratação de empresa para execução de xxxxxxxxxxxxxxxxxxxxxxxxxxxxxxxxxxxxxxxxxxxxxxxxxxxxxxxxxxxxxxxxxxxxxxxxxxxxxxxxxxxxxxxxxxxxxxxxxxxx.
02. (EXPOSIÇÃO DOS FATOS)
03. Desta feita, a licitante inobservou os termos do Edital em comento ou cláusula contratual, uma vez que o mesmo disciplina em item ou cláusula xxxx que:
xxxxxxxxxxxxxxxxxxxxxxxxxxxxxxxxxxxxxxxxxxxxxxxxxxxxxxxxxxxxxxxxxxxxxxxxxxxxxxxxxxxxxxxxxxxxxxxxxxxxxxxxxxxxxxxxxxxxxxxxxxxxxxxxxxxxxxxxxxxxxxxxxxxxxxxxxxxxxxxxxx
04. Diante do exposto, venho, no uso de minhas atribuições legais e com amparo na legislação Federal que rege as contratações, pelo presente, NOTIFICAR (nome da empresa ou consórcio, na pessoa de seu representante legal, a manifestar-se formalmente acerca dos fatos narrados na presente notificação, em até 5 (cinco) dias úteis do recebimento deste ofício, oportunidade em que deverá juntar documentos probatórios do que alegado, restando caracterizado o direito ao contraditório e ampla defesa, previstos no art. 5º, inciso LV, da Constituição da República Federativa do Brasil.
05. Informo por fim, que poderá a empresa vir a sofrer as penalidades administrativas previstas, concernente aos dispostos acostados no regramento licitatório, aqui informados, bem como na legislação que alberga a licitação em comento.
Atenciosamente,
XXXXX
Diretor(a)
Decisão nº xx/ 20xx
Processo nº xxxx
Interessado : (nome da Empresa ou consórcio)
Vistos e examinados os autos de Processo Administrativo nº xxxxx, com vistas a apurar conduta violadora de item editalício, em face de (nome da empresa ou consórcio), conforme a seguir exposto:
I – Relatório
01. Versa o presente expediente sobre instauração de procedimento administrativo de fornecedor infrator com vistas a apurar conduta violadora de item exarado em edital de licitação (expor o motivo) – Edital xxx nº xxx, cujo objeto faz referência a contratação de empresa para execução de (xxxx)
02. (expor os fatos)
03. Desta feita, a licitante inobservou os termos do Edital em comento, uma vez que este disciplina em item ou cláusula (xxx) que:
“xxxxxxxxxxxxxxxxxxxxxxxxxxxxxxxxxxxxxxxxx”
04. Assim, este órgão, por meio do ofício nº xx/GAB(secretaria) datado de xx de xxxx de 20xx expediu ofício notificado (nome da empresa ou consórcio) da instauração do Processo Administrativo para apuração de responsabilidade, concedendo-lhe o direito ao contraditório e ampla defesa, conforme resguarda a Constituição da República Federativa do Brasil, para manifestar-se por meio de razões de defesa, no prazo de 5 dias úteis.
05. Em data de xx de xxx do corrente ano, (nome da empresa ou Consórcio) protocolou tempestivamente junto a este órgão, suas razões de defesa, cujo teor passará a ser abordado abaixo.
06. (razões de defesa da interessada)
Este é o relatório. Decido.
II – Fundamentação
07. (Fundamentação da Administração para embasar a decisão de Primeira Instância)
Sugestão de uso de fundamentação:
Adoto, como razões de fundamentação, a solução lançada no Parecer XX/PROGER que sugere:
(....)
III- Dispositivo
08. Por todo o exposto, diante das alegações de defesa prévia apresentadas pelo (nome da empresa ou consórcio), xxxxx, DECIDO (com base em xxxxx).
09. Desta feita, intime-se (nome da empresa ou do Consórcio) da decisão prolatada, facultando-lhe o direito de apresentar suas razões recursais no prazo de 5 (cinco) dias úteis a contar da intimação desta decisão, restando caracterizado o direito ao contraditório e ampla defesa, previstos no art. 5º inciso LV da Constituição Federativa do Brasil.
Observação: (Acaso a autoridade aplique multa e a empresa não recolha no prazo previsto no edital, os autos deverão ser encaminhados à Procuradoria para cobrança e recuperação de crédito).
Serra/ES, xx de xxxxx de 20xx.
xxxxxxxxxxxxxxxx
Diretor
Of. nº xxx/GAB(secretaria)
Serra, xx de xxxxx de 20xx
Ao Sr. xxxx
(endereço)
(CEP – cidade – Estado)
Assunto: Decisão da Apuração de responsabilidade/Processo Administrativo nº xxx (motivo) xxx Edital xxx nº xxx.
Referência: Decisão Administrativa em face da interposição de Recurso Administrativo pela empresa de consórcio xxxx.
Senhor Representante Legal,
A Secretaria de xxxxxx, neste ato representado pelo Diretor xxxx, vem NOTIFICAR (empresa ou Consórcio) já qualificado nos autos do processo em epígrafe, na pessoa de sua representante legal, xxxx, da decisão da apuração de responsabilidade do processo administrativo nº xxxx, que aplicou a penalidade de xxxxxx, de acordo com item xxxx do Edital xxx nº xxx/xxxx, conforme decisão fundamentada da autoridade superior, juntada em anexo.
Não obstante a presente informação, destaca-se que o processo se encontra à disposição do interessado para eventuais consultas.
Atenciosamente,
Xxxxx
Diretor
PROCESSO Nº xxxx
REFERÊNCIA: EDITAL ou CONTRATO nº xxxx
OBJETO: xxxxx
RECORRENTE: nome da Empresa ou Consórcio
RECORRIDO: DIRETOR
01. O SECRETÁRIO MUNICIPAL DE xxxxxx, no uso de sua competência e tendo como prerrogativas os regramentos estatuídos pela Lei Federal 8.666/93 e após análise detalhada do processo em epígrafe, especialmente do recurso interposto pela empresa recorrente, adoto, como razões de relatar, fundamentar e decidir, o que consta no Parecer xx/PROGER cujo teor aprovo nos termos seguintes:
02. (copiar o teor do parecer)
DECIDO,
03. REFORMAR ou RATIFICAR, a decisão proferida em xx de xxxx de 20xx pelo Diretor xx, APLICANDO A PENALIDADE xxxxxxxxxxxxxx, à empresa ou Consórcio xxxxxxxxxx, com fulcro no artigo xx da Lei xxxx/xxxx, e, ao contrariar disposto em item xx ou cláusula contratual xxxx – edital xxx nº xx/xxxx;
a) Intime-se a empresa ou Consórcio xxxxx da decisão prolatada,
b) Publicação da Decisão;
c) Após, remetam-se os autos a Controladoria Geral para ciência e registro no cadastro Nacional de Empresas Punidas – CNEP e /ou Cadastro Nacional de Empresas Inidôneas suspensas da Controladoria Geral da União – CEIS.
d) Ao final, arquivem-se os autos com determinação de apensação do processo de apuração de responsabilidade ao processo principal nº xxxxx.
Observação: (Acaso a autoridade aplique multa e a empresa não recolha no prazo previsto no edital, os autos deverão ser encaminhados à Procuradoria para cobrança e recuperação de crédito).
Serra/ES, xx de xxxxx de 20xx.
Xxxxxxxxxxxxxxxx
Secretário de xxx
PROCESSO Nº ___/___
DATA:__/__/_____
|
CHECK LIST
|
Nº FOLHA |
DATA |
OBSERVAÇÃO
|
|
EDITAL/ARP
|
|
|
|
|
RELATÓRIO
|
|
|
|
|
NOTIFICAÇÃO PARA DEFESA PRÉVIA
|
|
|
|
|
CONFIRMAÇÃO DE RECEBIMENTO
|
|
|
|
|
PARECER DA PROGER
|
|
|
|
|
DECISÃO 1ª INSTâNCIA
|
|
|
|
|
NOTIFICAÇÃO DA DECISÃO
|
|
|
|
|
CONFIRMAÇÃO DE RECEBIMENTO
|
|
|
|
|
DECISÃO 2 INSTâNCIA
|
|
|
|
|
NOTIFICAÇÃO DA DECISÃO
|
|
|
|
|
CONFIRMAÇÃO DE RECEBIMENTO
|
|
|
|
|
PUBLICAÇÃO
|
|
|
|
|
LANÇAMENTO NO CNEP/CEIS |
|
|
|
XXXXX
TÉCNICO RESPONSÁVEL

|
|
Prefeitura Municipal da Serra Estado do Espirito Santo |
NORMA DE PROCEDIMENTO |
SCL 08 |
|
Assunto: AQUISIÇÃO DE BENS E SERVIÇOS POR DISPENSA DE LICITAÇÃO DURANTE A SITUAÇÃO DE EMERGÊNCIA PÚBLICA – “CORONAVIRUS” |
|||
|
Versão: 02 |
Data de elaboração: 07/03/2020 |
Data de aprovação: 30/04/2020 |
Data de vigência: 30/04/2020 |
|
Ato de aprovação: Decreto Municipal nº 6052/2020 |
Unidade responsável: Controladoria Geral do Município |
||
|
Revisada em:
|
Revisada por: |
||
Aprovação:
___________________________________________
Secretário Municipal de Administração e Recursos Humanos
___________________________________________
Controlador Geral do Município
___________________________________________
Secretário Municipal de Obras
___________________________________________
Secretário Municipal de Saúde
1. Finalidade:
Estabelecer critérios e procedimentos básicos referentes à aquisição de bens e serviços, inclusive de engenha-ria, e insumos destinados ao enfrentamento da emergência de saúde pública de importância internacional de-corrente do Coronavírus (covid-19) responsável pelo surto de 2019/2020.
2. Abrangência:
Unidade Administrativa de Saúde e demais unidades que diretamente executarão medidas de enfrentamento da emergência decorrente da pandemia do Coronavírus (covid-19).
3. Base Legal e Regulamentar:
Constituição da República Federativa do Brasil, de 05 de outubro de 1988.
Lei nº 13.979, de 06 de fevereiro de 2020 – que dispõe sobre as medidas para enfrentamento da emergência de saúde pública de importância internacional decorrente do Coronavirus.
Lei Complementar Estadual nº 946/2020.
Decreto Municipal nº 5884, de 17 de março de 2020 – Declara situação de emergência em saúde pública no Município da Serra, em razão de surto de doença respiratória – 1.5.1.10 – Coronavirus e dispõe sobre as medidas para seu enfrentamento, nos termos da Lei Federal nº 13.979, de 6 de fevereiro de 2020.
Lei Federal n.º 8.666, de 21/06/1993, artigo 24, IV, quando couber.
Lei 12.527, de 18 de novembro de 2011 - Regula o acesso a informações previsto no inciso XXXIII do art. 5º , no inciso II do § 3º do art. 37 e no § 2º do art. 216 da Constituição Federal; altera a Lei nº 8.112, de 11 de dezembro de 1990; revoga a Lei nº 11.111, de 5 de maio de 2005, e dispositivos da Lei nº 8.159, de 8 de janeiro de 1991; e dá outras providências.
4. Conceitos:
4.1 Serviço - É toda atividade destinada a obter determinada utilidade de interesse para a administração, tais como: demolição, conserto, instalação, montagem, operação, conservação, reparação, adaptação, manutenção, transporte, locação de bens, publicidade, seguro ou trabalhos técnico-profissionais.
4.2 Obra - É toda construção, reforma, fabricação, recuperação ou ampliação, realizada por execução direta ou indireta.
4.3 Compra - É toda aquisição remunerada de bens para fornecimento de uma só vez ou parceladamente.
4.4 Unidade Requisitante – É a unidade que, após identificar suas necessidades, solicita a aquisição de bens e serviços, bem como a contratação de obras e serviços de engenharia para atender o interesse público do Município.
4.5 Projeto Básico – É o conjunto de elementos necessários e suficientes, com nível de precisão adequado, para caracterizar a obra ou serviço, ou complexo de obras ou serviços objeto da licitação, elaborado com base nas indicações dos estudos técnicos preliminares, que assegurem a viabilidade técnica e o adequado trata-mento do impacto ambiental do empreendimento, e que possibilite a avaliação do custo da obra e a definição dos métodos e do prazo de execução.
4.6 Termo de Referência simplificado –TR - É o documento utilizado para a solicitação de aquisições de bens, serviços, obras, contendo os elementos capazes de propiciar a avaliação do custo pela Administração, diante de orçamento detalhado, considerando preços praticados no mercado, a definição dos métodos, a es-tratégia de suprimentos e o prazo de execução do contrato.
SESA – Secretaria de Saúde
SEOB – Secretaria de Obras
SEAD – Secretaria de Administração e Recursos Humanos
5.Das Competências e Responsabilidades:
Compete à unidade Administrativa de Saúde controlar e acompanhar a execução da presente Norma de Pro-cedimento, devendo todos os demais órgãos municipais trabalhar de forma integrada e prestar auxílio prioritá-rio às solicitações que forem realizadas.
Compete à Controladoria Geral do Município - CGM prestar apoio técnico e avaliar a eficiência dos procedimentos de controle inerentes a presente Norma de Procedimento.
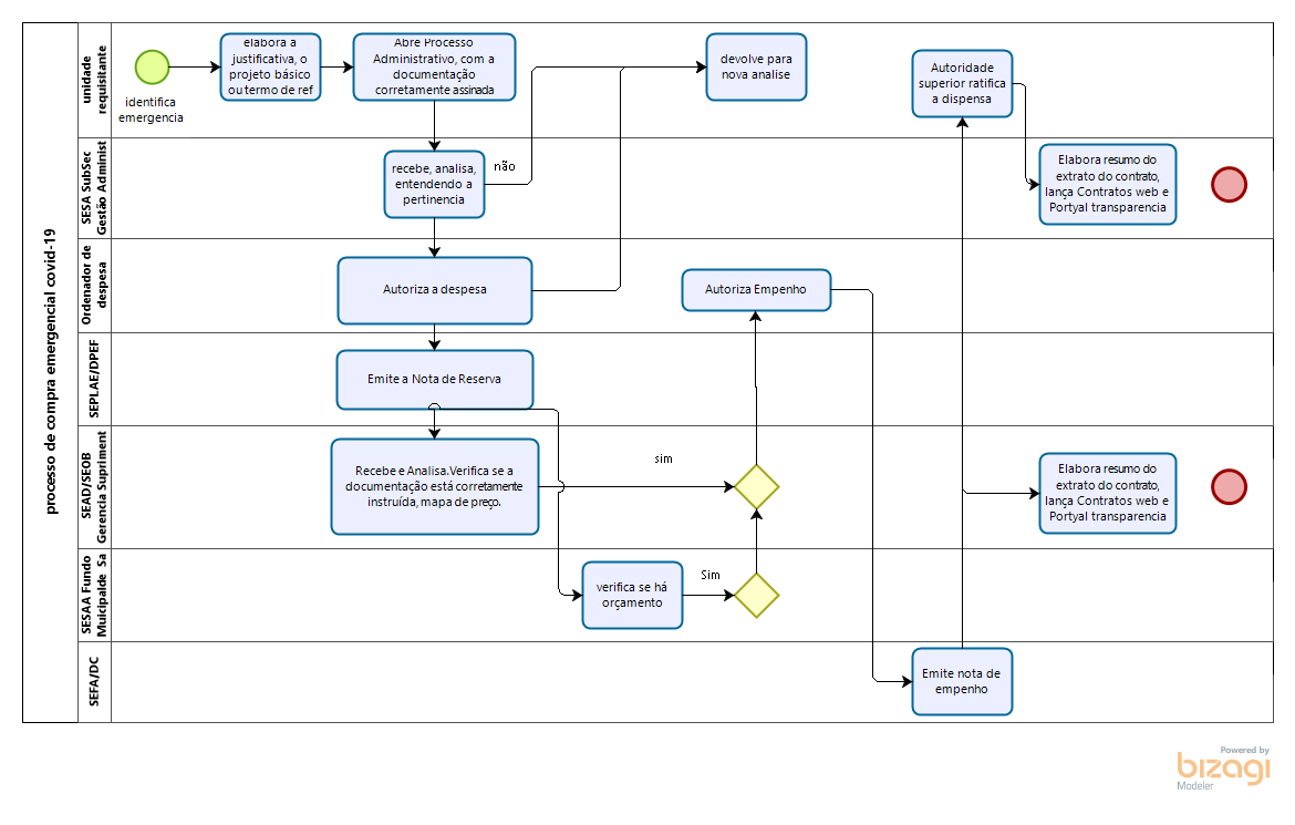
6. Procedimentos:
6.1.Unidade Requisitante
6.1. Setor Requisitante
6.1.1 Identifica a necessidade de aquisição ou contratação de algum bem ou serviço para o enfrentamento da emergência em saúde pública.
6.1.2. Consulta Ata de Registro de Preços em vigência ou contrato e, caso haja, verifica a possibilidade de utilização.
6.1.3. Elabora e assina declaração de que não há contrato/ata vigentes para o serviço/materiais objeto do processo administrativo instaurado.
6.1.4. Avalia a melhor forma de contratação.
6.1.5. Identifica a necessidade de emergência, elabora a justificativa, o projeto básico ou termo de referência contendo:
a) declaração do objeto;
b) fundamentação simplificada da contratação;
c) descrição resumida da solução apresentada;
d) demonstração que a contratação pretendida está estritamente relacionada ao enfrentamento ao COVID-19;
e) requisitos da contratação (incluindo definições e quantitativos);
f) regras para aceitação do objeto;
g) prazos e condições de entrega compatíveis com a urgência da situação;
h) critérios de medição e pagamento;
i) estimativa de preço simplificada. OBS.: Excecionalmente, mediante justificativa da autoridade competente, poderá ser dispensada a estimativa de preço;
j) adequação orçamentária.
6.1.6. Aprova o Termo de Referência.
6.1.7. Apresenta a justificativa pela escolha do fornecedor ou executante.
6.1.8. Autua Processo Administrativo, com a documentação corretamente assinada e com autorização do Secretário da Pasta, e encaminha a SESA/Subsecretaria de Gestão Administrativa do Trabalho e Educação em Saúde.
6.2 – SESA/Subsecretaria de Gestão Administrativa do Trabalho e Educação em Saúde
6.2.1. Recebe e analisa a pertinência.
6.2.2. Lança no relatório de despesas realizadas decorrentes de emergência em saúde pública, exceto nas despesas de aquisição de cestas de alimentos, a fim de conceder, em caráter provisório e emergencial, às famílias e indivíduos que vivenciem situação de vulnerabilidade social, que será de inteira responsabilidade da Secretaria Municipal de Assistência Social – SEMAS.
6.2.3. Entendendo pela pertinência, encaminha os autos ao Ordenador de Despesas.
6.2.4. Havendo questionamentos, retorna os autos a unidade requisitante.
OBS: Em caso de recursos vinculados por meio de convênios específicos solicitar a gerência a indicação da dotação orçamentária correspondente.
6.3 Ordenador de Despesas
6.3.1 Recebe e analisa a solicitação.
6.3.2 Caso entenda pela aprovação, encaminha os autos a SEPLAE/DPEF que providencia a reserva de saldo orçamentário e encaminha ao setor competente (Gerência de Suprimentos, SEAD/DAM ou SEOB) para apreciação.
6.3.3 No caso de haver questionamentos, retorna os autos a unidade requisitante.
6.4 Gerência de Suprimentos, SEAD/DAM ou SEOB
6.4.1. Recebe e Analisa.
6.4.2. Verifica se a documentação está corretamente instruída.
6.4.3. Analisa o pedido e procede estimativa de preço, com no mínimo um dos parâmetros previstos no § 1º, IV do artigo 4º da Lei 13.979/20.
6.4.4. Elabora as planilhas comparativas de preços com mapa de apuração.
6.4.5. Instrui o processo para ratificar e empenhar a contratação, devendo constar a análise de habilitação, a elaboração da minuta do contrato ou instrumento equivalente e outras ações necessárias para a instrução processual.
6.4.5. SESA: Estando corretamente instruída encaminha o processo ao Fundo Municipal de Saúde para verificar se há saldo para compra dentro do limite previsto em Lei, posteriormente encaminha ao Ordenador de Despesas para autorização de empenho.
6.4.6. SEAD/SEOB: Estando corretamente instruída encaminha o processo ao Ordenador de Despesas para autorização de empenho.
6.4.7. Não estando devidamente instruído volta a unidade requisitante.
6.5 Ordenador de Despesa
6.5.1. Recebe o processo.
6.5.2. Autoriza o Empenho.
6.5.3. Encaminha o processo a SEFA/DC.
6.6. SEFA/DC
6.6.1. Recebe o processo.
6.6.2. Emite a Nota de Empenho.
6.6.3. Encaminha o processo a Autoridade Superior requisitante.
6.7 Autoridade Superior Requisitante
6.7.1. Recebe o processo
6.7.2. Ratifica a dispensa de licitação.
6.7.3. Formaliza a contratação e encaminha ao Setor Competente (Gerência de Suprimentos, SEAD/DAM ou SEOB).
6.8 Gerência de Suprimentos, SEAD/DAM ou SEOB
6.8.1. Recebe o processo.
6.8.2. Prepara o resumo do extrato do contrato e providencia a publicação, devendo constar: o nome do contratado, o número de sua inscrição na Receita Federal do Brasil, o prazo contratual, a unidade de medida, o quantitativo, o valor (unitário e global) e o respectivo processo de contratação ou aquisição.
6.8.3. Lança o contato no Sistema Contratos Web, selecionando o item Emergencial – Covid-19, nos moldes do tutorial encaminhado pela Controladoria Geral do Município, para que seja disponibilizado no ícone “Coronavirus” do Portal da Transparência.
6.8.4. Anexa cópia da publicação ao processo.
7. Considerações Finais:
7.1. Nenhuma requisição será feita sem a adequada caracterização de seus objetos e indicação dos recursos orçamentários para seu pagamento, sob pena de nulidade do ato e responsabilidade de quem lhe tiver dado causa.
7.2. Na abertura dos processos de compras deverão ser observados os seguintes itens: Especificação completa do bem a ser adquirido sem indicação de marca; Definição das unidades e das quantidades a serem adquiridas em função do consumo e utilização prováveis, cuja estimativa será obtida, sempre que possível, mediante adequadas técnicas de estimação; condições de guarda e armazenamento que não permitam a deterioração do material.
7.3. O empenho da despesa não poderá exceder o limite dos créditos concedidos.
7.4. É expressamente vedada a realização de despesa sem prévio empenho.
7.5. EXCEPCIONALMENTE, será possível a contratação de fornecedora de bens, serviços e insumos de empresas que estejam com inidoneidade declarada ou com o direito de participar de licitação ou contratar com o Poder Público suspenso, QUANDO SE TRATAR, COMPROVADAMENTE, DE ÚNICA FORNECEDORA DO BEM OU SERVIÇO A SER ADQUIRIDO.
7.6. Os CONTRATOS previstos nesta norma, terão PRAZO DE DURAÇÃO DE ATÉ 180 DIAS OU ATÉ enquanto perdurar a necessidade de enfrentamento dos efeitos da situação de emergência de saúde pública.
7.7. A presente Norma de Procedimento entrará em vigor a partir da data da publicação do Decreto de Aprovação.
7.8. A vigência se dará enquanto perdurar o estado de emergência de saúde internacional decorrente do Coronavirus.
Os processos administrativos serão instruídos com os documentos e informações descritos neste check-list, intitulado como nota de conferência:
|
Item |
Descrição |
Evidências (folhas) |
|
01 |
Identificação da necessidade de aquisição ou contratação de algum bem ou serviço para enfrentamento da emergência em saúde pública
|
|
|
02 |
Declaração de que não há contrato/ata vigentes para o serviço/materiais objeto do processo administrativo instaurado
|
|
|
03 |
Termo de Referência, podendo ser simplificado, contendo: a) declaração do objeto; b) fundamentação simplificada da contratação; c) descrição resumida da solução apresentada; d) demonstração que a contratação pretendida está estritamente relacionada ao enfrentamento ao COVID-19; e) requisitos da contratação (incluindo definições e quantitativos); f) regras para aceitação do objeto; g) prazos e condições de entrega compatíveis com a urgência da situação; h) critérios de medição e pagamento; i) estimativa de preço simplificada; j) adequação orçamentária. k) aprovação do Termo de Referência pela Autoridade Competente.
|
|
|
04 |
Justificativa da autoridade competente para dispensa da estimativa de preço
|
|
|
05 |
Justificativa do preço da contratação baseada em pesquisa de preços, observando os parâmetros do Inciso VI, §1º, Art.4-E, da Lei 13.979/2020
|
|
|
06 |
Aprovação do Termo de Referência
|
|
|
07 |
Justificativa da escolha do fornecedor ou executante |
|
|
08 |
Análise da pertinência da contratação pela SESA/Subsecretaria de Gestão Administrativa do Trabalho e Educação em Saúde
|
|
|
09 |
Manifestação do Ordenador de Despesas |
|
|
10 |
Reserva de Saldo Orçamentário |
|
|
11 |
Planilha Comparativa de Preços |
|
|
12 |
Minuta de Contrato |
|
|
13 |
Autorização do Ordenador de Despesas para emissão de Empenho |
|
|
14 |
Nota de Empenho |
|
|
15 |
Ratificação da Dispensa de Licitação
|
|
|
16 |
Formalização da Contratação
|
|
|
17 |
Publicação
|
|
IDENTIFICAÇÃO DA CONTRATAÇÃO
Processo E-DOCS:
Número do Processo (Pregão, Dispensa, Chamamento, etc.):
Objeto:
INSTRUÇÕES: Esse guia serve para a análise dos processos no âmbito do Grupo de Trabalho sobre aquisições e contratações para enfrentamento do COVID-19. O objetivo principal é coletar elementos para a identificação dos principais riscos envolvidos nessas aquisições e, assim, subsidiar tempestivamente a Secretaria da Saúde ou outras instâncias tomadoras de decisão acerca das possíveis medidas voltadas a mitigar, evitar ou transferir tais riscos.
Esse guia não é exaustivo. Cada aquisição/contratação analisada possui especificidades que exigem abordagens além daquelas contidas nesse guia.
No campo Observação de cada questão deverá ser informado, resumidamente, a evidência identificada no processo que embasou a resposta.
I - MOTIVAÇÃO
1 – Está demonstrado que a contratação está estritamente relacionada ao enfrentamento ao COVID-19? Existindo caracterização da situação emergencial, fundamentação simplificada da contratação, descrição resumida da solução apresentada?
( ) SIM
( ) NÃO
OBS.:
2 - Existe a possibilidade de o fornecedor auferir ganhos indevidos decorrentes dessa contratação após superada a emergência do COVID-19? (ex.: aquisição de equipamentos que, após o surto, deverão ter contratos de manutenção exclusivos)
( ) SIM
( ) NÃO
( ) NÃO FOI POSSÍVEL AVALIAR
OBS.:
3 – Há risco de sobreposição desse tipo de contratação com contratações realizadas por outros agentes do SUS (União, Municípios, Hospitais, Segurança etc.)? Em caso positivo, há no processo a previsão de mecanismos de articulação com esses atores visando mitigar os efeitos negativos dessa sobreposição?
( ) NÃO SE IDENTIFICA RISCO DE SOBREPOSIÇÃO
( ) HÁ RISCO DE SOPREPOSIÇÃO E HÁ ESTRATÉGIA DEFINIDA PARA MITIGÁ-LO
( ) HÁ RISCO DE SOPREPOSIÇÃO E NÃO SE IDENTIFICOU ESTRATÉGIA PARA MITIGÁ-LO
( ) NÃO FOI POSSÍVEL CONCLUIR A RESPEITO DESSE RISCO
OBS.:
4 – Há risco de duplicidade desse tipo de contratação com contratações realizadas por outros órgãos da Administração Municipal? Em caso positivo, há no processo a previsão de mecanismos de articulação com esses atores visando mitigar os efeitos negativos dessa possível duplicidade?
( ) NÃO SE IDENTIFICA RISCO DE DUPLICIDADE
( ) HÁ RISCO DE DUPLICIDADE E HÁ ESTRATÉGIA DEFINIDA PARA MITIGÁ-LO
( ) HÁ RISCO DE S DUPLICIDADE E NÃO SE IDENTIFICOU ESTRATÉGIA PARA MITIGÁ-LO
( ) NÃO FOI POSSÍVEL CONCLUIR A RESPEITO DESSE RISCO
OBS.:
5 – A Secretaria Municipal de Saúde normalmente faz esse tipo de contratação? (pesquisar contratações passadas para esse objeto) Em caso positivo, há contratos vigentes para esse objeto?
( ) O OBJETO NÃO É USUALMENTE CONTRATADO PELA SECRETARIA DA SAÚDE
( ) O OBJETO É USUALMENTE CONTRATADO PELA SESA MAS NÃO HÁ CONTRATOS VIGENTES
( ) O OBJETO É USUALMENTE CONTRATADO PELA SESA E HÁ CONTRATOS VIGENTES
( ) NÃO FOI POSSÍVEL AVALIAR SOBRE O HISTÓRICO DE CONTRATAÇÕES DESSE OBJETO
OBS.:
6 – Está demonstrado que houve avaliação da melhor forma de contratação (Dispensa de licitação, pregão eletrônico ou adesão à ata de registro de preço)?
( ) SIM
( ) NÃO
( ) NÃO FOI POSSÍVEL AVALIAR
OBS.:
II - PREÇO E QUANTIDADE
7 – Há a definição de quantidade a ser adquirida, minimamente respaldada por critérios técnicos?
( ) SIM, HÁ ESTIMATIVAS DE NECESSIDADE COM BASE EM PROJEÇÕES TÉCNICAS
( ) HÁ A DEFINIÇÃO DA QUANTIDADE, MAS NÃO HÁ A INDICAÇÃO DOS CRITÉRIOS
( ) NÃO HÁ A DEFINIÇÃO DA QUANTIDADE CONTRATADA
OBS.:
8 – Há respaldo contratual para eventual utilização em quantitativo inferior ou necessidade de aumento da quantidade contratada?
( ) SIM
( ) NÃO
OBS.:
9 – Foi realizada pesquisa de preços para a definição do valor de referência da aquisição?
( ) SIM
( ) NÃO
OBS.:
10 – O preço praticado é compatível com os preços de mercado em condições normais? Foi comparado com contratação/aquisição realizada por outros Entes Públicos ou Entidade Privada, com preços de referências e/ou tabelados; se for o caso?
( ) SIM
( ) NÃO
( ) NÃO FOI POSSÍVEL AVALIAR
OBS.:
NOTA: É esperado que os preços praticados nessas aquisições sejam superiores aos praticados em condições normais. Apesar disso, evidenciar tal sobrepreço é importante para resguardar o próprio gestor e, eventualmente, fornecer subsídios para a análise do mercado em momentos de crise
11 – Foram identificadas condutas impróprias por parte dos fornecedores ou dos potenciais fornecedores? (ex.: oferta em preços acima da CMED, direcionamento indevido, conluio, quadro societário das empresas contratadas possui algum vínculo com servidores da Administração Municipal, etc.)
( ) SIM
( ) NÃO
( ) NÃO FOI POSSÍVEL AVALIAR
Obs.:
12 – Foi evidenciada a ocorrência de tratativas, por parte da Secretaria Requisitante, no sentido de negociar os preços a serem praticados?
( ) SIM
( ) NÃO
( ) NÃO FOI POSSÍVEL AVALIAR
Obs.:
III - DEFINIÇÃO DO OBJETO
13 – O objeto do contrato está adequadamente definido, sem especificações restritivas ou direcionamento indevido e com adequada a escolha das exigências de comprovação de qualificação técnica, se for o caso (ex.: escolha prévia do fornecedor)?
( ) SIM
( ) NÃO
( ) NÃO FOI POSSÍVEL AVALIAR
Obs.:
14 – Houve a prévia definição das localidades/beneficiários que receberão os objetos contratados?
( ) SIM
( ) NÃO
Obs.:
15 – No caso de resposta negativa ao item anterior, há parâmetros para definir a distribuição do objeto em momento oportuno, minimamente embasados em critérios técnicos?
( ) SIM
( ) NÃO
( ) NÃO SE APLICA
( ) NÃO FOI POSSÍVEL AVALIAR
Obs.:
16 – Houve a avaliação de condições acessórias para a efetividade do objeto contratado (ex.: existência de profissionais, de estrutura hospitalar, de recursos para custear manutenção e/ou pessoal necessários ao funcionamento dos equipamentos ou uso dos materiais etc.)
( ) SIM
( ) NÃO
( ) NÃO SE APLICA
( ) NÃO FOI POSSÍVEL AVALIAR
OBS.:
IV - LOGÍSTICA DE EXECUÇÃO CONTRATUAL
17 – A logística de distribuição dos objetos contratados no território Municipal está adequadamente definida (previsto cronograma com a possibilidade de entregas parceladas para grandes quantidades, se for o caso, e entrega descentralizada diretamente nos locais com necessidades urgentes etc.)?
( ) SIM
( ) NÃO
( ) NÃO SE APLICA
( ) NÃO FOI POSSÍVEL AVALIAR
OBS.:
18 – Os prazos definidos para a execução do objeto são compatíveis com a urgência da situação? (considerar também os prazos processuais, tais como os aplicáveis aos pregões etc.)
( ) SIM
( ) NÃO
( ) NÃO SE APLICA
( ) NÃO FOI POSSÍVEL AVALIAR
OBS.:
19 – Foi definida a forma de recebimento do objeto por parte da Secretaria Requisitante, de modo a assegurar a sua adequação em relação às especificações definidas (designação de comissões específicas de servidores, se for o caso)?
( ) SIM
( ) NÃO
( ) NÃO SE APLICA
( ) NÃO FOI POSSÍVEL AVALIAR
OBS.:
20 – A forma de recebimento por parte da Secretaria da Requisitante permite assegurar que a quantidade recebida corresponde ao quantitativo contratado/pago?
( ) SIM
( ) NÃO
( ) NÃO SE APLICA
( )NÃO FOI POSSÍVEL AVALIAR
OBS.:
21 – O contrato/instrumento congênere prevê a devida responsabilização do fornecedor no caso de inexecução contratual?
( ) SIM
( ) NÃO
( ) NÃO SE APLICA
( ) NÃO FOI POSSÍVEL AVALIAR
OBS.:
22 – O contrato/instrumento congênere prevê a de prorrogação por períodos sucessivos, enquanto perdurar a necessidade de enfrentamento dos efeitos da situação de emergência de saúde pública, mediante justificativa formal da autoridade competente do órgão contratante?
( ) SIM
( ) NÃO
( )NÃO SE APLICA
OBS.:
23 – O contrato/instrumento congênere está de acordo com a minuta padrão aprovada pela Procuradoria Geral do Município, se houver, e houve aprovação pela Autoridade Competente (se for o caso)?
( ) SIM
( ) NÃO
( ) NÃO SE APLICA
( ) NÃO FOI POSSÍVEL AVALIAR
OBS.:
24 – Houve necessidade de iniciar a execução do contrato mediante a emissão de ordem de fornecimento ou de serviço sem a formalização do mesmo, sendo realizada posteriormente a regularização do instrumento contratual, com vigência retroativa à expedição da respectiva ordem?
( ) SIM
( ) NÃO
( ) NÃO SE APLICA
OBS.:
25 – Há previsão contratual para pagamento antecipado limitada a 50% do valor contratado, devidamente justificada, ou antecipação integral da parcela na hipótese de inviabilidade da contratação?
( ) SIM
( ) NÃO
( ) NÃO SE APLICA
OBS.:
26 – No caso de antecipação integral da parcela, há declaração formal da autoridade competente do órgão contratante?
( ) SIM
( ) NÃO
( ) NÃO SE APLICA
OBS.:
27 - Houve emissão da ordem de fornecimento ou de serviços e/ou a assinatura do contrato/instrumento congênere sem a existência de prévio empenho?
( ) SIM
( ) NÃO
OBS.:
28 - No caso de resposta positiva ao item anterior, há declaração de disponibilidade financeira exarada pela autoridade competente devidamente formalizada nos autos?
( ) SIM
( ) NÃO
OBS.:
29 – As despesas decorrentes da contratação foram executadas em dotação orçamentária e/ou fonte de recurso específicas para o enfrentamento da calamidade de saúde pública e estado de emergência decorrentes do novo coronavírus (COVID-19)?
( ) SIM
( ) NÃO
OBS.:
30 – Foi disponibilizado, em sítio oficial específico na rede mundial de computadores (internet), os dados mínimos da contratação/aquisição, conforme exigido no § 2º, do art. 4ª da Lei 13.979/2020?
( ) SIM
( ) NÃO
( ) NÃO FOI POSSÍVEL AVALIAR
OBS.:
31 – Houve delegação de competência pelo titular do órgão ou entidade contratante para realização de atos relacionados a contratações emergenciais?
( ) SIM
( ) NÃO
( ) NÃO FOI POSSÍVEL AVALIAR
OBS.:
V - SÍNTESE
Avaliação geral quanto aos principais riscos e/ou impropriedades identificadas nessa aquisição:
______________________________________________________________________________________
______________________________________________________________________________________
______________________________________________________________________________________
______________________________________________________________________________________
______________________________________________________________________________________
______________________________________________________________________________________
______________________________________________________________________________________
______________________________________________________________________________________
______________________________________________________________________________________
V - RISCOS IDENTIFICADOS
Riscos de alta probabilidade/alto impacto:
______________________________________________________________________________________
______________________________________________________________________________________
______________________________________________________________________________________
______________________________________________________________________________________
______________________________________________________________________________________
______________________________________________________________________________________
______________________________________________________________________________________
______________________________________________________________________________________
______________________________________________________________________________________
Outros riscos a serem considerados:
______________________________________________________________________________________
______________________________________________________________________________________
______________________________________________________________________________________
______________________________________________________________________________________
______________________________________________________________________________________
______________________________________________________________________________________
______________________________________________________________________________________
______________________________________________________________________________________
______________________________________________________________________________________

|
|
Prefeitura Municipal da Serra Estado do Espirito Santo |
NORMA DE PROCEDIMENTO |
SPA 07 |
|
Assunto: PROCEDIMENTO PARA LOCAÇÃO DE IMÓVEL PELA ADMINISTRAÇÃO MUNICIPAL |
|||
|
Versão: 01 |
Data de elaboração: 20/04/2020 |
Data de aprovação: 30/04/2020 |
Data de vigência: 30/04/2020 |
|
Ato de aprovação: Decreto Municipal nº 6052/2020 |
Unidade responsável: Controladoria Geral do Município |
||
|
Revisada em:
|
Revisada por: |
||
Aprovação:
___________________________________________
Secretário de Administração e Recursos Humanos
___________________________________________
Carimbo e Assinatura do Controlador Geral do Município
1. Finalidade:
Estabelecer procedimentos padronizados para a locação de imóvel no âmbito da Administração Pública Municipal.
2. Abrangência:
Todas as unidades da estrutura organizacional do Poder Executivo Municipal.
3. Base Legal e Regulamentar:
Constituição da República Federativa do Brasil, de 05 de outubro de 1988
Lei Federal n.º 8.666, de 21/06/1993 – Regulamenta o art. 37, inciso XXI, da Constituição Federal e institui normas para licitações e contratos da Administração Pública
Lei 10.406/2002 – Código Civil Brasileiro
Lei 8.245/91 – Lei de locação de imóvel em geral
Lei Orgânica do Município de Serra
Decreto Municipal n º 1.527, de 19/06/2009 – estabelece regras e procedimentos administrativos a serem observados pelo Município da Serra na celebração de contratos de locação de bens imóveis
4. Conceitos:
4.1. Serviço: toda atividade destinada a obter determinada utilidade de interesse para a Administração, tais como: demolição, conserto, instalação, montagem, operação, conservação, reparação, adaptação, manutenção, transporte, locação de bens, publicidade, seguro ou trabalhos técnicos-profissionais;
4.2. Locatário: a pessoa física ou jurídica signatária de contrato com a Administração Pública;
4.3. Locador: aquele que cede a outrem (o locatário) o uso e gozo de bem móvel ou imóvel, num contrato de locação;
4.4. Unidade Requisitante – É a unidade que, após identificar suas necessidades, solicita a aquisição de bens e serviços, bem como a contratação de obras e serviços de engenharia para atender o interesse público do Município.
5. Competência e Responsabilidades:
Compete às Unidades Administrativas controlar e acompanhar a execução da presente Norma de Procedimento.
Compete à Controladoria Geral do Município - CGM prestar apoio técnico e avaliar a eficiência dos procedimentos de controle inerentes a presente Norma de Procedimento.
6. Procedimentos:
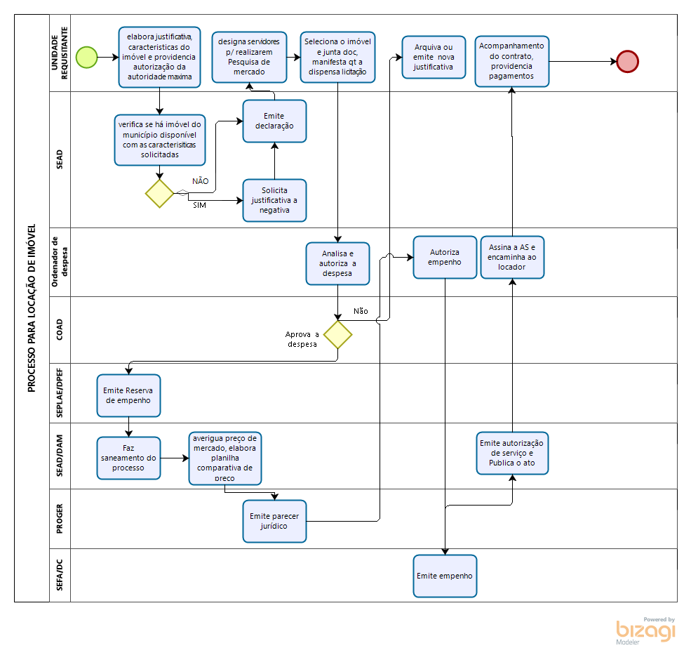
6.1. Unidade requisitante
6.1.1. Submete a autoridade administrativa superior da unidade gestora a proposta contendo justificativa e as características do imóvel a ser locado;
6.1.2. Providencia a autorização a ser emitida por autoridade competente do Órgão Superior e encaminha a Secretaria de Administração e Recursos Humanos;
6.2. Secretaria de Administração e Recursos Humanos - SEAD
6.2.1. Verifica a existência de imóvel de propriedade do Município disponível e em condições de atender à demanda necessária em termo de espaço e localização.
6.2.1.1. Não havendo imóvel que atenda as necessidades da unidade requisitante, será emitida declaração;
6.2.1.2. Havendo imóvel disponível a unidade gestora deverá justificar a negativa de aceitação, considerando os fatores técnicos e econômicos.
6.3. Unidade requisitante
6.3.1. Designa, formalmente, Servidores para efetuarem pesquisa de mercado imobiliário local (classificados ou imobiliárias), de imóvel (is) que possua(m) as características necessárias ao Órgão;
6.3.2. Seleciona o imóvel, juntando documentação prevista no artigo 5º do decreto 1.527/2009;
6.3.3. Manifesta quanto a possibilidade de dispensa de licitação, nos termos da Lei 8.666/93 e encaminha a documentação para manifestação do ordenador de despesa.
6.4. ORDENADOR DE DESPESA
6.4.1. Recebe e analisa a solicitação.
6.4.2. Encaminha os autos devidamente autorizados à COAD, quando for o caso, de acordo com os termos do Decreto Municipal nº 5.280/2014.
6.5. COAD
6.5.1. Recebe o processo, inclui na pauta da próxima reunião;
6.5.2. Na plenária da COAD, o processo é submetido a análise do Presidente e os membros, para aprovação ou não.
6.5.3. Caso a despesa seja aprovada, o processo é enviado para a SEPLAE/DPEF que providencia a reserva de saldo orçamentário e encaminha a SEAD/DAM. Caso a despesa não seja autorizada o processo é devolvido ao setor requisitante para arquivamento do mesmo ou que faça novas justificativas para no momento oportuno o mesmo seja submetido a nova análise da COAD.
6.6. SEPLAE/DPEF
6.6.1. Providencia a reserva de saldo orçamentário.
6.7. SEAD/DAM
6.7.1. Recebe o processo, analise o conteúdo do mesmo, realizando todas as conferências possíveis para saneamento devidos existentes no mesmo.
6.7.2. Estando o processo apto a prosseguir, inicia-se a fase de averiguação do preço de mercado praticado para a aquisição do serviço.
6.7.3. Elabora as planilhas comparativas de preços com mapa de apuração.
6.7.4. Encaminha para a Procuradoria Municipal para manifestação.
6.8. PROGER
6.8.1. Analisa e emite parecer Jurídico.
6.8.2. Encaminha o processo ao ordenador de despesa.
6.9. SECRETÁRIO DA PASTA/ORDENADOR DE DESPESA
6.9.1. Recebe o processo;
6.9.2. Autoriza o Empenho;
6.9.3. Encaminha o processo a SEFA/DC .
6.10. SEFA/DC
6.10.1. Recebe o processo;
6.10.2. Emite a Nota de Empenho;
6.10.3. Encaminha o processo a SEAD/DAM.
6.11. SEAD/DAM
6.11.1. Recebe o processo;
6.11.2. Emite a autorização de serviço;
6.11.3. Encaminha para publicação;
6.11.4. Encaminha o processo para o ordenador de despesa para assinatura da OS e envio da mesma ao fornecedor contratado através da dispensa.
6.12. AUTORIDADE COMPETENTE
6.12.1. Recebe o processo.
6.12.2. Assina as AF ou OS e envia a mesma ao locatário
6.12.3. Encaminha para a Secretaria requisitante.
6.13. SECRETARIA REQUISITANTE
6.13.1. Recebe o processo;
6.13.2. Encaminha o processo ao gestor e fiscal para acompanhamento e fiscalização da execução dos serviços contratados;
6.13.3. O gestor e o fiscal do contrato recebem os pedidos de pagamentos referentes à prestação de serviços através de medições realizadas pelo contratado;
6.13.4. O gestor e o fiscal do contrato realizam as devidas vistorias no imóvel;
6.13.5. Encaminha o processo ao ordenador de despesa, para autorização de pagamento pertinente ao serviço prestado conforme contrato, estando estas devidamente atestadas.
6.14. Anexa o BRS para entrada e saída do serviço.
6.15. ORDENADOR DE DESPESA
6.15.1. Recebe o processo.
6.15.2. Autoriza o pagamento da despesa referente à contratação de serviço, em favor do fornecedor e encaminha o processo para a SEFA.
6.15.3. SEFA
6.15.4. Recebe o processo;
6.15.5. A SEFA/DC realiza a conferência de toda documentação, executa todos os lançamentos necessários e efetua a liquidação.
6.15.6. A SEFA/DF efetua o pagamento.
6.15.7. Após, encaminha o processo a secretaria requisitante para continuidade no acompanhamento e fiscalização do contrato vigente.
7. Considerações Finais:
7.1. Os contratos de locação deverão ser firmados sempre por prazo determinado e somente poderão ser prorrogados por meio de instrumentos escritos.
7.2. As partes contratantes deverão, no prazo mínimo de 60 (sessenta) dias antes do término do prazo con-tratual, manifestar, por escrito, seu interesse na prorrogação da vigência do contrato de locação.
7.3. Finalizado o prazo contratual, inicial ou o decorrente da prorrogação, é facultada a celebração de novo contrato de locação do mesmo imóvel, em conformidade com as disposições previstas neste decreto.
7.4. Toda prorrogação contratual deverá ser justificada, acompanhada da comprovação de que o preço do aluguel encontra-se compatível com os valores de mercado, bem como da documentação arrolada no art. 5º, incisos I, II, VI, VII, do decreto 1.527/2009.
7.5. A prorrogação, autorizada pela autoridade competente para celebrar o contrato, deverá ser estipulada por prazo determinado e publicada na imprensa oficial.
7.6. Os contratos terão cláusulas de reajuste do valor do aluguel com periodicidade mínima de 01 (um) ano, devendo ser fixadas a época e as condições a que ficarão sujeitos.
7.7. Os reajustes independem de solicitação do LOCADOR, devendo o locatário estabelecer, no contrato, a cláusula de reajuste utilizando o índice Geral de Preços de Mercado - IGPM, da Fundação Getúlio Vargas - FGV.
7.8. No caso de extinção do IGPM, o reajuste será feito com base em outro índice que venha a substituí-lo.
7.9. A Administração Pública deverá observar, quando do reajuste, se o novo preço está condizente com os valores praticados no mercado, devendo, no caso de incompatibilidade, negociar com o locador a redução do aluguel.
7.10. Em caso de desacordo do locador com a negociação prevista no parágrafo anterior, deverá ser denunciada a locação até 30 (trinta) dias antes do seu vencimento, salvo razões de interesse público, declaradas no respectivo processo administrativo.
7.11. A unidade gestora interessada ou o órgão competente deverá elaborar o cálculo do reajuste e seu respectivo dirigente deverá aprová-lo, bem como autorizar o pagamento do aluguel atualizado.
7.12. É de responsabilidade do locador o pagamento de impostos e taxas incidentes sobre o imóvel.
7.13. Fica vedado, sob pena de responsabilidade do agente público a inserção de cláusula que atribua ao Município a obrigação de realizar obras estruturais, de adaptação ou de reforma de imóvel, de porte econômico incompatível com o prazo de duração do contrato, ressalvadas situações excepcionais, devidamente autorizadas pelo Prefeito Municipal, em decisão motivada.
7.14. Observadas as disposições do art. 12, os instrumentos contratuais devem prever a possibilidade de realização, pelo locatário, de obras de adaptação ou reforma, caracterizadas como acessões ou benfeitorias necessárias ou úteis, e a expressa autorização do locador para a sua realização.
7.15. Os instrumentos contratuais devem assegurar ao locatário o direito de levantar, a qualquer tempo, as acessões ou benfeitorias nele introduzidas cuja retirada possa se fazer sem prejuízo da estrutura e do funcionamento do imóvel locado.
7.16. Os instrumentos contratuais devem assegurar ao locatário, na hipótese de impossibilidade de levantamento das acessões ou benfeitorias mencionadas neste artigo, o direito à indenização pelo locador, ainda no curso da locação, mediante compensação nos aluguéis.
7.17. A realização e indenização das benfeitorias voluptuárias serão pactuadas nos contratos a serem celebrados.
7.18. Os instrumentos contratuais devem prever a possibilidade de realização, pelo locatário, de obras de reforma ou acréscimo no imóvel locado, caracterizadas como acessões ou benfeitorias necessárias ou úteis à prestação dos serviços públicos, com a assunção da responsabilidade e o custo da sua execução e a expressa autorização do locador para a sua realização.
7.19. Finda a locação, será promovida a vistoria do imóvel, de modo a verificar o seu estado de conservação e promover a verificação das alterações efetuadas pelo locatário, sua natureza e a possibilidade de levantamento, a necessidade de reparos de danos excedentes dos desgastes resultantes do uso normal, as indenizações e compensações não enquadradas no § 2º do art. 13 deste decreto, que lhe couberem.
7.20. A vistoria do imóvel será realizada por comissão específica da Secretaria de Administração e Recursos Humanos, com registro no laudo respectivo do estado de conservação do imóvel, comparando com o laudo de vistoria elaborado por ocasião da locação, para constatação de necessidade ou não de eventual reparo.
7.21. O locador deverá assinar o laudo de vistoria, juntamente com os peritos.
7.22. Qualquer discordância do locador em relação à vistoria deverá ser relatada expressamente no laudo de vistoria, em campo específico.
7.23. A recusa do locador em assinar o laudo de vistoria será comunicada à Procuradoria Geral do Município.
