O PREFEITO MUNICIPAL DA SERRA, ESTADO DO ESPÍRITO SANTO, usando das atribuições legais, que lhe são conferidas pelo disposto no inciso V do artigo 72 da Lei Orgânica do Município;
CONSIDERANDO a necessidade de estabelecer procedimentos de forma a unificar as rotinas e definir fluxos;
CONSIDERANDO a necessidade de normatização e operacionalização da oferta do benefício eventual de Auxílio Funeral;
CONSIDERANDO a necessidade de estabelecer critérios e procedimentos básicos, referente a fiscalização ambiental de transporte e disposição inadequada de resíduos, decreta:
Art. 1º Ficam aprovadas as Normas de Procedimento: SMA 01/2020 – Fiscalização de Transporte e Disposição Inadequada de Resíduos; SBE 02/2020 – Concessão do Auxílio Funeral.
Art. 2º As Normas de Procedimento mencionadas no artigo anterior se encontram à disposição dos usuários no endereço eletrônico www.serra.es.gov.br e somente poderão ser alteradas ou adaptadas mediante comunicação oficial expedida pelo Controlador Geral do Município ao setor responsável pela manutenção das informações em meio eletrônico.
Art. 3º Este Decreto entra em vigor na data de sua publicação.
Palácio Municipal em Serra, aos 25 de agosto de 2020.
Este texto não substitui o original publicado e arquivado na Prefeitura Municipal da Serra.
|
,= |
Prefeitura Municipal da Serra Estado do Espirito Santo |
NORMA DE PROCEDIMENTO |
SMA-NP 01-2020 |
|
Assunto: Fiscalização de transporte e disposição inadequada de resíduos |
|||
|
Versão: 01 |
Data de elaboração: 10/08/2020 |
Data de aprovação: 12/08/2020 |
Data de vigência: 12/08/2020 |
|
Ato de aprovação: Decreto nº 6554/2020 |
Unidade responsável: Secretaria de Meio Ambiente (SEMMA) |
||
|
Revisada em:
|
Revisada por:
|
||
|
Anexos: Anexo I – Fluxograma
|
|||
Aprovação
_________________________________________________________________________
Secretária Municipal de Meio Ambiente
_________________________________________________________________________
Controladora Geral do Município
1. Finalidade:
Estabelecer critérios e procedimentos básicos, no âmbito da Prefeitura da Serra, referente fiscalização ambiental de transporte e disposição inadequada de resíduos.
2. Abrangência:
SEMMA, SEDUR, SESE e SEDES
3. Base Legal e Regulamentar:
Lei Federal n° 9605/1998 – Dispõe sobre as sanções penais e administrativas derivadas de condutas e atividades lesivas ao meio ambiente, e dá outras providências;
Lei Federal n° 9985/2000 – Regulamenta o art. 225, § 1º, incisos I, II, III e VII da Constituição Federal, institui o Sistema Nacional de Unidades de Conservação da Natureza e dá outras providências;
Lei Federal nº 12.651/2012 – Dispõe sobre a proteção da vegetação nativa; altera as Leis nº 6.938, de 31 de agosto de 1981, 9.393, de 19 de dezembro de 1996, e 11.428, de 22 de dezembro de 2006; revoga as Leis nº 4.771, de 15 de setembro de 1965, e 7.754, de 14 de abril de 1989, e a Medida Provisória nº 2.166-67, de 24 de agosto de 2001; e dá outras providências;
Lei Federal n 12.305\2010 – Política Nacional de Resíduos sólidos;
Lei Municipal nº 2199/199 – Código Municipal de Meio Ambiente;
Lei Municipal nº 4800/2018 – Altera o Código Municipal de Meio Ambiente;
Lei Municipal nº 3820/2012 – Dispõe sobre a organização do espaço territorial do município da serra;
Lei Municipal n° 4764\2017 – Dispões sobre a utilização das caçambas estacionarias para coleta e remoção de resíduos da construção civil, resíduos volumosos.
4. Conceitos:
Meio ambiente: a interação de elementos naturais, artificiais, socioeconômicos e culturais presentes na biosfera, que permite, abriga e rege a vida em todas as suas formas;
Degradação ambiental: a alteração adversa das características do meio ambiente;
Poluição: a degradação da qualidade ambiental;
Poluidor: a pessoa física ou jurídica, de direito público ou privado, responsável direta ou indiretamente por atividade causadora de degradação ambiental;
Recursos ambientais: a atmosfera, as águas interiores, superficiais e subterrâneas, os estuários, o mar territorial, o solo, o subsolo, a fauna e a flora;
COMDEMAS – Conselho Municipal de Defesa do Meio Ambiente da Serra;
CTR: Controle de Transporte de Resíduos;
CRLV: Certificado de Registro e Licenciamento de Veículo;
UC: unidades de conservação – são espaços territoriais especialmente protegidos, representativos de ecossistemas e/ou associações florestais relevantes para o Município, de domínio público ou privado, cuja utilização obedece normas específicas, de acordo com a categoria de manejo a que pertencem. Prevista na Lei Federal nº. 9.985/2000 – Sistema Nacional de Unidades de Conservação da Natureza – SNUC;
UC’s Municipais:
I – Parque Natural Municipal de Bicanga – PNM;
II – Área de Proteção Ambiental Federal Costa das Algas-APA;
III – Área de Proteção Ambiental Estadual de Praia Mole – APA;
IV – Área de Proteção Ambiental Estadual do Mestre Álvaro – APA;
V – Área de Proteção Ambiental Municipal do Morro do Vilante – APA;
VI – Área de Proteção Ambiental Municipal da Lagoa Jacuném – APA.
VII – Área de Proteção Ambiental Manguezal Sul da Serra – APA.
APA – Área de Proteção Ambiental – É um tipo de Unidade de Conservação Prevista na Lei Federal nº. 9.985/2000 – Sistema Nacional de Unidades de Conservação da Natureza – SNUC. Constituída por terra Públicas ou privadas e tem como objetivos básicos proteger a diversidade biológica, disciplinar o processo de ocupação e assegurar a sustentabilidade do uso dos recursos naturais
APP: Áreas de Preservação Permanente (Previstas na Lei Federal nº. 12.651/2012 – Código Florestal Brasileiro, no seu artigo 4º).
No Município temos as seguintes Áreas de Preservação Permanente (seja em zonas rurais ou urbanas)
I – As faixas marginais de qualquer curso d’água natural perene e intermitente, excluídos os efêmeros, desde a borda da calha do leito regular, em largura mínima de:
a) 30 (trinta) metros, para os cursos d’água de menos de 10 (dez) metros de largura;
b) 50 (cinquenta) metros, para os cursos d’água que tenham de 10 (dez) a 50 (cinquenta) metros de largura;
II – As áreas no entorno dos lagos e lagoas naturais, em faixa com largura mínima de:
a) 100 (cem) metros, em zonas rurais, exceto para o corpo d’água com até 20 (vinte) hectares de superfície, cuja faixa marginal será de 50 (cinquenta) metros;
b) 30 (trinta) metros, em zonas urbanas;
III – As áreas no entorno dos reservatórios d’água artificiais, decorrentes de barramento ou represamento de cursos d’água naturais, na faixa definida na licença ambiental do empreendimento;
IV – As áreas no entorno das nascentes e dos olhos d’água perenes, qualquer que seja sua situação topográfica, no raio mínimo de 50 (cinquenta) metros;
V – As encostas ou partes destas com declividade superior a 45º, equivalente a 100% (cem por cento) na linha de maior declive;
VI – As restingas, como fixadoras de dunas ou estabilizadoras de mangues;
VII – Os manguezais, em toda a sua extensão;
VIII – A bordas dos tabuleiros ou chapadas, até a linha de ruptura do relevo, em faixa nunca inferior a 100 (cem) metros em projeções horizontais;
ZPA – Zona de Proteção Ambiental (Previstas na Lei Municipal nº. 3820/2012 – PDM)
Observações:
- Alguns tipos de ZPA’s tem APP’s e UC’s.
- Uma UC geralmente tem
algum tipo de APP em seu território;
5. Competência e
Responsabilidades:
A Secretaria Municipal de Meio
Ambiente – SEMMA é o órgão de coordenação, controle e execução da Política
Municipal de Meio Ambiente.
6. Procedimentos:
6.1 A fiscalização ambiental será
exercida pelos agentes credenciados da SEMMA, fiscais de meio ambiente, que no
desempenho de suas funções, verificarão o cumprimento da legislação federal,
estadual e municipal de proteção do meio ambiente e dos recursos naturais.
6.2 A fiscalização exercida pelos
agentes credenciados pela SEMMA terá caráter rotineiro, para atendimento e
verificação da procedência de denúncias de poluição ou degradação do meio
ambiente e dos recursos naturais;
6.3 As ações de fiscalização
poderão também ser planejadas com outras Secretarias visando coibir o
transporte e a disposição inadequada de resíduos;
6.4 Os agentes credenciados pela SEMMA,
para o cumprimento de suas atribuições de fiscalização ambiental, terão acesso,
sendo assegurada a sua permanência a qualquer dia e hora, nas instalações
industriais, comerciais, agropecuárias e empreendimentos de qualquer natureza,
públicos ou privados.
6.5 –
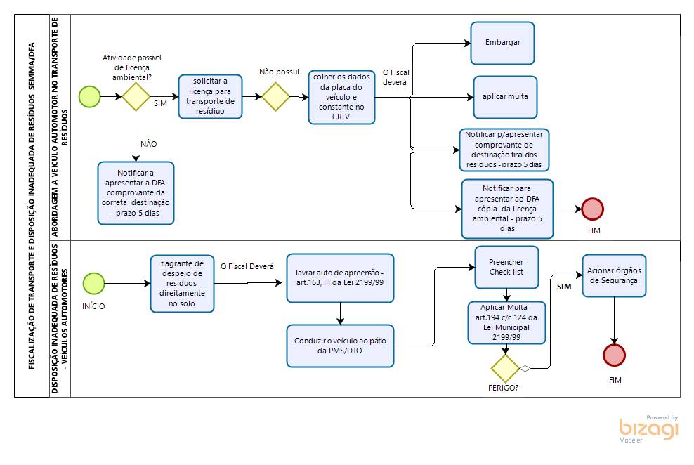
SEMMA/DFA – Da fiscalização de veículos automotores transportando resíduos
6.5.1 Durante a abordagem ao
veículo, caso a atividade seja passível de licença ambiental, o fiscal deverá:
6.5.1.1. Solicitar a apresentação
da licença para a atividade de transporte de resíduos.
6.5.2 Caso não tenha
a licença o fiscal deverá com os dados do proprietário do veículo constante no
CRLV e a placa do veículo que está transportando os resíduos:
I – Embargar por falta de licença
ambiental;
II – Multar por falta de licença
ambiental;
III – Notificar para apresentar o
comprovante de destinação final dos resíduos – 05 (cinco) dias;
IV – Notificar para a apresentar
ao DFA cópia da licença ambiental – 05 (cinco) dias úteis.
6.5.3 Sendo pequeno transportador
(veículo de passeio que não caracterize de serviço) caso que não haja
necessidade de licença ambiental:
6.5.3.1. Notificar a
apresentar no DFA o comprovante da destinação correta dos resíduos em local
apropriado no prazo de 5 (cinco) dias úteis.
6.6 –
SEMMA/DFA – Da fiscalização na disposição inadequada de resíduos – VEÍCULOS
AUTOMOTORES
6.6.1 Nas fiscalização
sistemáticas caso seja flagrado o despejo de resíduos diretamente sobre o solo,
o fiscal deverá:
I – Lavrar o Auto de apreensão
conforme previsão do Art. 163 item III da Lei nº2199/99 e conduzir o veículo ao
pátio da Prefeitura Municipal da Serra (DTO);
II – Preencher o Checklist;
III – Lavrar a penalidade de
multa correspondente. Art. 194 combinado com Art. 124 da Lei Municipal
2199\1999;
IV – Em situações que o fiscal
constatar perigo para realizar a apreensão do veículo os órgãos de segurança
serão acionados.
6.6.2 Disposição de
resíduos em Unidades de Conservação (UC´s) e/ou Áreas
de Preservação Permanente (APPs) – VEÍCULOS
AUTOMOTORES
6.6.2.1. Caso a infração se
enquadre nos Artigos 40 e/ou 54 (par. 2° e 3°) e/ou 60 da Lei de Crimes de
Ambientais (Lei Federal nº 9.605/98), o fiscal deverá:
I – lavrar o Auto de apreensão
conforme previsão do Art. 163 item III da Lei Municipal nº2199/99 e conduzir o
veículo ao pátio da Prefeitura Municipal da Serra (DTO);
II – O responsável pelo DTO ou
quem por ele indicado deverá assinar Auto de Apreensão como fiel depositário do
veículo apreendido acompanhado do cheque list
preenchido no local;
III – Preencher o Checklist;
IV- Solicitar apoio aos
órgãos de segurança para condução do infrator ao DPJ de Laranjeiras;
V – Lavrar a penalidade de multa
correspondente –Art.194 combinado com Art. 124 da Lei Municipal 2199\1999.
6.7 –
SEMMA/DFA – Da Fiscalização na disposição inadequada de resíduos – CARROÇAS
6.7.1 Nas fiscalização
sistemáticas caso seja flagrado o despejo de resíduos diretamente sobre o solo,
o fiscal deverá:
6.7.2. Solicitar apoio aos
órgãos de segurança, bem como da SESE para recolhimento da carroça e do animal;
6.7.3. Lavrar os Autos de
apreensão correspondente conforme previsão do Art. 163 item III da Lei
nº2199/99;
6.7.4. Lavrar a penalidade
de multa correspondente;
6.7.4.1. Situações que o Fiscal
constatar perigo para realizar a apreensão de veículo os órgãos de segurança
serão acionados.
6.8. Disposição de resíduos em
Unidades de Conservação (UC´s) e/ou Áreas de Preservação
Permanente (APPs) – CARROÇAS
6.8.1. Caso a infração se
enquadre nos Artigos 40 e/ou 54 e/ou 60 da Lei de Crimes de Ambientais (Lei
Federal nº 9.605/98), o fiscal deverá:
I – Solicitar apoio aos órgãos de
segurança, bem como da SESE para recolhimento da carroça e do animal;
II – Lavrar os Autos de apreensão
correspondente conforme previsão do Art. 163 item III da Lei nº2199/99;
III – Solicitar apoio aos órgãos de
segurança para condução do infrator ao DPJ de Laranjeiras;
IV – Lavrar a penalidade de multa
correspondente – Art. 194 combinado com Art. 124 da Lei Municipal 2199\1999.
7. Considerações Finais:
7.1 Qualquer caminhão flagrado
dispondo resíduos em local impróprio, além do que está disposto nos itens 6.6.1
e 6.6.2 os fiscais (equipe responsável) deverão:
I – Notificar a apresentar a
cópia da licença ambiental – prazo: 05 (cinco) dias úteis;
II – Os fiscais que estão na ação
deverão assinar os autos correspondentes;


|
|
Prefeitura Municipal da Serra Estado do Espirito Santo |
NORMA DE PROCEDIMENTO |
SBE 02 |
|
Assunto: CONCESSÃO DO AUXÍLIO FUNERAL |
|||
|
Versão: 01 |
Data de elaboração: 22/07/2020 |
Data de aprovação: 13/08/2020 |
Data de vigência: 13/08/2020 |
|
Ato de aprovação: Decreto Municipal nº 6554/2020 |
Unidade responsável: Controladoria Geral do Município |
||
|
Revisada em:
|
Revisada por: |
||
|
Anexos: I – Fluxograma II – Checklist da Documentação III – Requisição de Auxílio Funeral IV – Autorização de Prestação de Serviço Funeral V – Declaração de Recebimento do Cartão Auxílio Funeral VI – Solicitação de Isenção de Taxa de Sepultamento |
|||
Aprovação:
|
________________________________________________ Secretário Municipal de Assistência Social |
____________________________________________________ Controladora Geral do Município |
1. Finalidade:
Dispor sobre o processo de normatização, operacionalização da oferta do benefício eventual de Auxílio Funeral no Município da Serra, respeitada a Lei 8.742/93, em seu Artigo 22 e na Resolução nº 018/2012, 002/2015 e 001/2017 do Conselho Municipal de Assistência Social (COMASSE).
2. Abrangência:
A oferta do Auxílio Funeral pode ser demandada por parte de munícipes e famílias, residentes no Município de Serra, bem como famílias residentes em outro município, sendo a pessoa falecida residente em quaisquer bairros, distritos, ou zona rural do município de Serra, que comprovem, situação de vulnerabilidade e risco social, ou por identificação dessas situações quando do atendimento dos usuários nos serviços socioassistenciais e do acompanhamento sócio familiar no âmbito da Proteção Social Básica – PSB e Proteção Social Especial – PSE.
3. Base Legal e Regulamentar:
Lei 8.742/1993 – LOAS, alterada pela Lei 12.435/2011;
Resolução COMASSE 018/2012, 002/2015 e 001/2017;
Lei 8.662 de 07 de junho de 1993.
Nota Técnica do Auxílio Funeral GPSB 03/2017.
4.1. Auxílio Funeral: Benefício Eventual previsto na Lei Orgânica da Assistência Social – LOAS, oferecidos às famílias de vulnerabilidade social e risco social, para atendimento as necessidades pós morte de um de seus provedores ou membros como despesas de urna funerária, velório e sepultamento.
4.2. CRAS: Centro de Referência de Assistência Social.
4.3. Cadastro Único/ CADÚnico: Conjunto de informações sobre as famílias brasileiras em situação de pobreza e extrema pobreza, utilizados para implementação de políticas públicas capazes de promover a melhoria da vida dessas famílias.
4.4. Per Capita: Renda de cada indivíduo.
4.5. UPA: Unidade de Pronto Atendimento.
4.6. CTPS: Carteira de Trabalho e Previdência Social.
4.7. SAMU: Serviço de Atendimento Móvel de Urgência.
4.8. SVO: Serviço de Verificação de Óbito.
4.9. DML: Departamento Médico Legal.
4.10. PAIF: Serviço de Proteção e Atendimento Integral à Família.
4.11. GPSB: Gerência de Proteção Social Básica.
5. Competência e Responsabilidades:
Secretaria Municipal de Assistência Social – SEMAS
6. Critérios para atendimento:
6.1. Do Falecido:
6.1.1. Ser morador do Município da Serra;
6.2. Do Requerente:
6.2.1. Ter idade mínima de 18 anos;
6.2.2. Possuir renda familiar per capita de até ¼ do salário mínimo, podendo ser comprovada através do Cadastro Único (anexar folha resumo), ou Carteira de Trabalho e Previdência Social devidamente registrada ou por Encaminhamento Técnico Socioeconômico de Nível Superior;
6.2.3. Ter grau de parentesco com o falecido, comprovado mediante documentação. Não precisa residir no mesmo domicílio do falecido, podendo inclusive ser morador de outro município;
6.2.4. Na ausência de familiares o serviço será prestado mediante apresentação de alvará judicial;
6.2.5. No caso de falecido institucionalizado na rede pública municipal e sem parentes, um representante da instituição poderá requerer, desde que comprove que o munícipe estava em acolhimento institucional. Neste caso, a instituição fica isenta da análise do critério de renda, devendo ser cadastrada (ou protocolizado) cadastro nos respectivos Conselhos de Direitos.
6.2.5.1 Consideram-se Conselhos de direitos: Conselho Municipal de Assistência Social, Conselho Estadual de Assistência Social, Conselho Nacional de Assistência Social; Conselho Municipal da Criança e do Adolescente, Conselho Municipal do Idoso, Conselho Estadual da Criança e do Adolescente, Conselho Nacional de Criança e do Adolescente, Conselho Estadual do Idoso, Conselho Nacional do Idoso e Conselho Municipal da Pessoa com Deficiência.
7. Procedimentos:
7.1.O Requerente deverá procurar o CRAS, munido das seguintes documentações:
a) Comprovante de residência atual em nome do falecido;
b) Declaração de Óbito fornecida pelo Hospital, ou RG do DML, ou Certidão de Óbito, ou encaminhamento de profissional de saúde por escrito para o serviço PAIF/CRAS. Em caso de óbito na residência, o requerente deverá acionar o serviço SAMU, ou a Polícia Militar do Espírito Santo, que deverá emitir declaração de óbito, para fins de busca do benefício eventual em questão;
c) CPF e documento de identificação com foto do Requerente;
d) Comprovante de Renda do Requerente (CTPS, Contracheque, extrato de pagamento de benefício ou documento equivalente – para aposentados - Folha de Resumo do Cadastro Único ou Encaminhamento Técnico Socioeconômico de Nível Superior), assim como comprovante de renda dos moradores de sua residência maiores de 18 (dezoito) anos;
OBS.: O Benefício de Prestação Continuada (Artigo 20, Lei 8.742/93), bem como programas de complementação de renda (bolsa família, ou Pró Família) não serão contabilizados para fins de rendimento;
e) Comprovação de parentesco;
f) Alvará judicial, quando não houver comprovação de parentesco;
g) Em caso de instituições de abrigo, comprovação de que o munícipe estava em acolhimento institucional no âmbito da Serra, não sendo permitido para acolhidos em espaços institucionais fora do município;
7.1.1. Em caso de requerentes que já tenham acionado serviços funerários, efetuando pagamento, não haverá restituição do erário efetuado, devendo o serviço funerário ser acionado apenas após encaminhamento dos profissionais do serviço PAIF/ CRAS, ou GPSB;
7.1.2. Se acionado algum serviço funeral antes da análise técnica social, existindo parecer favorável a concessão do benefício, o Requerente deverá informar a empresa, mediante termo assinado, a troca por outro serviço funerário entre as credenciadas pela Prefeitura da Serra;
7.1.3. No caso do Requerente ser morador da Serra, o atendimento poderá ser realizado tanto no CRAS de referência do solicitante, quanto no CRAS de referência do falecido;
7.1.4. No caso de pessoas falecidas sem membro familiar no Município, o atendimento será no CRAS de referência do falecido, independentemente deste ter cadastro no CRAS, não tendo necessidade de gerar um cadastro;
7.1.5. O plantão do auxílio funeral funciona no horário de 16h (dezesseis horas) a 20h (vinte horas) de segunda a sexta feira no CRAS de Laranjeiras.
7.1.6. Nos finais de semanas (sábado e domingo) e feriados o atendimento será realizado em locais públicos (UPA’s hospitais, etc.), mediante acordo do plantonista com a família no horário de 08h (oito horas) a 20h (vinte horas), inexistindo atendimento noturno (entre vinte horas e um minuto a sete horas e cinquenta e nove minutos do horário de Brasília).
7.2. Para comprovação de óbito será aceito:
a) Certidão de Óbito;
b) Declaração de Óbito;
c) RG do DML desde que tenham legível o número de declaração de óbito;
d) Encaminhamento do hospital/UPA para o SVO.
e) Em caso de morte em casa: Boletim de Ocorrência da Polícia Civil ou documento de atendimento do SAMU para o SVO.
7.2.1. No caso de apresentação da Declaração ou Certidão de Óbito, deverá constar o Município da Serra como endereço do falecido.
7.2.2. No caso de óbito em domicílio, por causa natural, o SAMU deverá ser acionado, através do número 192, sendo necessária a apresentação da Guia de Atendimento com encaminhamento para a SVO.
7.2.3. Em caso de morte violenta ou em via pública, a Polícia Civil deverá fazer o primeiro atendimento, emitindo Boletim de Ocorrência ou Registro do DML – Departamento Médico Legal.
7.2.4. Em caso de óbito nas Unidades de Pronto Atendimento (UPAs) e hospitais sem causa da morte definida, serão aceitos o encaminhamento para o Serviço de Verificação de Óbito (SVO) assinado pelo médico ou declaração simples atestando o óbito com assinatura de trabalhador da saúde (assistente social ou enfermeiro).
7.3. O Profissional do CRAS ou do Plantão realizará a análise socioeconômica, a partir dos documentos apresentados pelo Requerente.
7.4. Após a verificação será realizado o preenchimento dos formulários obrigatórios:
a) Requisição de Auxílio Funeral (Anexo III);
b) Autorização de Prestação de Serviço Funeral: documento que deverá ser entregue ao solicitante para apresentação em uma das funerárias credenciadas (Anexo IV);
c) Declaração de Recebimento do Cartão (Anexo V);
d) Solicitação de isenção da Taxa de Sepultamento e encaminhamento à Secretaria de Serviços (Anexo VI).
7.4.1. O profissional deverá orientar o Requerente a assinar a Requisição de Auxílio Funeral, bem como a Declaração de Recebimento do Cartão, sem os quais o benefício não será concretizado.
7.5.O benefício no Município da Serra será disponibilizado através de cartão magnético, com crédito de um salário mínimo vigente para serem gastos com serviços póstumos na rede credenciada.
7.5.1. Após o atendimento o requerente receberá um cartão magnético com senha e uma relação de funerárias credenciadas para solicitar o atendimento de serviços póstumos;
7.5.2. A escolha da funerária credenciada fica a critério do requerente, não sendo de responsabilidade da Secretaria a qualidade oferecida pelas funerárias credenciadas;
7.5.3. Para inserção do crédito e desbloqueio do cartão, o técnico que realizou o atendimento deverá contatar a gerência através do telefone (27) 3291-2250 ou do e-mail semas.protecaobasica@serra.es.gov.br, informando os seguintes dados:
a) Número do cartão;
b) Nome e bairro do falecido;
c) Nome, data de nascimento e CPF do requerente;
d) Dados do técnico que efetuou o atendimento;
e) Data da Liberação.
7.6. Permanecerão no CRAS para compor o prontuário do munícipe, as cópias de todos os documentos utilizados na análise.
7.6.1. Fica o CRAS onde foi realizada a concessão do benefício eventual de auxílio funeral responsável pela alteração dos dados familiares em seu cadastro, caso a família seja acompanhada pelo serviço.
7.6.2. O profissional responsável pelo atendimento ao requerente deverá orientá-lo a buscar o CADÚnico para fins de atualização dos dados familiares, caso a família esteja incluída no cadastro.
7.6.3. Em caso de atendimento pelo plantão, os profissionais que realizarem atendimento deverão informar aos serviços PAIF/CRAS o atendimento, para fins de atualização dos seus respectivos cadastros. Os plantonistas também deverão orientar aos usuários quanto a atualização do CADÚnico.
7.7. Secretaria de Serviços – SESE
7.7.1. O Requerente deverá primeiramente procurar o cemitério para realizar o agendamento do sepultamento;
7.7.2. Após agendamento do sepultamento, o Requerente deverá solicitar a isenção da taxa de sepultamento na Divisão de Administração de Necrópoles da Secretaria de Serviços.
7.8. Prestação de Contas
7.8.1. Os CRAS terão até o 5º (quinto) dia útil de cada mês para encaminhar à Gerência de Proteção Social Básica da Secretaria Municipal de Assistência Social – SEMAS, através de Comunicação Interna, a relação dos beneficiários do mês anterior com as seguintes documentações:
a) Requisição e Declaração de Recebimento do Cartão, na via original, devidamente assinadas pelo Requerente e carimbadas/datadas pelo técnico que realizou o atendimento;
b) Cópia do documento que comprovou o óbito;
c) Relatório mensal de concessão do Auxílio Funeral.
7.9. Gerência de Proteção Social Básica/SEMAS
7.9.1. Recebe as documentações encaminhadas pelos CRAS e pelo Plantão.
7.9.2. Registra as informações em planilhas, formato de arquivo .xls (Excel), disponibilizadas na pasta compartilhada da SEMAS/GPSB.
7.9.3. Consulta o site da administradora do cartão para controle e inserção de cargas, verificação de saldos, verificação de qual funerária foi utilizado o saldo, dados do requerente e do falecido.
7.9.4. Encaminha, em até 05 (cinco) dias úteis, a planilha mensal consolidada, em arquivo digital e pesquisável, para a Subsecretaria de Transparência e Combate à Corrupção da Controladoria Geral do Município.
7.10. Subsecretaria de Transparência e Combate à Corrupção/CGM
7.10.1 Recebe a documentação encaminhada.
7.10.2 Disponibiliza no Portal da Transparência, preservando os dados tidos como informação pessoal.
8.Considerações Finais:
8.1.O plantão do auxílio funeral no CRAS de Laranjeiras funciona de segunda a sexta feira, de 16h (dezesseis horas) às 20h (vinte horas).
8.2. Os plantões de fins de semana e feriados funcionam das 08h (oito horas) às 20h (vinte horas), em locais públicos, a ser agendados com os plantonistas.
8.2.1. O Requerente deverá entrar em contato com o profissional de assistência social dos Hospitais, UPAs e Unidades de Saúde.
8.2.2. O Plantonista terá acesso ao espaço institucional, onde poderá realizar atendimento individualizado ao Requerente.
8.2.3. Os plantonistas deverão prestar contas à Gerência de Proteção Social Básica, nos mesmos termos do item 7.8.
8.3 Atualmente, enquanto durar aumento do número de óbitos em virtude da situação emergencial causada pelo COVID-19, o Programa de Transferência de Renda pela via do Benefício Eventual de Auxílio Funeral será realizado de modo itinerante, acionado pelo telefone móvel do Auxílio Funeral nº (27) 99934-4812.
8.3.1 O serviço contará dois profissionais que atuarão em regime de plantão, no horário de 08 horas às 16horas e das 16horas às 20 horas, incluindo finais de semana.
8.3.2 O usuário poderá ser atendido em locais públicos, definidos previamente junto com profissional plantonista que efetuar o atendimento.
8.3.3 A base dos plantonistas fica localizada dentro da Central de Atendimento Remoto, no CRAS de Laranjeiras.

|
ITEM |
DESCRIÇÃO |
OBSERVAÇÃO |
|
01 |
Comprovante de residência atual em nome do falecido |
|
|
02 |
Declaração de óbito |
|
|
03 |
CPF e documento de identificação com foto do Requerente |
|
|
04 |
Comprovante de Renda do Requerente (CTPS, Contracheque, extrato de pagamento de benefício ou equivalente para aposentados, Folha de Resumo do Cadastro Único ou Encaminhamento Técnico Socioeconômico de Nível Superior) |
|
|
05 |
Comprovante de renda dos moradores de sua residência maiores de 18 (dezoito) anos |
|
|
06 |
Comprovação de parentesco |
|
|
07 |
Alvará judicial, quando for o caso |
|
|
08 |
Comprovação de que o munícipe estava em acolhimento institucional no âmbito da Serra, quando for o caso |
|
Nome: ______________________________________________________________________________________
CPF: _________________________ Data de nascimento: ____ / ____ / ________ RG: ____________________
Nome da mãe: ________________________________________________________ Renda: _________________
Grau de parentesco com o falecido: ___________________ Telefones: __________________________________
Endereço: _______________________________________________ N° _______________ CEP _____________
Bairro: ______________________________________ Cidade: ___________________________ UF: ________
Composição familiar do requerente:
|
Nº |
NOME |
PARENTESCO |
OCUPAÇÃO |
RENDA |
|
1 |
|
|
|
|
|
2 |
|
|
|
|
|
3 |
|
|
|
|
|
4 |
|
|
|
|
|
5 |
|
|
|
|
|
6 |
|
|
|
|
|
7 |
|
|
|
|
Valor da renda per capita familiar: R$____________________________
Dados do falecido
Nome: _____________________________________________________________________________________
CPF ou NIS:___________________________________________________ Data de nascimento:____/____/____
Sexo:___________ Idade: ____________ Cadastro Único: ( )SIM ( )NÃO Cadastrado no CREAS: ( )SIM ( )NÃO
Endereço: _______________________________________________ N° _______________ CEP _____________
Bairro: ______________________________________ Cidade: ___________________________ UF: ________
Data do óbito: _______________ RG DML: _________________ Declaração de óbito: ______________________
Certidão de óbito: _____________________________________________________________________________
Motivo do falecimento:_________________________________________________________________________
Local onde se encontra o corpo: _______________________________________ Cidade: ____________________
Observações: _________________________________________________________________________________
____________________________________________________________________________________________
Declaro para os devidos fins que as informações acima prestadas por mim são verdadeiras e me responsabilizo pelas mesmas.
Assinatura do requerente:_____________________________________________________________________________
Data: ____________________ Assinatura e carimbo do técnico____________________________________
Responsável: _________________________________________________________________________________
Parentesco: ___________________________________________________________________________________
Óbito de: _____________________________________________________________________________________
Peso: ________________ Falecido em: ______________________________ Idade: _______________________
O corpo encontra-se no _________________________________________________________________________
Declaração de óbito n° _________________________________ RG DML ________________________________
Certidão de óbito ___________________________________ Livro _____________________ Folha ____________
Liberado por: _______________________________________________________
(Assinatura e carimbo)
Serra________/_________/___________________
Declaro para devidos fins que recebi na presente data 01 (hum) cartão magnético referente ao Benefício Auxílio Funeral com crédito no valor de R$1045,00 (mil e quarenta e cinco reais) que deverá ser gasto integralmente com serviço funerário da rede credenciada ao Cartão Vale Mais.
Recebido por: ______________________________________________________________________.
CPF:________________________________.
Entregue por:_____________________________________________________________.
Carimbo e Assinatura:_____________________________.
Serra ________ / _________ / _________.
Secretaria de Serviços/ SESE – Rua Alpheu Correa Pimentel, n° 144, Caçaroca
Responsável pelo cemitério: João Eudes Xavier Costa
(Chefe de Divisão de Administração de Necrópoles - MAT 48.754 -SESE/PMS)
Responsável: _______________________________________________ Parentesco: ________________
Solicita isenção da taxa para o sepultamento de: _____________________________________________
_________________________, falecido em _______ / _______ / ____________, aos __________ anos.
Declaração de óbito n° __________________________ RG n° ________________________ (caso DML).
Certidão de óbito n° ___________________________ Livro ________________ Folhas _____________
A família não tem em condições de efetuar o pagamento da referida taxa.
Entrevistador: ______________________________________________ Data: _____________________
Obs:
Para o sepultamento é necessária apresentação de certidão de óbito.