LEI Nº 2.356, DE 29 DE DEZEMBRO DE 2000
DISPÕE SOBRE A ESTRUTURA ORGANIZACIONAL DO PODER EXECUTIVO DO MUNICÍPIO DE SERRA E DÁ OUTRAS PROVIDÊNCIAS.
O PREFEITO MUNICIPAL DE SERRA, ESTADO DO ESPÍRITO SANTO, faço saber que Câmara Municipal decretou e eu sanciono a seguinte Lei:
Art. 1º A estrutura organizacional do Poder Executivo do Município de Serra é constituída pelos seguintes órgãos:
I – Gabinete do Prefeito;
I - Coordenadoria de Governo;
Redação
dada pela Lei nº 2376/2001
II - Controladoria Geral do Município – CGM; (Redação dada pela Lei nº 3890/2012)
III - Procuradoria Geral;
IV - Secretaria Municipal de Administração e Recursos Humanos;
V -
Secretaria Municipal de Cultura, Esporte, Lazer e Turismo;
V – Secretaria Municipal de Turismo, Cultura, Esporte e Lazer; (Redação dada pela Lei nº 2368/2001)
VI -
Secretaria Municipal de Desenvolvimento Econômico e Trânsito;
VI
– Secretaria Municipal de Desenvolvimento Econômico;/ Secretaria Municipal de
Desenvolvimento Econômico, Empreendedorismo e Planejamento Estratégico –
SEDEP (Nomenclatura altera pelo Decreto nº
2489/2022)
(Redação dada pela Lei nº 4009/2013)
VII - Secretaria Municipal de Desenvolvimento Urbano;
VIII - Secretaria Municipal de Direitos Humanos e Cidadania;
IX - Secretaria Municipal de Educação;
X - Secretaria Municipal de Finanças;
X - Secretaria Municipal da Fazenda – SEFA (Redação dada pela Lei nº 4225/2014)
XI - Secretaria Municipal de Meio Ambiente;
XII - Secretaria Municipal de Obras;
XIII - Secretaria Municipal de
Planejamento Estratégico;/ Secretaria Municipal de Inovação, Ciência e
Tecnologia – SEICIT (Nomenclatura alterada pelo
Decreto nº 2.489/2022)
XIV - Secretaria Municipal de
Promoção Social;
XIV – Secretaria Municipal de Ação Social; (Redação
dada pela Lei nº 4009/2013)
XIV – Secretaria Municipal de Assistência Social; (Redação dada pela Lei nº 4277/2014)
XV - Secretaria Municipal de Saúde;
XVI - Secretaria Municipal de Serviços.
XVII – Secretaria Municipal de Habitação. Incluído pela Lei nº 2758/2005
XVIII - Secretaria Municipal de Defesa Social. Incluído pela Lei n° 2797/2005
XIX -
Secretaria Especial de Agricultura, Agroturismo,
Agricultura e Pesca – SEAP; Incluído
pela Lei nº 3479/2009
XIX – Secretaria Especial de Agricultura, Agroturismo, Aquicultura e Pesca; (Redação dada pela Lei nº 4009/2013)
XX - Secretaria Municipal do Trabalho Emprego e Renda – SETER; Incluído pela Lei nº 3479/2009
XXI - Secretaria Municipal de
Políticas Públicas para as Mulheres – SEPPOM. Incluído pela Lei nº 3855/2012
XXII – Secretaria Municipal de Comunicação. (Incluído pela Lei nº 4009/2013)
Art. 2º
O Gabinete do Prefeito compõe-se dos seguintes órgãos:
I - Coordenadoria de
Comunicação Social;
II - Ouvidoria;
III - Assessoria Técnica
Especial;
IV - Assessoria Comunitária;
V - Assessoria de Cerimonial;
VI - Assessoria
Técnico-Parlamentar;
VII - Assessoria
Técnico-Legislativa;
VIII - Junta de Serviço
Militar;
IX - Divisão de Controle de
Atos Oficiais; e
X - Divisão de Apoio
Administrativo.
Art. 2º. A Coordenadoria de Governo compõe-se dos seguintes órgãos: (Redação dada pela Lei nº 4009/2013)
I - Ouvidoria; (Redação dada pela Lei nº 4009/2013)
II - Assessoria Técnica Especial; (Redação dada pela Lei nº 4009/2013)
III - Assessoria Técnica I; (Redação dada pela Lei nº 4009/2013)
IV - Assessoria Técnica II; (Redação dada pela Lei nº 4009/2013)
V - Secretaria Adjunta; (Redação dada pela Lei nº 4009/2013)
VI - Assessoria Comunitária; (Redação dada pela Lei nº 4009/2013)
VII - Assessoria de Cerimonial; (Redação dada pela Lei nº 4009/2013)
VIII - Assessoria Técnica-Parlamentar; (Redação dada pela Lei nº 4009/2013)
IX - Assessoria Técnica-Legislativa; (Redação dada pela Lei nº 4009/2013)
X - Assessoria Técnica-Programa Adolescente Cidadão; (Redação dada pela Lei nº 4009/2013)
XI - Coordenadoria de Administração de Convênios e Captação de Recursos; (Redação dada pela Lei nº 4009/2013)
XII - Assessoria para Captação de Recursos; (Redação dada pela Lei nº 4009/2013)
XIII - Supervisão de Convênios; (Redação dada pela Lei nº 4009/2013)
XIV - Junta de Serviço Militar; (Redação dada pela Lei nº 4009/2013)
XV - Divisão de Controle de Atos Oficiais; (Redação dada pela Lei nº 4009/2013)
XVI - Divisão de Apoio Administrativo. (Redação dada pela Lei nº 4009/2013)
Art. 3º
O Gabinete do Prefeito tem como objetivo assistir direta e imediatamente ao
Prefeito Municipal na sua representação civil e nas relações com autoridades em
geral.
Art. 3º. A Coordenadoria de Governo tem como objetivo assistir direta e imediatamente ao Prefeito Municipal na sua representação civil e nas relações institucionais em geral. (Redação dada pela Lei nº 4009/2013)
Art. 4º. Compete a Coordenaria de Governo:
Artigo alterado pela Lei 2376/2001
I - contribuir e coordenar a formulação do Plano de Ação do Governo Municipal e de programas gerais e setoriais inerentes ao Gabinete do Prefeito;
II - garantir a prestação de serviços municipais de acordo com as diretrizes de governo;
III - estabelecer diretrizes para a atuação do Gabinete do Prefeito;
IV - estabelecer objetivos para o conjunto de atividades do Gabinete do Prefeito, vinculados à prazos e políticas para sua consecução;
V - promover a integração com órgãos e entidades da Administração Municipal, objetivando o cumprimento de atividades setoriais;
VI - promover contatos e relações com autoridades e organizações dos diferentes níveis e esferas governamentais;
VII - orientar e coordenar a elaboração da agenda de atividades e programas oficiais do Prefeito Municipal;
VIII - promover, supervisionar e coordenar a implantação das políticas setoriais do Gabinete do Prefeito;
IX - promover o acompanhamento da tramitação dos Projetos de Leis do Executivo e Legislativo;
X - orientar o atendimento de pedidos informações da Câmara Municipal;
XI - participar das avaliações das ações governamentais; e
XII - coordenar os serviços de assessoramento direto ao Prefeito Municipal e ao Vice-Prefeito.
S - A Coordenadoria de Governo é órgão ligado diretamente ao Chefe do Poder Executivo Municipal, encarregado de prestar assistência imediata ao Prefeito bem como de proceder à supervisão, coordenação e controle das atividades desenvolvidas pelas Secretarias Municipais e ainda de desenvolver.
Parágrafo incluído pela Lei 2376/2001
a)
a coordenação e orientação dos serviços do Poder Executivo, promovendo medidas
que busquem o seu constante aprimoramento; Incluído
pela Lei nº 2376/2001
b) a proposição de medidas destinadas a promover a
modernização administrativa do Município; Incluído
pela Lei nº 2376/2001
c)
o controle de execução física dos planos e projetos municipais, bem como a
avaliação dos seus resultados; Incluído
pela Lei nº 2376/2001
d) a supervisão da elaboração de projetos, estudos e pesquisas necessários ao desenvolvimento das políticas estabelecidas pelo Governo Municipal. Incluído pela Lei nº 2376/2001
Art. 5º A Auditoria Geral
/ Controladoria Geral (Redação
dada pela Lei nº 3890/2012) tem como objetivo realizar auditoria
orçamentária, contábil, financeira, patrimonial e operacional em todos os
órgãos e sistemas da Administração Municipal direta e indireta, avaliando seu
desempenho e recomendando medidas corretivas.
Art.
6º Compete à Auditoria Geral: (Revogado
pela Lei nº 3890/2012)
I
- avaliar a adequação e eficácia dos controles
internos existentes nos órgãos da Administração Municipal; (Revogado
pela Lei nº 3890/2012)
II
- avaliar a integridade e confiabilidade dos sistemas estabelecidos para
assegurar a observância das políticas, metas, planos, procedimentos, leis,
normas e regulamentos e da sua efetiva aplicação; (Revogado
pela Lei nº 3890/2012)
III
- avaliar a eficiência, eficácia e economicidade na utilização dos recursos
orçamentários e financeiros; (Revogado
pela Lei nº 3890/2012)
IV
- verificar a regularidade dos atos e fatos
administrativos relacionados à movimentação de recursos financeiros, bens e
outros valores da Administração Municipal;
(Revogado
pela Lei nº 3890/2012)
V
- recomendar medidas saneadoras ou preventivas com a finalidade de melhorar
procedimentos e normas, visando evitar a ocorrência de falhas, desperdícios,
ineficiência e ineficácia; (Revogado
pela Lei nº 3890/2012)
VI
- encaminhar às respectivas áreas os relatórios
referentes aos exames realizados, contendo os resultados, as recomendações e as
conclusões pertinentes; (Revogado
pela Lei nº 3890/2012)
VII
- prestar apoio aos órgãos de controle externo quando no exercício de suas
funções no âmbito do Município de Serra;
(Revogado
pela Lei nº 3890/2012)
VIII
- controlar os prazos referentes às prestações de contas do Prefeito devidas
aos Tribunais de Contas e à Câmara Municipal, examinando-as previamente à vista
das exigências dessas entidades; (Revogado
pela Lei nº 3890/2012)
IX
- planejar e implementar as atividades de auditoria de
acordo com as diretrizes, planos e programas estabelecidos; (Revogado
pela Lei nº 3890/2012)
X
- exercer auditoria orçamentária e financeira sobre a arrecadação e utilização
de recursos, inclusive os oriundos de contratos, convênios, acordos ou atos
similares das idades da Administração Municipal, por meio de acompanhamento,
inspeções e diligências; (Revogado
pela Lei nº 3890/2012)
XI
- examinar, comprovar e avaliar os meios de controle e de proteção do ativo e
do acervo patrimonial; (Revogado
pela Lei nº 3890/2012)
XII
- elaborar e adequar os programas de trabalho, roteiros e questionários
específicos para as diversas modalidades de auditoria; (Revogado
pela Lei nº 3890/2012)
XIII
- organizar e manter arquivo do material técnico de suporte às atividades fins
do órgão; (Revogado
pela Lei nº 3890/2012)
XIV
- desenvolver estudos para aperfeiçoamento dos métodos, técnicas e
procedimentos de auditoria; (Revogado
pela Lei nº 3890/2012)
XV
- prestar orientação técnica aos órgãos do Poder
Executivo Municipal; (Revogado
pela Lei nº 3890/2012)
XVI
- elaborar relatórios que documentem os exames realizados, contendo todas as
informações obtidas, análises efetuadas e conclusões; (Revogado
pela Lei nº 3890/2012)
XVII
- acompanhar o andamento dos trabalhos das áreas auditadas para se certificar
de que foram adotadas as providências necessárias a respeito do que foi
apontado pelo relatório de auditoria; e (Revogado
pela Lei nº 3890/2012)
XVIII
- desempenhar outras atribuições afins. (Revogado
pela Lei nº 3890/2012)
Art. 6º. São responsabilidades da Controladoria Geral do
Município, além daquelas dispostas nos artigos 74 da Constituição da República
Federativa do Brasil e 76 da Constituição do Estado do Espírito Santo, também
as seguintes: (Revogado
pela Lei nº 4865/2018)
(Redação dada pela Lei nº 3890/2012)
I. coordenar as
atividades relacionadas com o Sistema de Controle Interno da Administração
Direta e Indireta do Município, promovendo a integração operacional e orientar
a elaboração dos atos normativos sobre procedimentos de controle; (Revogado
pela Lei nº 4865/2018)
(Redação dada pela Lei nº 3890/2012)
II. apoiar o Controle Externo no exercício de sua missão
institucional, supervisionando e auxiliando as unidades executoras no
relacionamento com o Tribunal de Contas do Estado do Espírito Santo e da União,
quanto ao encaminhamento de documentos e informações, atendimento as equipes
técnicas, recebimento de diligências, elaboração de respostas, tramitação dos
processos e apresentação dos recursos; (Revogado
pela Lei nº 4865/2018)
(Redação dada pela Lei nº 3890/2012)
III. assessorar a administração nos aspectos relacionados
com os controles internos e externos, emitindo relatórios e pareceres sobre os
mesmos; (Revogado
pela Lei nº 4865/2018)
(Redação dada pela Lei nº 3890/2012)
IV. interpretar e pronunciar-se sobre a legislação
concernente à execução orçamentária, financeira e patrimonial; (Revogado
pela Lei nº 4865/2018)
(Redação dada pela Lei nº 3890/2012)
V. medir e avaliar a eficiência, eficácia e efetividade
dos procedimentos de controle interno, através das atividades de auditoria
interna a serem realizadas, mediante metodologia e programação própria, nos
diversos sistemas administrativos, pertencentes à Administração Direta e
Indireta do Município, expedindo relatórios com recomendações para o
aprimoramento dos controles; (Revogado
pela Lei nº 4865/2018)
(Redação dada pela Lei nº 3890/2012)
VI. avaliar os cumprimentos dos programas, objetivos e
metas espelhadas no Plano Plurianual, na Lei de Diretrizes Orçamentárias e no
Orçamento, inclusive quanto a ações descentralizadas executadas a conta de
recursos oriundos dos orçamentos fiscais e de investimentos; (Revogado
pela Lei nº 4865/2018)
(Redação dada pela Lei nº 3890/2012)
VII. exercer o acompanhamento sobre a observância dos
limites constitucionais, da Lei de Responsabilidade Fiscal e os estabelecidos
nos demais instrumentos legais; (Revogado
pela Lei nº 4865/2018)
(Redação dada pela Lei nº 3890/2012)
VIII. estabelecer mecanismos voltados a comprovar a
legalidade e a legitimidade dos atos de gestão e avaliar os resultados, quanto
à eficácia, eficiência e economicidade na gestão orçamentária, financeira,
patrimonial e operacional da Administração Direta e Indireta do Município, bem
como, na aplicação de recursos públicos por entidades de direito privado; (Revogado
pela Lei nº 4865/2018)
(Redação dada pela Lei nº 3890/2012)
IX. exercer o controle das operações de crédito, avais e
garantias, bem como dos direitos e haveres dos entes da Administração Direta e
Indireta do Município; (Revogado
pela Lei nº 4865/2018)
(Redação dada pela Lei nº 3890/2012)
X. supervisionar as medidas adotadas pelo Poder
Executivo, para o retorno da despesa total com pessoal ao respectivo limite,
caso necessário, nos termos dos artigos 22 e 23 da Lei de Responsabilidade
Fiscal; (Revogado
pela Lei nº 4865/2018)
(Redação dada pela Lei nº 3890/2012)
XI. tomar as providências, conforme o disposto no artigo
31 da Lei de Responsabilidade Fiscal, para recondução dos montantes das dívidas
consolida e mobiliária aos respectivos limites; (Revogado
pela Lei nº 4865/2018)
(Redação dada pela Lei nº 3890/2012)
XII. aferir a destinação dos recursos obtidos com a
alienação de ativos, tendo em vista as restrições constitucionais e as da Lei
de responsabilidade Fiscal; (Revogado
pela Lei nº 4865/2018)
(Redação dada pela Lei nº 3890/2012)
XIII. acompanhar a divulgação dos instrumentos de transparência
da gestão fiscal nos termos da Lei de Responsabilidade Fiscal, em especial
quanto Relatório Resumido da Execução Orçamentária e ao Relatório de Gestão
Fiscal, aferindo a consistência das informações constantes de tais documentos; (Revogado
pela Lei nº 4865/2018)
(Redação dada pela Lei nº 3890/2012)
XIV. participar do processo de planejamento e acompanhar
a elaboração do Plano Plurianual, da Lei de Diretrizes Orçamentária e da Lei
Orçamentária; (Revogado
pela Lei nº 4865/2018)
(Redação dada pela Lei nº 3890/2012)
XV. manifestar-se, quando solicitado pela administração, acerca
da regularidade e legalidade de processos licitatórios, sua dispensa ou
inexigibilidade e sobre o cumprimento e/ou legalidade de atos, contratos e
outros instrumentos congêneres; (Revogado
pela Lei nº 4865/2018)
(Redação dada pela Lei nº 3890/2012)
XVI. propor a melhoria ou implantação de sistemas de
processamento eletrônico de dados em todas as atividades da administração
pública, com o objetivo de aprimorar os controles internos, agilizar as rotinas
e melhorar o nível das informações; (Revogado
pela Lei nº 4865/2018)
(Redação dada pela Lei nº 3890/2012)
XVII. instituir e manter sistemas de informação para o
exercício das atividades finalísticas da Unidade Central de Controle Interno. (Revogado
pela Lei nº 4865/2018)
(Redação dada pela Lei nº 3890/2012)
XVIII. verificar os atos de admissão de pessoal,
aposentadoria, revisão de proventos e pensão para posterior registro no
Tribunal de Contas do Estado do Espírito Santo; (Revogado
pela Lei nº 4865/2018)
(Redação dada pela Lei nº 3890/2012)
XIX. manifestar
através de relatórios, auditorias, inspeções, pareceres e outros
pronunciamentos voltados a identificar e sanar as possíveis impropriedades e/ou
irregularidades; (Revogado
pela Lei nº 4865/2018)
(Redação
dada pela Lei nº 3890/2012)
XX. alertar formalmente a autoridade administrativa competente
para que instaure imediatamente a Tomada de Contas, sob pena de
responsabilidade solidária, as ações destinadas a apurar os atos ou fatos
inquinados de ilegais, ilegítimos ou antieconômicos que resultem em prejuízo ao
erário, praticados por agentes públicos, ou quando não forem prestadas as
contas ou, ainda, quando ocorrer desfalque, desvio de dinheiro, bens ou valores
públicos; (Revogado
pela Lei nº 4865/2018)
(Redação dada pela Lei nº 3890/2012)
XXI. revisar e emitir parecer sobre os processos de
Tomadas de Contas Especiais instauradas, determinadas pelo Tribunal de Contas do
Estado do Espírito Santo; (Revogado
pela Lei nº 4865/2018)
(Redação dada pela Lei nº 3890/2012)
XXII. representar ao Tribunal de Contas do Estado do
Espírito Santo, sob pena de responsabilidade solidária, sobre as
irregularidades e ilegalidades identificadas e as medidas adotadas; (Revogado
pela Lei nº 4865/2018)
(Redação dada pela Lei nº 3890/2012)
XXIII. emitir parecer conclusivo sobre as contas anuais
prestadas pela administração; (Revogado
pela Lei nº 4865/2018)
(Redação dada pela Lei nº 3890/2012)
XXIV. realizar outras atividades de manutenção e
aperfeiçoamento do Sistema de Controle Interno. (Revogado
pela Lei nº 4865/2018)
(Redação dada pela Lei nº 3890/2012)
XXV. realizar auditoria orçamentária, contábil,
financeira, patrimonial e operacional em todos os órgãos e sistemas da
Administração Municipal direta e indireta, avaliando seu desempenho e
recomendando medidas corretivas; (Revogado
pela Lei nº 4865/2018)
(Redação dada pela Lei nº 3890/2012)
XXVI. controlar os prazos referentes às prestações de
contas do Prefeito devidas ao Tribunal de Contas do Estado do Espírito Santo e
à Câmara Municipal de Serra, examinando-as previamente à vista das exigências
dessas entidades; (Revogado
pela Lei nº 4865/2018)
(Redação dada pela Lei nº 3890/2012)
XXVII. exercer auditoria orçamentária e financeira sobre
a arrecadação e utilização de recursos, inclusive os oriundos de contratos,
convênios, acordos ou atos similares por meios de acompanhamento, inspeções
diligências. (Revogado
pela Lei nº 4865/2018)
(Redação dada pela Lei nº 3890/2012)
Art. 7º A Procuradoria Geral compõe-se dos seguintes órgãos: (Revogado pela Lei n° 3781/2011)
I - Procuradoria Administrativa; (Revogado pela Lei n° 3781/2011)
II - Procuradoria Constitucional e Legislativa; (Revogado pela Lei n° 3781/2011)
III - Procuradoria Fiscal; (Revogado pela Lei n° 3781/2011)
IV - Procuradoria Judicial; (Revogado pela Lei n° 3781/2011)
V - Procuradoria Patrimonial; e (Revogado pela Lei n° 3781/2011)
VI - Divisão de Apoio Técnico e Administrativo; (Revogado pela Lei n° 3781/2011)
VII – Divisão de Cobrança da Dívida Administrativa e judicial do Município – DICODAM; Inciso incluído pela Lei nº 2758/2005 (Revogado pela Lei n° 3781/2011)
VIII – Centro de Estudos Jurídicos do Município da Serra – CEJUMS. (Inciso incluído pela Lei nº 3448/2009) (Revogado pela Lei n° 3781/2011)
§ 1º A remessa das Certidões de Dívida Ativa para a Procuradoria Geral e o sistema de cobrança administrativa e judicial serão objeto de regulamentação a ser feita por Decreto a ser baixado pelo Chefe do Executivo no prazo de 60 (sessenta) dias. Parágrafo Incluído pela Lei 2758/2005 (Revogado pela Lei n° 3781/2011)
§ 2º O Procurador Geral do Município regulará, por meio de portarias, a distribuição dos processos administrativos e judiciais e baixará normas a serem cumpridas pelos Procuradores, especialmente as destinadas a estabelecer as escalas de Plantão para atuarem na cobrança administrativa e judicial e no assessoramento diário do Gabinete do Prefeito e das Secretarias Municipais. Parágrafo Incluído pela Lei 2758/2005 (Revogado pela Lei n° 3781/2011)
Art. 8º A Procuradoria Geral tem como objetivo promover a defesa, em juízo ou fora dele, dos direitos e interesses do Município. (Revogado pela Lei n° 3781/2011)
Art. 9º Compete à Procuradoria Geral: (Revogado pela Lei n° 3781/2011)
I - exercer a representação judicial do Município de Serra, na forma estabelecida em lei; (Revogado pela Lei n° 3781/2011)
II - promover a propositura de ações e defender os interesses do Município perante qualquer Juízo ou Tribunal e ainda perante qualquer instância administrativa; (Revogado pela Lei n° 3781/2011)
III - coordenar a propositura de medidas de caráter jurídico que visem proteger o patrimônio dos órgãos da Administração Municipal; (Revogado pela Lei n° 3781/2011)
IV - coligir elementos de fato e de direito e preparar, em regime de urgência, as informações que devam ser prestadas em Mandados de Segurança; (Revogado pela Lei n° 3781/2011)
V - oficiar, no interesse do Município aos órgãos do Judiciário e do Ministério Público; (Revogado pela Lei n° 3781/2011)
VI - promover o exame de ordens e sentenças judiciais e orientar o Prefeito Municipal e as demais Secretarias Municipais quanto ao seu exato cumprimento; (Revogado pela Lei n° 3781/2011)
VII - assessorar juridicamente às demais unidades administrativas do Município; (Revogado pela Lei n° 3781/2011)
VIII - examinar, previamente, a legalidade dos contratos, concessões, acordos, ajustes ou convênios nos quais o Município seja parte, promovendo a respectiva rescisão, quando for o caso; (Revogado pela Lei n° 3781/2011)
IX - zelar pela fiel observância e aplicação das leis, decretos, portarias e regulamentos existentes no Município, principalmente no que se refere ao controle da legalidade dos atos praticados pelos agentes públicos; (Revogado pela Lei n° 3781/2011)
X - atender aos encargos de consultoria e assessoria jurídica do Município, providenciando a emissão de pareceres sobre questões jurídicas em processos que versem sobre o interesse da municipalidade, examinando anteprojetos de leis, justificativas de vetos, decretos, contratos, projetos de regulamentos e outros documentos de natureza jurídica; (Revogado pela Lei n° 3781/2011)
XI - propiciar a unificação de pareceres sobre questões jurídicas e de interpretação sobre as quais haja controvérsia; (Revogado pela Lei n° 3781/2011)
XII - promover a organização e atualização da coletânea de leis municipais, bem como da legislação estadual e federal de interesse do Município; (Revogado pela Lei n° 3781/2011)
XIII - proceder a cobrança administrativa e judicial da dívida ativa tributária e da proveniente de quaisquer outros créditos do Município, segundo orientação do Prefeito e coordenação do Procurador Geral do Município, depositando o produto da arrecadação na Conta Movimento do Município e prestando contas à Secretaria de Finanças por meio de Relatórios diários elaborados sob a responsabilidade do Procurador Geral e do Chefe de Apoio Técnico e Administrativo; Inciso Alterado pela Lei 2758/2005 (Revogado pela Lei n° 3781/2011)
XIV - processar, amigável ou judicialmente, as desapropriações, fazendo gestões para que seja providenciado o pagamento das indenizações correspondentes; e (Revogado pela Lei n° 3781/2011)
XV - sugerir revisões na legislação e promover os estudos necessários, formulando, independente de designação específica, argüição de inconstitucionalidade, quando for o caso. (Revogado pela Lei n° 3781/2011)
Art. 10 A Secretaria Municipal de Administração e Recursos Humanos compõe-se dos seguintes órgãos:
I - Assessoria Técnica;
II - Subsecretaria de Administração;
III - Departamento de Administração de Materiais;
IV - Divisão de Administração de Contratos;
V - Divisão de Compras;
VI - Divisão de Cadastro de Fornecedores;
VII - Divisão de Materiais e Almoxarifado Central;
VIII - Departamento de Atividades Auxiliares;
IX - Divisão de Protocolo;
X - Arquivo Geral do Município;
XI - Departamento de Patrimônio;
XII - Divisão de Administração Predial;
XIII -
Divisão de Segurança Patrimonial; (Órgão
extinto pela Lei nº 2797/2005)
XIV - Divisão de Controle de Bens Móveis e Imóveis;
XV - Diretor do Departamento de Transporte Oficial;
XVI - Divisão de Controle de Veículos;
XVII - Divisão de Oficina;
XVIII - Subsecretaria de Recursos Humanos;
XIX - Núcleo de Desenvolvimento de Recursos Humanos;
XX - Departamento de Recursos Humanos;
XXI - Divisão de Cadastro, Direitos e Vantagens;
XXII - Divisão de Pagamento;
XXIII - Divisão de Administração de Cargos;
XXIV - Divisão de Recrutamento e Seleção;
XXV - Divisão de Medicina e Segurança do Trabalho; e,
XXVI - Divisão de Apoio Administrativo.
Art. 11 A Secretaria Municipal de Administração e Recursos Humanos tem como objetivo planejar, coordenar e executar os sistemas de administração quanto: ao uso de bens e equipamentos; à padronização; aquisição; guarda; distribuição e controle do material permanente e de consumo; ao tombamento; registro; inventário; proteção e conservação dos bens móveis e imóveis; às comunicações administrativas; arquivo; documentação e telefonia; à manutenção do transporte oficial; ao desenvolvimento e aperfeiçoamento dos recursos humanos; ao recrutamento; seleção; treinamento; pagamento e ao controle funcional e financeiro do pessoal da Municipalidade de modo a garantir a prestação dos serviços administrativos do Município de Serra para a implementação das atividades-fins.
Art. 12 Compete à Secretaria Municipal de Administração e Recursos Humanos:
I - contribuir, coordenar e cumprir a formulação do Plano de Ação do Governo Municipal e os programas gerais e setoriais inerentes à Secretaria;
II - garantir a prestação de serviços municipais de acordo com as diretrizes de governo;
III - acompanhar e avaliar a eficiência, eficácia e efetividade dos serviços públicos;
IV - estabelecer diretrizes para a atuação da Secretaria;
V - estabelecer objetivos para o conjunto de atividades da Secretaria, vinculados a prazos e políticas para sua consecução;
VI - promover a integração com órgãos e entidades da administração pública e iniciativa privada, objetivando o cumprimento de atividades setoriais;
VII - implantar normas e controles referentes à administração do material e do patrimônio do Município;
VIII - implantar normas e procedimentos para o processamento de licitações destinadas a efetivar compra de materiais necessários às atividades do Município;
IX - implantar normas e promover atividades relativas ao recebimento, distribuição, controle do andamento, triagem e arquivamento dos processos e documentos em geral que tramitam na Prefeitura;
X - coordenar os serviços de copa e zeladoria em geral;
XI - coordenar e controlar os serviços de transporte interno da Municipalidade;
XII - organizar e coordenar a guarda municipal destinada à proteção de seus bens, serviços e instalações;
XIII - assessorar os órgãos municipais em assuntos administrativos referentes a pessoal, compras, arquivo, patrimônio, transporte interno e comunicações administrativas;
XIV - propor políticas sobre a administração de pessoal;
XV - gerenciar o Plano de Classificação e Administração de Cargos, promovendo sua constante revisão e atualização;
XVI - programar e gerenciar as atividades de recrutamento, seleção, registro e controles funcionais, pagamento e demais atividades relativas aos servidores da Municipalidade;
XVII - organizar e coordenar programas e atividades de capacitação e desenvolvimento dos recursos humanos do Município;
XVIII - relacionar-se com os órgãos representativos dos servidores municipais;
XIX - promover a inspeção da saúde dos servidores para efeito de admissão, licença, aposentadoria e outros fins legais, e;
XX - divulgar técnicas e métodos de segurança e medicina do trabalho entre os servidores.
Art. 13 A Secretaria
Municipal de Cultura, Esporte, Lazer e Turismo / Secretaria Municipal de
Turismo, Cultura, Esporte e Lazer; (Redação
dada pela Lei nº 2368/2001) compõem-se dos seguintes órgãos:
I - Assessoria Técnica;
II - Departamento de Cultura;
III -
Divisão de Promoção de Atividades Culturais;
III - Divisão de Patrimônio Histórico e Cultural; (Redação dada pela Lei nº 2368/2001)
IV - Seção de Desenvolvimento Artístico;
V - Biblioteca Municipal;
VI -
Divisão de Produção e Divulgação Cultural;
VI - Divisão de Eventos, Promoção e Divulgação; (Redação dada pela Lei nº 2368/2001)
VII - Seção de Produção, Apoio Logístico e Operacional;
VIII - Departamento de Esporte e Lazer;
IX - Divisão de Atividades Esportivas;
X - Divisão de Atividades Comunitárias e de Lazer;
XI - Departamento de Turismo;
XII - Divisão de Promoção e Divulgação;
XIII - Divisão de Desenvolvimento do Turismo; e
XIV - Divisão de Apoio Administrativo.
Art. 14 A Secretaria
Municipal de Cultura, Esporte, Lazer e Turismo / Secretaria Municipal de
Turismo, Cultura, Esporte e Lazer; (Redação
dada pela Lei nº 2368/2001) têm como objetivo planejar e coordenar o apoio
e a execução de atividades que garantam a difusão da cultura, a formação
cultural, a valorização das raízes culturais da população e o desenvolvimento
da cidadania, atividades que permitem a humanização da vida urbana e a
integração da comunidade.
Art. 15 Compete à Secretaria
Municipal de Cultura, Esporte, Lazer e Turismo / Secretaria Municipal de
Turismo, Cultura, Esporte e Lazer; (Redação
dada pela Lei nº 2368/2001):
I - contribuir, coordenar e cumprir a formulação do Plano de Ação do Governo Municipal e os programas gerais e setoriais inerentes à Secretaria;
II - garantir a prestação de serviços municipais de acordo com as diretrizes de governo;
III - acompanhar e avaliar a eficiência, a eficácia e a efetividade dos serviços públicos prestados pela Secretaria;
IV - estabelecer diretrizes para a atuação da Secretaria;
V - estabelecer objetivos para o conjunto de atividades da Secretaria, vinculados a prazos e políticas para sua consecução;
VI - promover a integração com órgãos e entidades da administração pública e iniciativa privada, objetivando o cumprimento de atividades setoriais;
VII - executar a política de cultura, de esporte, de lazer e de turismo do Município;
VIII - manter o inter-relacionamento com os poderes federal e estadual, entrosando-se com as respectivas autoridades no interesse da cultura, de esporte, de lazer e de turismo no Município;
IX - coordenar as atividades de planejamento e organização de programas de formação cultural e artística;
X - implantar e manter espaços para a realização de cursos livres, contribuindo para a formação cultural e artística da população;
XI - promover a formação diversificada da música e dança, contribuindo e fortalecendo o interesse e o potencial da comunidade;
XII - planejar e coordenar a implantação, a expansão e a administração de unidades de prestação de serviços culturais, tais como bibliotecas, museus, centros culturais, teatro, escolas de artes e assemelhados;
XIII - promover e coordenar a realização de feiras de arte ou de artesanato popular;
XIV - promover e coordenar a execução de programas, projetos e atividades relativas às promoções culturais do Município;
XV - formular e executar a política municipal de esportes, desenvolvendo, coordenando, supervisionando e incentivando a realização de atividades físicas, desportivas e recreativas, com ênfase no esporte amador e no esporte de massa;
XVI - desenvolver estudos, programas e projetos objetivando a definição de áreas para a implantação e promoção das diversas modalidades esportivas, com vistas à recreação, ao lazer e à saúde;
XVII - promover o estudo, a proposição e a negociação de convênios com entidades públicas e privadas para a implementação de programas e atividades esportivas e de lazer;
XVIII - promover o incentivo à prática esportiva por parte da população;
XIX - contribuir para a manutenção e ampliação de áreas públicas para a prática esportiva e de lazer;
XX - coordenar as atividades de educação esportiva da população;
XXI - desenvolver, promover, divulgar e controlar as atividades esportivas nos centros de lazer do Município, estimulando o hábito de esporte de massa na comunidade;
XXII - disciplinar, regulamentar, coordenar e promover a realização de eventos e práticas esportivas, inclusive em vias e logradouros públicos, articulando-se com órgãos e entidades da administração pública e da iniciativa privada;
XXIII - desenvolver projetos de divulgação turística do Município;
XXIV - desenvolver o turismo por meio de promoções e eventos regionais, estaduais e nacionais; e
XXV - promover os eventos de turismo do Município da Serra junto aos agentes turísticos.
Art. 16 - A Secretaria Municipal de
Desenvolvimento Econômico e Trânsito compõe-se dos seguintes órgãos:
I - Assessoria Técnica;
II - Coordenadoria de
Desenvolvimento de Projetos de Ciência e Tecnologia;
III - Coordenadoria de
Desenvolvimento de Saneamento;
IV - Departamento de
Desenvolvimento Agrícola;
V - Divisão de Assistência
Agrícola;
VI - Divisão de Organização
Cooperativista;
VII -
Departamento de Trânsito; (Órgão
transferido para a SEDES com denominação dada pela Lei nº 2797/2005)
VIII -
Núcleo de Educação para o Trânsito e Atendimento ao Cidadão; (Órgão
transferido para a SEDES pela Lei nº 2797/2005)
IX - Divisão de Transportes
Coletivo e Individual;
X -
Divisão de Engenharia de Trânsito; (Órgão
transferido para a SEDES pela Lei nº 2797/2005)
XI -
Divisão de Operação e Fiscalização do Trânsito; (Órgão
transferido para a SEDES pela Lei nº 2797/2005)
XII -
Divisão de Controle de Infrações e Arrecadação de Multas; e (Órgão
transferido para a SEDES pela Lei nº 2797/2005)
XIII - Divisão de Apoio
Administrativo.
Art. 16. A Secretaria Municipal de Desenvolvimento Econômico compõe-se dos seguintes órgãos: (Redação dada pela Lei nº 4.009/2013)
I - Assessoria Técnica; (Redação dada pela Lei nº 4.009/2013)
II - Secretaria Adjunta; (Redação dada pela Lei nº 4.009/2013)
III - Departamento de Desenvolvimento de Projetos de Ciência e Tecnologia; (Redação dada pela Lei nº 4.009/2013)
IV - Secretaria Executiva do Fundo de Apoio à Ciência e Tecnologia – FACITEC; (Redação dada pela Lei nº 4.009/2013)
V - Departamento de Políticas de Apoio a Projetos Estratégicos; (Redação dada pela Lei nº 4.009/2013)
VI - Centro Integrado de Apoio à Micro e Pequenas Empresas – CIAMPE; (Redação dada pela Lei nº 4.009/2013)
VII - Departamento de Economia Solidária; (Redação dada pela Lei nº 4.009/2013)
VIII - Divisão de Articulação com Entidades Representativas dos Segmentos Produtivos; (Redação dada pela Lei nº 4.009/2013)
IX - Divisão do Apoio Administrativo; (Redação dada pela Lei nº 4.009/2013)
Art. 17
A Secretaria Municipal de Desenvolvimento Econômico e Trânsito tem como
objetivo promover e acompanhar a implementação da gestão agrícola e de trânsito
no âmbito da Administração Municipal e viabilizar a execução das políticas da
Administração Municipal na área de desenvolvimento econômico, de ciência e
tecnologia e de saneamento.
Art. 17. A Secretaria Municipal de Desenvolvimento Econômico tem como objetivo promover e acompanhar a implementação de políticas públicas voltadas ao aquecimento da atividade econômica do município bem como viabilizar políticas da administração na área de ciência e tecnologia. (Redação dada pela Lei nº 4.009/2013)
Art. 18 Compete
à Secretaria Municipal de Desenvolvimento Econômico e Trânsito:
I - contribuir
e coordenar a formulação do Plano de Ação do Governo Municipal e de
programas gerais e setoriais inerentes à Secretaria;
II - garantir
a prestação de serviços municipais de acordo com as diretrizes de governo.
III - estabelecer diretrizes
para a atuação da Secretaria;
IV - estabelecer
objetivos para o conjunto de atividades da Secretaria, vinculados a prazos e
políticas para sua consecução;
V - promover
a integração com órgãos e entidades da Administração Municipal, objetivando o
cumprimento de atividades setoriais;
VI - promover
contatos e relações com autoridades e organizações dos diferentes níveis
governamentais;
VII - articular e coordenar
discussões sobre questões metropolitanas;
VIII - promover a coleta de
informações em outras fontes produtoras de dados, de forma a acompanhar os
indicadores econômicos do Município;
IX - implementar
banco de dados com informações econômicas municipais;
X - promover
o desenvolvimento agrícola do Município;
XI - promover o
desenvolvimento de serviços adequados à realidade político-institucional e
administrativa, objetivando melhorar o gerenciamento e controle do transporte,
do trânsito e da cidade;
XII - garantir o
desenvolvimento de procedimentos apropriados ao enfrentamento dos problemas
típicos da circulação urbana, em termos de fluidez, segurança, acessibilidade e
impactos ambientais no que se refere ao tratamento das questões inerentes à
Secretaria;
XIII - promover o
desenvolvimento e o aprimoramento de metodologias de levantamento e análise de
dados nas áreas de transporte e trânsito;
XIV - promover a concepção de
bases de dados que forneçam informações para o planejamento de trânsito e para
suporte à análise, à previsão e ao monitoramento do trânsito em geral;
XV - promover
o desenvolvimento e a aplicação de modelos matemáticos para previsão de
demandas de trânsito e sua integração com o uso do solo, por conjugação de
variáveis sócio-econômicas, de tráfego e de
transporte;
XVI - garantir o
desenvolvimento e a aplicação de planos e a análise das políticas públicas de
transporte e trânsito como subsídio ao processo de tomada de decisão,
identificando impactos dos sistemas de tráfego e transporte sobre a comunidade
e o meio ambiente;
XVII - promover, coordenar,
controlar e acompanhar os serviços e atividades relativas à infra-estrutura
de saneamento no Município.
Art. 18. Compete à Secretaria Municipal de Desenvolvimento Econômico: (Redação dada pela Lei nº 4.009/2013)
I - contribuir e coordenar a formulação do Plano de Ação do Governo Municipal e de programas gerais e setoriais inerentes à Secretaria; (Redação dada pela Lei nº 4.009/2013)
II - garantir a prestação de serviços municipais de acordo com as diretrizes de governo; (Redação dada pela Lei nº 4.009/2013)
III - estabelecer diretrizes para atuação da Secretaria; (Redação dada pela Lei nº 4.009/2013)
IV - estabelecer objetivos para o conjunto de atividades da Secretaria, vinculados a prazos e políticas para sua consecução; (Redação dada pela Lei nº 4.009/2013)
V - promover a integração com órgãos e entidades da Administração Municipal, objetivando o cumprimento de atividades setoriais; (Redação dada pela Lei nº 4.009/2013)
VI - promover contatos e relações com autoridades e organizações dos diferentes níveis governamentais; (Redação dada pela Lei nº 4.009/2013)
VII - articular e coordenar discussões sobre os diversos segmentos produtivos do município; (Redação dada pela Lei nº 4.009/2013)
VIII - promover a coleta de informações em outras fontes produtoras de dados, de forma a acompanhar os indicadores econômicos do Município; (Redação dada pela Lei nº 4.009/2013)
IX - implementar banco de dados com informações econômicas municipais; (Redação dada pela Lei nº 4.009/2013)
X - promover o desenvolvimento econômico do Município; (Redação dada pela Lei nº 4.009/2013)
XI - propor políticas de incentivos à implantação empresas e grandes plantas de interesse do Município; (Redação dada pela Lei nº 4.009/2013)
XII - propor políticas de apoio às empresas sediadas no Município; (Redação dada pela Lei nº 4.009/2013)
XIII - propor políticas que visem promover o acesso ao crédito aos mais variados ramos de atividades produtivas do Município; (Redação dada pela Lei nº 4.009/2013)
XIV - Incentivar investimentos na área de Ciência e Tecnologia; (Vide Decreto nº 248/2022 que transferiu atribuição para a Secretaria Municipal de Inovação, Ciência e Tecnologia)
(Redação dada pela Lei nº 4.009/2013)
XV - propor políticas que visem o adensamento das cadeias produtivas existentes no Município; (Redação dada pela Lei nº 4.009/2013)
XVI - promover, coordenar, controlar e acompanhar os serviços e atividades relativas à atividade econômica no Município. (Redação dada pela Lei nº 4.009/2013)
Art. 19 A Secretaria Municipal de Desenvolvimento Urbano compõe-se dos seguintes órgãos:
I - Assessoria Técnica;
II - Departamento de
Planejamento Urbano;
III - Divisão de Normas
Urbanísticas;
IV - Divisão de Cadastro
Técnico-Urbano;
V - Divisão de Projetos
Urbanísticos e Controle Fundiário;
VI - Departamento de Controle
de Edificações;
VII - Divisão de Topografia e
de Manutenção de Cadastro;
VIII - Divisão de Análise e
Aprovação de Projetos;
IX - Divisão de Análise de
Habite-se;
X - Departamento de Fiscalização
de Obras e de Posturas;
XI - Divisão de Licenciamento
e Fiscalização de Obras;
XII - Divisão de Licenciamento
e Fiscalização de Posturas;
XIII -
Departamento de Projetos de Obras Públicas; (Órgão
subordinado ao Gabinete do Prefeito por meio do Decreto nº 6876/2012)
(Órgão
subordinado à Secretaria de Obras por meio do Decreto n° 3.988/2011)
(Órgão subordinado à Coordenaria de Governo por meio do Decreto nº 359/2009)
XIV - Divisão de Projetos de
Engenharia e Arquitetura;
XV - Divisão de Elaboração de
Orçamentos; e
XVI - Divisão de Apoio
Administrativo.
I - Assessoria Técnica; (Redação dada pela Lei nº 4.009/2013)
II - Secretaria Executiva do Conselho da Cidade; (Redação dada pela Lei nº 4.009/2013)
III - Departamento de Planejamento Urbano; (Redação dada pela Lei nº 4.009/2013)
IV - Divisão de Normas Urbanísticas; (Redação dada pela Lei nº 4.009/2013)
V - Divisão de Cadastro Técnico-Urbano; (Redação dada pela Lei nº 4.009/2013)
VI - Divisão de Projetos Urbanísticos e Controle Fundiário; (Redação dada pela Lei nº 4.009/2013)
VII - Departamento de Controle de Edificações; (Redação dada pela Lei nº 4.009/2013)
VIII - Divisão de Logradouros; (Redação dada pela Lei nº 4.009/2013)
IX - Divisão de Análise e Aprovação de Projetos; (Redação dada pela Lei nº 4.009/2013)
X - Divisão de Análise de Habite-se; (Redação dada pela Lei nº 4.009/2013)
XI - Departamento de Fiscalização de Obras e de Posturas; (Redação dada pela Lei nº 4.009/2013)
XII - Supervisão de Processamento da Informação Fiscal; (Redação dada pela Lei nº 4.009/2013)
XIII - Divisão de Licenciamento e Fiscalização de Obras; (Redação dada pela Lei nº 4.009/2013)
XIV - Supervisão de Controle de Acessibilidade; (Redação dada pela Lei nº 4.009/2013)
XV - Divisão de Licenciamento e Fiscalização de Posturas; (Redação dada pela Lei nº 4.009/2013)
XVI - Divisão de Feiras e Mercados; (Redação dada pela Lei nº 4.009/2013)
XVII - Divisão de Transporte Coletivo e Individual; (Redação dada pela Lei nº 4.009/2013)
XVIII - Departamento de Trânsito; (Redação dada pela Lei nº 4.009/2013)
XIX - Divisão de Planejamento, Projetos e Cadastro do Sistema Viário; (Redação dada pela Lei nº 4.009/2013)
XX - Supervisão de Planejamento, Projetos e Cadastro do Sistema Viário; (Redação dada pela Lei nº 4.009/2013)
XXI - Divisão de Engenharia e Controle de Trânsito; (Redação dada pela Lei nº 4.009/2013)
XXII - Divisão de Apoio Administrativo. (Redação dada pela Lei nº 4.009/2013)
Art. 20 A Secretaria Municipal de Desenvolvimento Urbano tem como objetivo coordenar, desenvolver, implantar e avaliar programas, ações, projetos e demais atividades intervenientes no desenvolvimento urbano do Município.
Art. 21 Compete à Secretaria Municipal de Desenvolvimento Urbano:
I - contribuir
e coordenar a formulação do Plano de Ação do Governo Municipal e de
programas gerais e setoriais inerentes à Secretaria;
II - garantir
a prestação de serviços municipais de acordo com as diretrizes de governo;
III - estabelecer diretrizes
para a atuação da Secretaria;
IV - estabelecer
objetivos para o conjunto de atividades da Secretaria, vinculados a prazos e
políticas para sua consecução;
V - promover
a integração com órgãos e entidades da Administração Municipal, objetivando o
cumprimento de atividades setoriais;
VI - promover
contatos e relações com autoridades e organizações dos diferentes níveis
governamentais;
VII - articular e coordenar
discussões sobre questões metropolitanas;
VIII - promover a elaboração,
o acompanhamento, o controle, a avaliação e a atualização do Plano Diretor
Urbano e de outros planos, programas e projetos que visem ordenar a ocupação, o
uso ou a regularização da posse do solo urbano;
IX - planejar
e disciplinar o uso e ocupação do solo urbano;
X - promover
a análise, fiscalização e julgamento de pedidos de parcelamento de solo e de
projetos de edificações particulares e de repartições da União, do Estado e do
Município;
XI - coordenar a realização de
trabalhos de campo pertinentes aos serviços de fiscalização de obras e de
posturas municipais;
XII - promover a coleta e
sistematização de dados e informações necessárias ao desenvolvimento de planos,
programas e projetos da Secretaria;
XIII - obter e divulgar
indicadores necessários ao planejamento urbanístico do Município;
XIV - promover a elaboração,
normatização, acompanhamento e fiscalização da execução dos Planos de
Urbanização do Município;
XV - coordenar
e acompanhar a elaboração de políticas metropolitanas de desenvolvimento
urbano;
XVI - promover a implantação e
atualização permanente do Plano Diretor Urbano do Município, e dos demais
instrumentos necessários ao controle urbanístico da cidade;
XVII - promover a coleta e
sistematização de dados e informações necessárias ao desenvolvimento de planos
e programas da Secretaria Municipal de Desenvolvimento Urbano;
XVIII - promover o
fornecimento de indicadores para o planejamento urbanístico do Município;
XIX - promover a realização de
estudos, pesquisas, produção e circulação de informações relativas a sua área de atuação;
XX - assegurar
que na execução do cadastramento, análise, desenvolvimento, serviços
topográficos e acervos documental, sejam obedecidos os padrões de qualidade e
guarda das informações;
XXI - coordenar a atualização
do cadastro físico por meio digital das vias públicas, áreas públicas,
edificações, levantamentos topográficos, perímetros e áreas, pontos de energia,
intervenções viárias, para assegurar as informações aos usuários da Municipalidade
de Serra, Órgãos Estaduais, Federais e privados;
XXII - planejar e coordenar o
desenvolvimento e a implantação de Sistemas de Informações Geográfica que
integrem o mapeamento digital, informações de base de dados existentes no
Município de Serra e em órgãos públicos ou privados, utilizando a tecnologia do
geo-processamento, visando subsidiar a Secretaria
Municipal de Desenvolvimento Urbano no planejamento e na gestão Urbana;
XXIII - planejar e disciplinar
o uso, ocupação e parcelamento do solo; providenciar a elaboração de programas
e projetos urbanísticos e de paisagismo;
XXIV - analisar, fiscalizar e
julgar os pedidos de aprovação de projetos e de licença de edificações públicas
e particulares; e
XXV - planejar, organizar,
coordenar e exercer o controle de atividades urbanas e de fiscalização de obras
licenciadas e não licenciadas.
I - planejar e disciplinar o uso e ocupação do solo no território municipal; (Redação dada pela Lei nº 4009/2013)
II - promover a elaboração, normatização, acompanhamento e fiscalização da execução dos Planos de Urbanização do Município; (Redação dada pela Lei nº 4009/2013)
III - promover a elaboração, implantação, acompanhamento, controle, avaliação e a atualização do Plano Diretor Municipal e de outros planos, programas, projetos e instrumentos que visem ordenar a ocupação, o uso ou a regularização da posse do solo urbano; (Redação dada pela Lei nº 4009/2013)
IV- coordenar e promover a elaboração de estudos, pesquisas e projetos para suporte da gestão urbanística, orientando o crescimento urbano, a distribuição das possibilidades de usos e atividades no território municipal e a reconfiguração de áreas urbanas; (Redação dada pela Lei nº 4009/2013)
V - coordenar e acompanhar a elaboração de políticas metropolitanas de desenvolvimento urbano; (Redação dada pela Lei nº 4009/2013)
VI - articular e coordenar discussões sobre questões urbanas metropolitanas; (Redação dada pela Lei nº 4009/2013)
VII - obter e divulgar indicadores necessários ao planejamento urbanístico do município; (Redação dada pela Lei nº 4009/2013)
VIII - promover a realização de estudos, pesquisas, produção e circulação de informações relativas a sua área de atuação; (Redação dada pela Lei nº 4009/2013)
IX - promover a coleta e sistematização de dados e informações necessárias ao desenvolvimento de planos, programas e projetos da Secretaria; (Redação dada pela Lei nº 4009/2013)
X - contribuir na formulação do Plano de Ação do Governo Municipal e coordenar programas gerais e setoriais inerentes à Secretaria; (Redação dada pela Lei nº 4009/2013)
XI - promover uma política de educação urbana continuada; (Redação dada pela Lei nº 4009/2013)
XII - promover a análise, aprovação e licenciamento de projetos e obras de parcelamento de solo na área urbana do território Municipal; (Redação dada pela Lei nº 4009/2013)
XIII - promover a análise, aprovação e licenciamento de projetos e obras de edificações públicas e particulares no território Municipal; (Redação dada pela Lei nº 4009/2013)
XIV - organizar e atualizar banco de dados e arquivos referentes à aprovação de projetos de parcelamento do solo, aprovação de projetos de edificações e concessão de habite-se no território municipal; (Redação dada pela Lei nº 4009/2013)
XV - planejar, organizar, coordenar e exercer o controle na autorização da implantação de atividades urbanas no território municipal; (Redação dada pela Lei nº 4009/2013)
XVI - orientar a gestão municipal quanto à elaboração e monitoramento de programas e projetos estratégicos de implantação de obras estruturantes de mobilidade urbana e sistema viário; (Redação dada pela Lei nº 4009/2013)
XVII - garantir o desenvolvimento de procedimentos apropriados ao enfrentamento dos problemas típicos da circulação urbana, em termos de fluidez, segurança, acessibilidade e impactos urbanos; (Redação dada pela Lei nº 4009/2013)
XVIII - promover o desenvolvimento e o aprimoramento de metodologias de levantamento e análise de dados nas áreas de transporte e trânsito, bem como a concepção de bases de dados que forneçam informações para o planejamento de trânsito e para suporte à análise, à previsão e ao monitoramento do trânsito em geral; (Redação dada pela Lei nº 4009/2013)
XIX - promover o desenvolvimento e a aplicação de modelos matemáticos para previsão de demandas de trânsito e sua integração com o uso do solo, por conjugação de variáveis sócio-econômicas, de tráfego e de transporte; (Redação dada pela Lei nº 4009/2013)
XX - elaborar, normatizar e fiscalizar o plano de alinhamento viário do município, a execução de planos viários e intervenções urbanas localizadas; (Redação dada pela Lei nº 4009/2013)
XXI - coordenar a atualização do cadastro físico por meio digital das vias públicas, áreas públicas e projetos viários, para assegurar as informações aos usuários da Municipalidade de Serra, Órgãos Estaduais, Federais e privados; (Redação dada pela Lei nº 4009/2013)
XXII - fornecer e organizar os endereços oficias no município; (Redação dada pela Lei nº 4009/2013)
XXIII - fiscalizar o cumprimento da legislação relativa a edificações e posturas no território municipal; (Redação dada pela Lei nº 4009/2013)
XXIV - coordenar e fiscalizar a prestação dos serviços de transporte por táxi no território municipal. (Redação dada pela Lei nº 4009/2013)
Art. 22 A Secretaria Municipal de Direitos Humanos e Cidadania compõe-se dos seguintes órgãos:
I - Assessoria Técnica;
II - Núcleo de Políticas de Segurança Pública;
III - Departamento de Proteção e Defesa do Consumidor - PROCON;
IV - Divisão de Atendimento;
V - Divisão de Fiscalização;
VI - Departamento de Direitos Humanos;
VII - Divisão de Ações contra Violência Doméstica;
VIII - Casa do Cidadão — Regional Laranjeiras;
IX - Casa do Cidadão — Serra Sede;
X - Divisão de Apoio Administrativo;
XI - Coordenadoria Municipal de Defesa
Civil; (Órgão
transferido para a SEDES pela Lei nº 2797/2005)
Inciso
incluído pela Lei 2376/2001
XII
– Departamento de Políticas para Mulheres; (Órgão
transferido para a SEPPOM pelo Decreto nº 2443/2010)
(Incluído
pela Lei nº 2797/2005)
XIII – Divisão de Promoção da Igualdade de Gênero; (Incluído
pela Lei nº 2797/2005)
XIV – Departamento de Promoção da Cidadania; (Incluído
pela Lei nº 2797/2005)
XV - Divisão de Promoção
dos Direitos Humanos; (Incluído
pela Lei nº 2797/2005)
XVI – Divisão de Promoção da Igualdade Racial; (Incluído
pela Lei nº 2797/2005)
XVII - Divisão de Políticas para a Juventude; (Incluído
pela Lei nº 2797/2005)
XVIII - Departamento de Promoção da Igualdade Racial –
DEPIR; (Incluído
pela Lei nº 3759/2011)
XIX - Divisão de Políticas Afirmativas – DIPAF; (Incluído
pela Lei nº 3759/2011)
XX - Departamento
de Assistência Judiciária Municipal – DAJUM. (Incluído
pela Lei nº 3782/2011)
Art. 23 A Secretaria Municipal de Direitos Humanos e Cidadania têm como objetivo propiciar aos habitantes do Município, especialmente os mais carentes, conhecimentos de seus direitos fundamentais, meios eficazes para exercitar tais direitos, remover os obstáculos para acesso à justiça e promover assim o pleno exercício da cidadania.
Art. 24 Compete à Secretaria Municipal de Direitos Humanos e Cidadania:
I - contribuir, coordenar e cumprir a formulação do Plano de Ação do Governo Municipal e os programas gerais e setoriais inerentes à Secretaria;
II - garantir a prestação de serviços municipais de acordo com as diretrizes de governo;
III - acompanhar e avaliar a eficiência, a eficácia e a efetividade dos serviços públicos prestados pela Secretaria;
IV - estabelecer diretrizes para a atuação da Secretaria;
V - estabelecer objetivos para o conjunto das atividades da Secretaria, vinculados a prazos e políticas para sua consecução;
VI - promover a integração com órgãos e entidades da administração pública e iniciativa privada, objetivando o cumprimento de atividades setoriais;
VII - planejar, orientar, coordenar e integrar a política municipal de educação, proteção e defesa do consumidor;
VIII - promover a educação para a cidadania;
IX - prestar serviços de orientação e assistência jurídica e defesa dos necessitados em parceria com outros órgãos públicos;
X - articular-se com os órgãos públicos federais, estaduais e municipais, empresas privadas e sociedade civil organizada para promoção da cidadania; e
XI - planejar, orientar e coordenar a execução da política municipal de segurança pública.
Art. 25 A Secretaria Municipal de Educação compõe-se dos seguintes órgãos:
II - Núcleo de Planejamento
Educacional;
III - Departamento de Ensino;
IV - Divisão de Educação
Infantil;
V - Seção de Acompanhamento e
Avaliação da Educação Infantil;
VI - Centros de Educação
Infantil;
VII - Divisão de
Acompanhamento e Avaliação do Ensino Fundamental, Médio e de Jovens e Adultos;
VIII - Escolas de Ensino
Fundamental e Médio;
IX - Divisão de Projetos
Especiais;
X - Divisão de Apoio Técnico e
Pedagógico;
XI - Departamento Setorial de
Administração;
XII - Divisão Setorial de
Materiais;
XIII - Divisão de Alimentação
e Nutrição;
XIV - Divisão Setorial de
Recursos Humanos;
XV - Divisão de Conservação
Manutenção de Prédios e Equipamentos; e
XVI - Divisão de Apoio
Administrativo.
XVII -
Divisão de Administração e Inspeção Escolar;
I - Assessoria Técnica;
(Redação
dada pela Lei nº 4009/2013)
II - Subsecretaria de
Gestão Administrativa e Recursos Humanos; (Redação
dada pela Lei nº 4009/2013)
III - Gerência de
Infraestrutura e Manutenção; (Redação
dada pela Lei nº 4009/2013)
IV - Coordenação de Equipe
de Manutenção Predial; (Redação
dada pela Lei nº 4009/2013)
V - Gerência de Recursos
Humanos; (Redação
dada pela Lei nº 4009/2013)
VI - Coordenação de
Progressão; (Redação
dada pela Lei nº 4009/2013)
VII - Coordenação de
Recrutamento e Seleção; (Redação
dada pela Lei nº 4009/2013)
VIII - Coordenação de
Remoção do Magistério; (Redação
dada pela Lei nº 4009/2013)
IX - Gerência de Recursos
Materiais; (Redação
dada pela Lei nº 4009/2013)
X - Coordenação de Recursos
Descentralizados; (Redação
dada pela Lei nº 4009/2013)
XI - Coordenação de Compras;
(Redação
dada pela Lei nº 4009/2013)
XII - Coordenação de
Almoxarifado; (Redação
dada pela Lei nº 4009/2013)
XIII - Coordenação de
Transportes; (Redação
dada pela Lei nº 4009/2013)
XIV - Gerência de
Alimentação Escolar; (Redação
dada pela Lei nº 4009/2013)
XV - Coordenação de
Fiscalização; (Redação
dada pela Lei nº 4009/2013)
XVI - Subsecretaria
Pedagógica; (Redação
dada pela Lei nº 4009/2013)
XVII - Gerência de
Tecnologia Educacional; (Redação
dada pela Lei nº 4009/2013)
XVIII - Gerência de Ensino
Fundamental; (Redação
dada pela Lei nº 4009/2013)
XIX - Coordenação de
Educação de Jovens e Adultos; (Redação
dada pela Lei nº 4009/2013)
XX - Coordenação de Ensino
- Aprendizagem; (Redação
dada pela Lei nº 4009/2013)
XXI - Gerência de Educação
Infantil; (Redação
dada pela Lei nº 4009/2013)
XXII - Gerência de Formação;
(Redação
dada pela Lei nº 4009/2013)
XXIII - Coordenação
Pedagógica; (Redação
dada pela Lei nº 4009/2013)
XXIV - Gerência de Inspeção,
Planejamento, Avaliação e Estatística; (Redação
dada pela Lei nº 4009/2013)
XXV - Coordenação de
Inspeção; (Redação
dada pela Lei nº 4009/2013)
XXVI - Coordenação de
Planejamento e Avaliação; (Redação
dada pela Lei nº 4009/2013)
XXVII - Coordenação de
Estatística; (Redação
dada pela Lei nº 4009/2013)
XXVIII - Gerência de
Diversidade e Projetos Especiais; (Redação
dada pela Lei nº 4009/2013)
XXIX - Coordenação de
Educação Especial; (Redação
dada pela Lei nº 4009/2013)
XXX - Coordenação de
Estudos Étnicos Raciais; (Redação
dada pela Lei nº 4009/2013)
XXXI - Coordenação de
Projetos Especiais; (Redação
dada pela Lei nº 4009/2013)
XXXII - Coordenação de
Apoio Administrativo. (Redação
dada pela Lei nº 4009/2013)
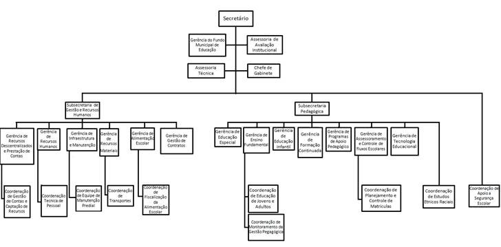
I – Assessoria Técnica; (Redação dada pela Lei nº 5053/2019)
II – Assessoria de Avaliação Institucional; (Redação dada pela Lei nº 5053/2019)
III – Chefe de Gabinete; (Redação dada pela Lei nº 5053/2019)
IV – Coordenação de Apoio à Segurança Escolar; (Redação dada pela Lei nº 5053/2019)
V – Subsecretaria de Gestão e Recursos Humanos; (Redação dada pela Lei nº 5053/2019)
VI – Gerência de Infraestrutura e Manutenção; (Redação dada pela Lei nº 5053/2019)
VII – Coordenação de Equipe de Manutenção Predial; (Redação dada pela Lei nº 5053/2019)
VIII – Gerência de Recursos Humanos; (Redação dada pela Lei nº 5053/2019)
IX – Coordenação Técnica de Pessoal; (Redação dada pela Lei nº 5053/2019)
X – Gerência de Alimentação Escolar; (Redação dada pela Lei nº 5053/2019)
XI – Coordenação de Fiscalização da Alimentação Escolar; (Redação dada pela Lei nº 5053/2019)
XII – Gerência de Recursos Materiais; (Redação dada pela Lei nº 5053/2019)
XIII – Coordenação de Transportes; (Redação dada pela Lei nº 5053/2019)
XIV – Gerência de Gestão de Contratos; (Redação dada pela Lei nº 5053/2019)
XV – Gerência de Recursos Descentralizados e Prestação de Contas; (Redação dada pela Lei nº 5053/2019)
XVI – Coordenação de Gestão de Contas e Captação de Recursos; (Redação dada pela Lei nº 5053/2019)
XVII – Subsecretaria Pedagógica; (Redação dada pela Lei nº 5053/2019)
XVIII – Coordenação de Estudos Étnicos Raciais; (Redação dada pela Lei nº 5053/2019)
XIX – Gerência de Educação Especial; (Redação dada pela Lei nº 5053/2019)
XX – Gerência de Ensino Fundamental; (Redação dada pela Lei nº 5053/2019)
XXI – Coordenação de Educação de Jovens e Adultos; (Redação dada pela Lei nº 5053/2019)
XXII – Coordenação de Monitoramento da Gestão Pedagógica; (Redação dada pela Lei nº 5053/2019)
XXIII– Gerência de Educação Infantil; (Redação dada pela Lei nº 5053/2019)
XXIV – Gerência de Formação Continuada; (Redação dada pela Lei nº 5053/2019)
XXV – Gerência de Tecnologia Educacional; (Redação dada pela Lei nº 5053/2019)
XXVI – Gerência de Programas de Apoio Pedagógico; (Redação dada pela Lei nº 5053/2019)
XXVII – Gerência de Assessoramento e Controle de Fluxos Escolares; (Redação dada pela Lei nº 5053/2019)
XXVIII – Coordenação de Planejamento e Controle de Matrículas. (Redação dada pela Lei nº 5053/2019)
Art. 26 A Secretaria Municipal de Educação tem como objetivo planejar e garantir a prestação dos serviços educacionais no âmbito do Município.
Art. 27 Compete à Secretaria Municipal de Educação:
I - contribuir, coordenar e cumprir para a formulação do Plano de Ação do Governo Municipal e programas gerais e setoriais inerentes à Secretaria;
II - garantir a prestação de serviços municipais de acordo com as diretrizes de governo;
III - estabelecer diretrizes para a atuação da Secretaria, visando a ampliação da oferta de vagas e a melhoria da qualidade de ensino;
IV - estabelecer objetivos para o conjunto de atividades da Secretaria, vinculados a prazos e políticas para sua consecução;
V - promover a integração com órgãos e entidades da Administração, objetivando o cumprimento de atividades setoriais;
VI - articular-se com outras esferas de governo, inclusive de outros Municípios, para estabelecimento de convênios e consórcios na busca de soluções para problemas educacionais municipais de caráter metropolitano;
VII - promover a viabilização da execução da política de educação para crianças, adolescentes e adultos, na modalidade regular e não-formal;
VIII - promover a viabilização da execução da política de educação para pessoas portadoras de necessidades educativas especiais, nas áreas de excepcional idade mental, física, auditiva e visual, integrando o excepcional social, física e funcionalmente aos sistemas de ensino;
IX - promover a melhoria da qualidade de ensino, considerando suas dimensões pedagógica e política;
X - promover a elaboração de diagnósticos, estudos estatísticos, normas e projetos setoriais de interesse da educação;
XI - promover a avaliação e execução da política de educação para jovens e adultos;
XII - promover eventos recreativos e esportivos de caráter integrativo, voltados aos alunos das escolas municipais;
XIII - ampliar o parque escolar, em observância às especificações técnicas para construções escolares e aos estudos oriundos do planejamento da rede; e
XIV – coordenar as atividades de infra-estrutura relativa a materiais, prédios e equipamentos e de recursos humanos necessários ao funcionamento regular do sistema educacional.
Art. 28 A Secretaria
Municipal de Finanças / Secretaria Municipal da Fazenda – SEFA (Redação
dada pela Lei nº 4225/2014) compõe-se dos seguintes órgãos:
I - Assessoria de Controle de
Informações Fiscais;
II - Departamento de
Contabilidade;
III - Divisão de Tomada e
Prestação de Contas;
IV - Divisão de Controle de
Contratos;
V - Divisão de Execução
Orçamentária;
VI - Departamento Financeiro;
VII - Divisão de Contas a
Pagar;
VIII - Divisão de Arrecadação;
IX - Departamento de
Administração Tributária;
X - Divisão de Fiscalização
Tributária;
XI - Divisão de Tributos
Mobiliários;
XII - Divisão de Dívida Ativa
e Cobrança;
XIII - Departamento de
Cadastro Técnico Municipal;
XIV - Divisão de Análise e
Avaliação de Imóveis;
XV - Divisão de Apoio
Administrativo.
I - Assessor Técnico; (Redação dada pela Lei nº 4009/2013)
II - Secretaria Adjunta; (Redação dada pela Lei nº 4009/2013)
III - Assessoria de Controle de Informações Fiscais; (Redação dada pela Lei nº 4009/2013)
IV - Departamento de Contabilidade; (Redação dada pela Lei nº 4009/2013)
V - Divisão de Tomada e Prestação de Contas; (Redação dada pela Lei nº 4009/2013)
VI - Divisão de Controle de Contratos; (Redação dada pela Lei nº 4009/2013)
VII - Divisão de Execução Orçamentária; (Redação dada pela Lei nº 4009/2013)
VIII - Departamento Financeiro; (Redação dada pela Lei nº 4009/2013)
IX - Divisão de Contas a Pagar; (Redação dada pela Lei nº 4009/2013)
X - Divisão de Arrecadação; (Redação dada pela Lei nº 4009/2013)
XI - Departamento de Administração Tributária; (Redação dada pela Lei nº 4009/2013)
XII - Divisão de Fiscalização Tributária; (Redação dada pela Lei nº 4009/2013)
XIII - Divisão de Tributos Mobiliários; (Redação dada pela Lei nº 4009/2013)
XIV - Divisão de Tributos Imobiliários; (Redação dada pela Lei nº 4009/2013)
XV - Divisão de Atualização da Base Cartográfica; (Redação dada pela Lei nº 4009/2013)
XVI - Divisão da Dívida Ativa e Cobrança; (Redação dada pela Lei nº 4009/2013)
XVII - Departamento de Cadastro Técnico Municipal; (Redação dada pela Lei nº 4009/2013)
XVIII - Divisão de Análise e Avaliação de Imóveis; (Redação dada pela Lei nº 4009/2013)
XIX - Coordenador de Atendimento da Regional Fiscal Laranjeiras; (Redação dada pela Lei nº 4009/2013)
XX - Coordenador de Atendimento da Regional Fiscal Serra Sede; (Redação dada pela Lei nº 4009/2013)
XXI - Divisão de Apoio Administrativo; (Redação dada pela Lei nº 4009/2013)
XXI - Divisão de Desenvolvimento e Manutenção de Sistemas (Órgão transferido da SEPLAE para a SEFA, pelo Decreto nº 2795/2013)
Art. 29 A Secretaria
Municipal de Finanças / Secretaria Municipal da Fazenda – SEFA (Redação
dada pela Lei nº 4225/2014) tem como objetivo planejar, coordenar, executar
e avaliar as atividades financeiras da Administração Municipal, bem como os
serviços atinentes às políticas municipais tributárias e econômico-financeira,
provendo registros contábeis referentes à execução financeira e à fiscalização
tributária.
Art. 30 Compete à Secretaria
Municipal de Finanças / Secretaria Municipal da Fazenda – SEFA (Redação
dada pela Lei nº 4225/2014):
I - contribuir e coordenar a formulação do Plano de Ação do Governo Municipal e de programas gerais e setoriais inerentes à Secretaria;
II - garantir a prestação de serviços municipais de acordo com as diretrizes de governo;
III - estabelecer diretrizes para a atuação da Secretaria;
IV - estabelecer objetivos para o conjunto de atividades da Secretaria, vinculados a prazos e políticas para sua consecução;
V - promover a integração com órgãos e entidades da Administração Municipal, objetivando o cumprimento de atividades setoriais;
VI – promover contatos e relações com autoridades e organizações dos diferentes, níveis governamentais;
VII - colaborar e participar com a Secretaria competente da elaboração da proposta orçamentária anual, das diretrizes orçamentárias, do plano plurianual de aplicação e da execução orçamentária e acompanhamento financeiro;
VIII - propor políticas nas áreas tributária e financeira de competência do Município;
IX - conceber, implantar e gerir o sistema de administração financeira;
X - promover a arrecadação dos tributos e rendas municipais, cumprindo e fiscalizando o cumprimento de leis, decretos, portarias, normas e regulamentos disciplinares da matéria tributária;
XI - administrar a dívida ativa do Município;
XII - promover o pagamento dos compromissos da Municipalidade;
XIII - promover o controle dos recebimentos e dos pagamentos, bem como a movimentação do dinheiro e de outros valores;
XIV - promover o lançamento dos impostos, taxas, multas e contribuições de melhoria do Município;
XV - promover o cadastro, o lançamento, a arrecadação e a fiscalização dos tributos e demais receitas municipais;
XVI - assegurar a arrecadação, diretamente ou por delegação, das rendas patrimoniais, industriais e diversas do Município;
XVII - examinar e julgar recursos contra lançamentos fiscais em primeira instância administrativa;
XVIII - coordenar as atividades de classificação, registro, controle e análise dos atos e fatos de natureza financeira, de origem orçamentária ou extraordinária com repercussões sobre o patrimônio do Município, de pagamentos e recebimentos, da guarda de valores imobiliários e do controle do caixa municipal;
XIX - promover a regulamentação da legislação tributária e do processo fiscal com a colaboração e assistência da Procuradoria Geral do Município;
XX - coordenar as atividades contábeis em geral, bem como o registro, o acompanhamento e o controle contábil da administração orçamentária, financeira e patrimonial;
XXI - elaborar balancetes mensais e o balanço geral;
XXII - administrar e fazer movimentar os valores mobiliários e os recursos financeiros em conformidade com os planos, programas, projetos e orçamentos aprovados;
XXIII - assessorar a Administração do Município em assuntos fiscais, fazendários e financeiros;
XXIV - participar de estudos e análises visando determinar prioridades relativas à política de fiscalização dos tributos municipais;
XXV - promover estudos periódicos sobre o comportamento da receita e da despesa e tomar as medidas necessárias para sua melhoria;
XXVI - propor a atualização da planta de valores dos terrenos e edificações para efeito de tributação;
XXVII - promover o lançamento e a arrecadação dos tributos municipais;
XXVIII - promover a fiscalização tributária de competência do Município;
XXIX - coordenar e garantir a prestação de contas, juntamente com a Secretaria respectiva, relativa à aplicação de recursos de convênios; e
XXX - articular-se com órgãos fazendários do Estado e da União, com cartórios de registro imobiliário, com a Junta Comercial e outras entidades de direito público ou privado, visando a permuta de informações, métodos e técnicas de ação fiscal;
XXXI - observar e fazer cumprir no âmbito municipal as normas de finanças públicas voltadas para a responsabilidade na gestão fiscal.
Art. 31 A Secretaria Municipal de Meio Ambiente compõe-se dos seguintes órgãos:
I - Assessoria Técnica;
II - Departamento de Recursos Naturais;
III - Divisão de Administração da Produção Vegetal e Arborização Urbana;
IV - Divisão de Planejamento e Projetos;
V - Divisão de Administração das Unidades de Conservação;
VI - Departamento de Educação Ambiental;
VII - Divisão de Educação Ambiental;
VIII - Divisão de Relações Comunitárias;
IX - Departamento de Controle Ambiental;
X - Divisão de Licenciamento;
XI -
Divisão de Controle e Fiscalização; e
XI – Departamento de Fiscalização Ambiental; (Redação dada pela Lei nº. 4162/2013)
XII - Divisão de Apoio Administrativo.
Art. 32 A Secretaria Municipal de Meio Ambiente tem como objetivo formular e aplicar a Política Municipal de Meio Ambiente, objetivando a proteção, a recuperação e a melhoria da qualidade ambiental do Município de Serra.
Art. 33 Compete à Secretaria Municipal de Meio Ambiente:
I - estabelecer diretrizes destinadas à melhoria das condições ambientais do Município;
II - articular-se com instituições federais, estaduais e municipais para a execução coordenada de programas relativos à preservação dos recursos naturais renováveis;
III - articular-se com órgãos federais e estaduais com vistas à obtenção de financiamento para programas relacionados com o reflorestamento ou manejo de florestas do Município;
IV - colaborar com a Secretaria de Estado para Assuntos do Meio Ambiente e com a companhia concessionária de serviços públicos na área de saneamento na elaboração e execução de pianos e medidas que visam o controle da poluição causada por esgotos sanitários;
V - planejar, orientar, controlar e avaliar o meio ambiente do Município;
VI - preservar e restaurar os processos ecológicos essenciais e a integridade do patrimônio genético;
VII - proteger a fauna e flora;
VIII - promover, periodicamente, auditorias nos sistemas de controle de poluição e de prevenção de riscos de acidentes das instalações e atividades de significativo potencial poluidor, incluindo a avaliação de seus efeitos sobre o meio ambiente, bem como sobre a saúde dos trabalhadores e da população;
IX - coordenar a fiscalização da produção, da estocagem, do transporte, da comercialização e da utilização de técnicas, métodos e instalações que comportem risco efetivo ou potencial para a sadia qualidade de vida e o meio ambiente;
X - exigir, na forma da Lei, para a implantação ou ampliação de atividades de significativo potencial poluidor, estudo prévio de impacto ambiental, a que se dará publicidade, assegurada a participação da sociedade civil em todas as fases de sua elaboração;
XI - estabelecer e coordenar o atendimento a normas, critérios e padrões de qualidade ambiental;
XII - promover medidas judiciais e administrativas de responsabilização dos causadores de poluição ou degradação ambiental;
XIII - exigir, na forma da Lei, através do órgão encarregado da execução da política municipal de proteção ambiental, prévia autorização para a instalação, ampliação e estimular a utilização de alternativas energéticas, capazes de reduzir os níveis de poluição, em particular o uso do gás natural e do biogás para fins automotivos;
XIV - implantar unidades de conservação representativa dos ecossistemas originais do espaço territorial do Município;
XV - incentivar a integração das universidades, instituições de pesquisa e associações civis nos esforços para garantir e aprimorar o controle da poluição, inclusive no ambiente de trabalho;
XVI - orientar campanhas de educação comunitária destinadas a sensibilizar o público e as instituições de atuação no Município para os problemas de preservação do meio ambiente;
XVII - garantir o amplo acesso dos interessados às informações sobre as fontes e causas da poluição e da degradação ambiental;
XVIII - promover a conscientização da população e a adequação do ensino de forma a assegurar a difusão dos princípios e objetivos da proteção ambiental; e
XIX - assessorar a Administração Municipal em todos os aspectos relativos à ecologia e à preservação do meio ambiente.
Art. 34 A Secretaria Municipal de Obras compõe-se dos seguintes órgãos:
I - Assessoria Técnica;
II - Coordenadoria das Regionais de Obras;
III - Departamento de Obras Públicas;
IV - Divisão de Conservação e Manutenção de Prédios Municipais;
V - Divisão de Manutenção Rodoviária;
VI - Departamento de Obras Contratadas;
VII - Divisão de Fiscalização de Obras Contratadas;
VIII - Divisão de Medições e Gerenciamento de Contratos;
IX - Divisão de Apoio Administrativo;
Art. 35 A Secretaria Municipal de Obras tem como objetivo planejar, coordenar, executar e avaliar as atividades relacionadas à execução das obras de pavimentação e drenagem do Município, sua conservação e manutenção; a execução e manutenção de obras de construção civil e das edificações municipais.
Art. 36 Compete à Secretaria Municipal de Obras:
I - contribuir e coordenar a formulação do Plano de Ação do Governo Municipal e de programas gerais e setoriais inerentes à Secretaria;
II - garantir a prestação de serviços municipais de acordo com as diretrizes de governo;
III - estabelecer diretrizes para a atuação da Secretaria;
IV - estabelecer objetivos para conjunto de atividades da Secretaria, vinculados a prazos e políticas para sua consecução;
V
- promover a integração com órgãos e entidades da
Administração, objetivando o cumprimento de atividades setoriais;
VI
- promover contatos e relações com autoridades e
organizações dos diferentes níveis governamentais;
VII
- promover a execução de obras públicas e serviços de conservação e recuperação
periódica nos próprios municipais;
VIII
- coordenar a elaboração e o cumprimento do plano de manutenção dos próprios
municipais, em colaboração com as demais Secretarias Municipais;
IX
- coordenar a execução de atividades de construção e
conservação das vias e obras públicas;
X
- promover a execução de atividades de construção,
conservação e manutenção de canais e galerias pluviais das áreas urbanas; e
XI
- acompanhar, controlar e fiscalizar o andamento das obras públicas contratadas
a terceiros.
Art. 37 A Secretaria Municipal de
Planejamento Estratégico/ Secretaria
Municipal de Inovação, Ciência e Tecnologia – SEICIT compõe-se dos
seguintes órgãos: (Nomenclatura alterada pelo
Decreto nº 2.489/2022)
I
- Assessoria Técnica;
II - Coordenadoria de
Administração de Convênios e Captação de Recursos; (Órgão
extinto pela Lei nº 4009/2013)
III
- Núcleo de Acompanhamento do Orçamento Participativo;
IV
- Departamento de Administração Estratégica;
V
- Divisão de Acompanhamento de Projetos;
VI
- Divisão de Informações Gerenciais;
VII
- Departamento de Planejamento Econômico-Financeiro;
VIII
- Departamento de Tecnologia da Informação;
IX
- Divisão de Planejamento Organizacional;
X
- Divisão de Informática; e
XI
- Divisão de Apoio Administrativo.
1. Subsecretaria de Tecnologia e Informação (Incluído pela Lei nº 3696/2011)
1.1 Departamento de Geoprocessamento (Incluído pela Lei nº 3696/2011)
1.1.1 Divisão de Cartografia e Georreferenciamento
1.1.2 Divisão de Alimentação e Manutenção de Banco de Dados Georreferenciados
1.2 Departamento de Sistemas de Informação (Incluído pela Lei nº 3696/2011)
1.2.1 Divisão de Tecnologia WEB
1.2.2 Divisão de Planejamento Organizacional
1.2.3 Divisão de Desenvolvimento e Manutenção de Sistemas (Órgão
transferido para a SEFA pelo Decreto nº 2795/2013)
1.2.4 Divisão de Segurança da Informação
1.3 Departamento de infraestrutura de informática (Incluído pela Lei nº 3696/2011)
1.3.1 Divisão de Suporte Técnico
1.3.2 Divisão de Rede de Dados
Art. 38
A Secretaria Municipal de Planejamento Estratégico/Secretaria
Municipal de Inovação, Ciência e Tecnologia – SEICIT tem como objetivo
promover e acompanhar a implementação da gestão estratégica no âmbito da
Administração Municipal e a prestação de serviços de informática às diversas
Secretarias Municipais e órgãos. (Nomenclatura alterada pelo Decreto 2.489/2022)
Art. 39
Compete à Secretaria Municipal de Planejamento Estratégico/Secretaria
Municipal de Inovação, Ciência e Tecnologia – SEICIT: (Nomenclatura alterada pelo Decreto 2.489/2022)
I
- articular com as demais Secretarias Municipais o
desenvolvimento de técnicas gerenciais modernas que permitam à Administração
Municipal atingir seus objetivos;
II
- promover a disseminação da cultura da informação na
Administração Municipal;
III
- promover a coleta, sistematização, análise e disseminação de informações
advindas das Secretarias Municipais e fontes primárias de dados de interesse do
Município, de forma a acompanhar os seus indicadores de desempenho;
IV
- promover a coleta de informações em outras fontes
produtoras de dados, de forma a acompanhar os indicadores sociais e econômicos
do Município;
V
- produzir relatórios setoriais, anuários e relatórios
gerenciais como ferramenta de gestão, auxiliando o processo decisório e o
marketing do Município;
VI
- planejar, acompanhar e analisar as ações da
Administração Municipal a nível estratégico;
VII
- desenvolver estudos necessários à elaboração do Plano de Ação do Governo Municipal;
VIII - viabilizar o processo de planejamento estratégico,
garantindo a integração das atividades das diversas áreas do Município; (Vide Decreto nº 2.489/2022 que transferiu atribuições
para a Secretaria Municipal de Desenvolvimento Econômico, empreendedorismo e
Planejamento Estratégico - SEDEP)
IX
- articular internamente discussões estratégicas que formulem as políticas e os
projetos prioritários de governo; (Vide Decreto nº
2.489/2022 que transferiu atribuições para a Secretaria Municipal de
Desenvolvimento Econômico, empreendedorismo e Planejamento Estratégico - SEDEP)
X
- definir, acompanhar e avaliar, periodicamente, o sistema de gerenciamento dos
projetos prioritários de governo; (Vide Decreto nº
2.489/2022 que transferiu atribuições para a Secretaria Municipal de
Desenvolvimento Econômico, empreendedorismo e Planejamento Estratégico - SEDEP)
XI
- acompanhar e avaliar, produzindo relatórios periódicos, a execução dos
projetos prioritários do Governo Municipal; (Vide
Decreto nº 2.489/2022 que transferiu atribuições para a Secretaria Municipal de
Desenvolvimento Econômico, empreendedorismo e Planejamento Estratégico - SEDEP)
XII - manter banco de dados com informações sobre cada
projeto prioritário e obras do orçamento popular; (Vide
Decreto nº 2.489/2022 que transferiu atribuições para a Secretaria Municipal de
Desenvolvimento Econômico, empreendedorismo e Planejamento Estratégico - SEDEP)
XIII
- elaborar análises técnicas que permitam a avaliação periódica e sistemática
da coerência interna, da implementação, da consecução de objetivos e dos efeitos
das políticas setoriais;
XIV - preparar e organizar reuniões e seminários relativos
ao processo de planejamento estratégico; (Vide
Decreto nº 2.489/2022 que transferiu atribuições para a Secretaria Municipal de
Desenvolvimento Econômico, empreendedorismo e Planejamento Estratégico - SEDEP)
XV
- implementar banco de dados com informações sócio-econômicas
municipais; (Vide Decreto nº 2.489/2022 que
transferiu atribuições para a Secretaria Municipal de Desenvolvimento
Econômico, empreendedorismo e Planejamento Estratégico - SEDEP)
XVI
- elaborar estudos estatísticos, dando tratamento às informações recebidas e
analisando seus aspectos; (Vide Decreto nº
2.489/2022 que transferiu atribuições para a Secretaria Municipal de
Desenvolvimento Econômico, empreendedorismo e Planejamento Estratégico - SEDEP)
XVII
- analisar estatisticamente dados coletados para auxiliar na definição de
prioridades; (Vide Decreto nº 2.489/2022 que
transferiu atribuições para a Secretaria Municipal de Desenvolvimento
Econômico, empreendedorismo e Planejamento Estratégico - SEDEP)
XVIII - monitorar, através de pesquisas, a
satisfação da população em relação aos projetos e obras implantados na cidade; (Vide Decreto nº 2.489/2022 que transferiu atribuições
para a Secretaria Municipal de Desenvolvimento Econômico, empreendedorismo e
Planejamento Estratégico - SEDEP)
XIX
- desenvolver ações que estimulem a adoção da filosofia e técnicas da qualidade
em todos os níveis;
XX
- coordenar o plano global de treinamento da área da
qualidade e produtividade e de técnicas de gestão estratégica, em conjunto com
a área afim;
XXI
- coordenar as atividades referentes à captação de recursos para o
desenvolvimento do Município;
XXII
- controlar e prestar serviços de informática às diversas Secretarias
Municipais e órgãos equivalentes;
XXIII - promover um processo sistemático de
planejamento e normatização da estrutura organizacional e dos métodos de
trabalho da Municipalidade de da Serra; (Vide
Decreto nº 2.489/2022 que transferiu atribuições para a Secretaria Municipal de
Desenvolvimento Econômico, empreendedorismo e Planejamento Estratégico - SEDEP)
XXIV
- promover contatos e relações com autoridades e organizações dos diferentes
níveis governamentais;
XXV
- participar da elaboração das propostas dos orçamentos anual e plurianual de
investimentos;
XXVI
- participar do processo de discussão do orçamento popular e da elaboração dos
Orçamentos Anuais e dos Planos Plurianuais, fornecendo dados, informações e
avaliações técnicas e organizando as informações enviadas pelos órgãos do
Município; e
XXVII - promover a elaboração da Proposta
Orçamentária Anual, das Diretrizes Orçamentárias, do Plano Plurianual de
Aplicação, a execução orçamentária e o acompanhamento financeiro. (Vide Decreto nº 2.489/2022 que transferiu atribuições
para a Secretaria Municipal de Fazenda)
Art. 40
A Secretaria Municipal de Promoção Social / Secretaria Municipal
de Ação Social; (Redação
dada pela Lei nº 4009/2013) / Secretaria Municipal de Assistência Social
(Redação
dada pela Lei nº 4277/2014)compõe-se dos seguintes órgãos:
I
- Assessoria Técnica;
II
- Coordenadoria do Fundo Municipal da Infância e da Adolescência;
III
- Coordenadoria do Fundo Municipal de Assistência;
IV - Coordenadoria
Municipal de Defesa Civil; (Suprimido
pela Lei nº 2376/2001)
IV
- Departamento de Incentivo ao Trabalhador; (Dispositivo
renumerado pela Lei nº 2376/2001)
V
- Divisão de Emprego; (Dispositivo
renumerado pela Lei nº 2376/2001)
VI
- Divisão de Capacitação Profissional; (Dispositivo
renumerado pela Lei nº 2376/2001)
VII
- Departamento de Assistência à Criança e ao Adolescente; (Dispositivo
renumerado pela Lei nº 2376/2001)
VIII
- Divisão de Desenvolvimento Familiar; (Dispositivo
renumerado pela Lei nº 2376/2001)
IX
- Divisão de Assistência; (Dispositivo
renumerado pela Lei nº 2376/2001)
X
- Departamento de Assistência Social; (Dispositivo
renumerado pela Lei nº 2376/2001)
XI
- Divisão de Atendimento Social; (Dispositivo
renumerado pela Lei nº 2376/2001)
XII
- Divisão de Desenvolvimento Comunitário; (Dispositivo
renumerado pela Lei nº 2376/2001)
XIII
- Divisão de Atendimento ao Idoso; (Dispositivo
renumerado pela Lei nº 2376/2001)
XIV - Departamento De Apoio A Programas Sociais; (Incluído pela Lei nº 2368/2001)
(Dispositivo renumerado pela Lei nº 2376/2001)
XV - Divisão de Controle de Programas Sociais; (Incluído
pela Lei nº 2368/2001)
(Dispositivo
renumerado pela Lei nº 2376/2001)
XVI – Departamento de Habitação;
Inciso
extinto pela Lei 2758/2005
(Dispositivo
renumerado pela Lei nº 2376/2001)
XVII - Divisão de Projetos Habitacionais;
Inciso
renumerado pela Lei 2758/2005
(Dispositivo
renumerado pela Lei nº 2376/2001)
XVIII - Divisão de Legalização de Áreas Subnormais; e
Inciso
renumerado pela Lei 2758/2005
(Dispositivo
renumerado pela Lei nº 2376/2001)
XIX - Divisão de Apoio Administrativo.
Inciso
renumerado pela Lei 2758/2005
(Dispositivo
renumerado pela Lei nº 2376/2001)
Art. 41
A Secretaria Municipal de Promoção Social/ Secretaria Municipal de Ação
Social; (Redação
dada pela Lei nº 4009/2013) / Secretaria Municipal de Assistência Social
(Redação
dada pela Lei nº 4277/2014) tem como objetivo definir e desenvolver
políticas sociais destinadas aos que vivem à margem dos meios de produção e dos
benefícios da sociedade, e destinadas à melhoria da qualidade de vida do
cidadão, bem como articular as políticas sociais básicas.
Art. 42
Compete à Secretaria Municipal de Promoção Social / Secretaria Municipal
de Ação Social; (Redação
dada pela Lei nº 4009/2013) / Secretaria Municipal de Assistência Social
(Redação
dada pela Lei nº 4277/2014):
I
- contribuir, coordenar e cumprir a formulação do
Plano de Ação do Governo Municipal e os programas gerais e setoriais inerentes
à Secretaria;
II
- garantir a prestação de serviços municipais de
acordo com as diretrizes de governo;
III
- acompanhar e avaliar a eficiência, a eficácia e a efetividade dos serviços
públicos prestados pela Secretaria;
IV
- estabelecer diretrizes para a atuação da Secretaria;
V
- estabelecer objetivos para o conjunto das atividades
da Secretaria, vinculados a prazos e políticas para sua consecução;
VI
- promover a integração com órgãos e entidades da
administração pública e iniciativa privada, objetivando o cumprimento de
atividades setoriais;
VII
- promover ações sociais junto a indivíduos e grupos, visando capacitá-los a
compreender sua condição de vida e estimulá-los a participar da solução de seus
problemas;
VIII
- assegurar a formulação de políticas voltadas à área social, visando a
garantia dos mínimos sociais, ao enfrentamento da pobreza, ao provimento de
condições para atender contingências sociais e a universalização dos direitos;
IX
- promover a articulação de ações setoriais da área
social da Administração Municipal visando à racionalização na implementação de
programas e projetos sociais;
X
- promover e articular ações para o desenvolvimento
social e comunitário das famílias integrantes dos diversos programas, projetos
e atividades da Secretaria, subsidiando a definição de prioridades de prestação
de serviços de assistência social e de concessão de benefícios;
XI
- prestar assessoria às entidades comunitárias e de classe no que se refere a
sua organização e ao desenvolvimento de seus objetivos;
XII
- promover o atendimento, em caráter supletivo, à população carente na área de
assistência social visando minimizar problemas relativos às suas necessidades
básicas;
XIII
- assegurar o atendimento à criança e ao adolescente em situação de risco
pessoal e social, especialmente aqueles que fazem da rua o lugar principal ou
secundário de vivência, visando permitir o acesso aos seus direitos
fundamentais, na forma prevista em legislação federal;
XIV
- promover, em articulação com os demais órgãos municipais, estudos e
implantação de medidas que visem a formação de mão-de-obra e o desenvolvimento
de oportunidades de trabalho;
XV
- promover a articulação do trabalhador desempregado
e/ou de baixa renda e de baixa qualificação profissional com o mercado de
trabalho, através de cursos de capacitação e qualificação profissional,
voltados à formação de associações e/ou empresas associativas de produção de
bens e/ou serviços;
XVI
- promover a formulação e o desenvolvimento de projetos que visem organizar e dar
continuidade a atividades econômicas alternativas, com o objetivo de minorar o
problema do desemprego no Município;
XVII
- promover levantamento de dados referentes a favelas, vilas e áreas
periféricas de ocupação não controlada, em articulação com outros órgãos e
entidades municipais, estaduais e federais envolvidos nesta atividade; e
XVIII
- promover contatos com associações comunitárias para identificação de
prioridades, tipos de melhoramentos urbanos e habitacionais a serem implantados
em favelas, vilas e áreas de ocupação não controlada.
Art. 43 A Secretaria Municipal de Saúde
compõe-se dos seguintes órgãos:
I - Assessoria Técnica;
II - Coordenadoria do Federal Municipal de Saúde;
III - Assessoria de Avaliação e Controle; IV - Departamento
Setorial de Administração;
V - Divisão Setorial de Recursos Humanos;
VI - Divisão de Serviços Gerais;
VII - Divisão Setorial de Materiais;
VIII - Departamento de Ações de Saúde;
IX - Coordenadoria de Vigilância Sanitária;
X - Coordenadoria de Vigilância Epidemiológica;
XI - Coordenadoria de Saúde do Trabalho;
XII - Departamento de Assistência Ambulatorial;
XIII - Coordenadoria Regional de Saúde;
XIV - Unidade Regional de Saúde;
XV - Unidade Básica de Saúde;
XVI - Unidade de Referência Ambulatorial;
XVII - Coordenadoria da Farmácia;
XVIII - Coordenadoria do Laboratório Central;
XIX - Unidade de Pronto Atendimento de Carapina;
XX - Coordenadoria Clínica da Maternidade;
XXI - Coordenadoria de Neonatologia;
XXII - Unidade de Pronto Atendimento da Serra;
XXIII - Coordenadoria Administrativa;
XXIV - Coordenadoria de Enfermagem;
XXV - Coordenadoria Clínica da Unidade de Pronto
Atendimento;
XXVI - Centro de Controle de Zoonoses;
XXVII - Divisão de Controle de Endemias;
XXVIII - Divisão de Veterinária; e
XXIX - Divisão de Apoio Administrativo.
XXX -
Coordenadoria do Serviço de Odontologia; (Incluído
pela Lei nº 2368/2001)
XXXI - Divisão Setorial
para Atividades em Escola; (Incluído
pela Lei nº 2368/2001)
XXXII - Divisão do Serviço de Assistência Ambulatorial; (Incluído
pela Lei nº 2368/2001)
1.
Gabinete do Secretário (Redação
dada pela Lei nº 3680/2011)
1.1.
Chefe de Gabinete
1.2.
Assessoria Técnica
1.3.
Auditoria SUS
2.
Subsecretaria de Gestão em Saúde (Redação
dada pela Lei nº 3680/2011)
2.1.
Superintendência de Atenção à Saúde (Redação
dada pela Lei nº 3680/2011)
2.1.1.
Gerência de Atenção Primária (Redação
dada pela Lei nº 3680/2011)
2.1.1.1.
Gerência da Unidade de Atenção Primária à Saúde
2.1.1.2.
Gerência de Unidade Regional de Saúde
2.1.1.3.
Supervisão de Serviços de Promoção à Saúde
2.1.2.
Gerência de Urgências e Emergências (Redação
dada pela Lei nº 3680/2011)
2.1.2.1.
Gerência Geral da UPA 24hh de Carapina (Redação
dada pela Lei nº 3680/2011)
2.1.2.1.1.
Gerência Administrativa da UPA 24h de Carapina
2.1.2.1.1.1.
Supervisão Operacional
2.1.2.1.1.2.
Supervisão de Tecnologia da Informação e Faturamento
2.1.2.1.1.3.
Supervisão de Recursos Humanos e Patrimônio
2.1.2.1.2.
Gerência Técnica da UPA 24h de Carapina
2.1.2.1.2.1.
Coordenação de Enfermagem
2.1.2.1.2.1.1.
Supervisão de Acolhimento e Classificação de Risco
2.1.2.1.2.1.2.
Supervisão de Regulação e Notificação de Agravos Transmissíveis
2.1.2.2.
Gerência Geral da Unidade de Pronto Atendimento da Serra (Redação
dada pela Lei nº 3680/2011)
2.1.2.2.1.
Gerência Administrativa da Unidade de Pronto Atendimento da Serra
2.1.2.2.2.
Gerência Técnica da Unidade de Pronto Atendimento da Serra
2.1.2.2.2.1.
Coordenação de Enfermagem da Unidade de Pronto Atendimento da Serra
2.1.2.3.
Gerente Geral da Maternidade de Carapina (Redação
dada pela Lei nº 3680/2011)
2.1.2.3.1.
Gerência Administrativa da Maternidade de Carapina
2.1.2.3.2.
Gerência Técnica da Maternidade de Carapina
2.1.2.3.2.1.
Coordenação de Enfermagem da Maternidade de Carapina
2.1.2.3.2.2.
Coordenação da Neonatologia da Maternidade de Carapina
2.1.3.
Gerência do Centro de Atenção Psicossocial (Redação
dada pela Lei nº 3680/2011)
2.1.4.
Gerência do Centro de Testagem e Aconselhamento (Redação
dada pela Lei nº 3680/2011)
2.1.6.
Gerência do Centro de Referência Ambulatorial (Redação
dada pela Lei nº 3680/2011)
2.1.7.
Gerência do Laboratório Central (Redação
dada pela Lei nº 3680/2011)
2.1.8.
Gerência dos Serviços Odontológicos (Redação
dada pela Lei nº 3680/2011)
2.1.8.1.
Gerência do Centro de Especialidades Odontológicas
2.1.9.
Gerência da Assistência Farmacêutica (Redação
dada pela Lei nº 3680/2011)
2.2.
Superintendência de Vigilância em Saúde (Redação
dada pela Lei nº 3680/2011)
2.2.1.
Gerência de Vigilância Epidemiológica (Redação
dada pela Lei nº 3680/2011)
2.2.1.1.
Supervisão de Agravos Crônicos
2.2.1.2.
Supervisão de Agravos não Crônicos
2.2.2.
Na Gerência de Vigilância Ambiental (Redação
dada pela Lei nº 3680/2011)
2.2.2.1.
Divisão de Educação em Saúde
2.2.2.2.
Divisão de Vigilância dos Fatores Ambientais Biológicos
2.2.2.3.
Divisão de Vigilância dos Fatores Ambientais não Biológico
2.2.3.
Gerência de Vigilância Sanitária (Redação
dada pela Lei nº 3680/2011)
2.2.3.1.
Supervisão do Setor de Alimentos
2.2.3.2.
Supervisão do setor de Medicamentos e Produtos de Saúde
2.2.3.3.
Supervisão de Educação Sanitária
2.2.3.4.
Supervisão do Setor de Engenharia e Arquitetura
2.2.3.5.
Supervisão de Serviços de Saúde e de Interesse da Saúde
2.2.4.
Gerência da Vigilância em Saúde do Trabalhador (Redação
dada pela Lei nº 3680/2011)
2.3.
Superintendência de Regulação, Controle e Avaliação (Redação
dada pela Lei nº 3680/2011)
2.3.1.
Gerência de Controle e Avaliação (Redação
dada pela Lei nº 3680/2011)
2.3.1.1.
Supervisão de Normalização e Contratualização
2.3.1.2.
Supervisão de Sistemas e Informações Gerenciais
2.3.1.3.
Supervisão de Planejamento, Controle e Avaliação
2.3.2.
Gerência de Regulação (Redação
dada pela Lei nº 3680/2011)
2.3.2.1.
Supervisão de Regulação de Consultas e Exames
2.3.2.2.
Supervisão de Regulação de Internações, Urgências e Emergências
3.
Subsecretaria de Gestão Administrativa (Redação
dada pela Lei nº 3680/2011)
3.1.
Gerência do Fundo Municipal de Saúde (Redação
dada pela Lei nº 3680/2011)
3.2.
Gerência de Tecnologia da Informação (Redação
dada pela Lei nº 3680/2011)
3.3.
Departamento Setorial de Administração e Recursos Humanos (Redação
dada pela Lei nº 3680/2011)
3.3.1.
Divisão de Apoio Administrativo
3.3.2.
Divisão de Recursos Humanos
3.3.3.
Divisão de Desenvolvimento de Pessoas
3.3.4.
Divisão de Compras e Contratos
3.3.5.
Divisão Serviços Gerais
3.3.6.
Divisão do Almoxarifado Central da Saúde
3.3.6.1.
Supervisão do Almoxarifado de Material Médico e Hospitalar
3.3.6.2.
Supervisão do Almoxarifado de Material Odontológico
3.3.6.3.
Supervisão do Almoxarifado de Farmácia
3.3.7.
Divisão de Transportes
I - Secretaria Executiva do
Conselho Municipal de Saúde; (Redação
dada pela nº Lei 4009/2013)
II - Assessoria Técnica;
(Redação
dada pela nº Lei 4009/2013)
III - Auditoria do SUS;
(Redação
dada pela nº Lei 4009/2013)
IV - Superintendência do
Fundo Municipal de Saúde; (Redação
dada pela nº Lei 4009/2013)
V - Subsecretaria de Gestão
em Saúde; (Redação
dada pela nº Lei 4009/2013)
VI - Superintendência de
Atenção à Saúde; (Redação
dada pela nº Lei 4009/2013)
VII - Gerência de Atenção
Primária; (Redação
dada pela nº Lei 4009/2013)
VIII - Gerência de Unidade
Regional de Saúde; (Redação
dada pela nº Lei 4009/2013)
IX - Gerência de Unidade de
Atenção Primária à Saúde; (Redação
dada pela nº Lei 4009/2013)
X - Coordenação do Serviço
de Odontologia; (Redação
dada pela nº Lei 4009/2013)
XI - Supervisão dos
Serviços de Promoção de Saúde; (Redação
dada pela nº Lei 4009/2013)
XII - Gerência de Urgência
e Emergência; (Redação
dada pela nº Lei 4009/2013)
XIII - Gerência Geral da
Unidade de Pronto Atendimento - UPA de Carapina; (Redação
dada pela nº Lei 4009/2013)
XIV - Coordenação
Administrativa da UPA de Carapina; (Redação
dada pela nº Lei 4009/2013)
XV - Supervisão Operacional
da UPA de Carapina; (Redação
dada pela nº Lei 4009/2013)
XVI - Supervisão da
Tecnologia da Informação e faturamento da UPA de Carapina; (Redação
dada pela nº Lei 4009/2013)
XVII - Supervisão de Recursos
Humanos - RH e Patrimônio da UPA de Carapina; (Redação
dada pela nº Lei 4009/2013)
XVIII - Coordenação Técnica
da UPA de Carapina; (Redação
dada pela nº Lei 4009/2013)
XIV - Coordenação de
Enfermagem da UPA de Carapina; (Redação
dada pela nº Lei 4009/2013)
XX - Supervisão de
Acolhimento e Classificação de Risco da UPA de Carapina; (Redação
dada pela nº Lei 4009/2013)
XXI - Supervisão de
Regulação e Agravo Transmissíveis da UPA de Carapina; (Redação
dada pela nº Lei 4009/2013)
XXII - Gerência Geral da
UPA da Serra Sede; (Redação
dada pela nº Lei 4009/2013)
XXIII - Coordenação
Administrativa da UPA Serra Sede; (Redação
dada pela nº Lei 4009/2013)
XXIV - Supervisão
Operacional da UPA da Serra Sede; (Redação
dada pela nº Lei 4009/2013)
XXV - Supervisão da Tecnologia
da Informação e Faturamento da UPA da Serra Sede; (Redação
dada pela nº Lei 4009/2013)
XXVI - Supervisão de Recursos
Humanos - RH e Patrimônio da UPA da Serra Sede; (Redação
dada pela nº Lei 4009/2013)
XXVII - Coordenação Técnica
da UPA de Serra Sede; (Redação
dada pela nº Lei 4009/2013)
XXVIII - Coordenação de
Enfermagem da UPA Serra Sede; (Redação
dada pela nº Lei 4009/2013)
XXIX - Supervisão de
Acolhimento e Classificação de Risco da UPA da Serra Sede; (Redação
dada pela nº Lei 4009/2013)
XXX - Supervisão de
Regulação e Agravo Transmissíveis da UPA da Serra Sede; (Redação
dada pela nº Lei 4009/2013)
XXXI - Gerência Geral da
Maternidade de Carapina; (Redação
dada pela nº Lei 4009/2013)
XXXII - Coordenação
Administrativa da Maternidade de Carapina; (Redação
dada pela nº Lei 4009/2013)
XXXIII - Coordenação
Técnica da Maternidade de Carapina; (Redação
dada pela nº Lei 4009/2013)
XXXIV - Coordenação de
Enfermagem da Maternidade de Carapina; (Redação
dada pela nº Lei 4009/2013)
XXXV - Coordenação da
Neonatologia da Maternidade de Carapina; (Redação
dada pela nº Lei 4009/2013)
XXXVI - Gerência de Atenção
Secundária; (Redação
dada pela nº Lei 4009/2013)
XXXVII - Gerência do Centro
de Atenção Psicossocial; (Redação
dada pela nº Lei 4009/2013)
XXXVIII - Gerência do
Centro de Testagem e Aconselhamento; (Redação
dada pela nº Lei 4009/2013)
XXXIX - Gerência do Centro
de Referência Ambulatorial; (Redação
dada pela nº Lei 4009/2013)
XL - Gerência do
Laboratório Central; (Redação
dada pela nº Lei 4009/2013)
XLI - Gerência do Centro de
Especialidades Odontológicas; (Redação
dada pela nº Lei 4009/2013)
XLII - Gerência de
Assistência Farmacêutica; (Redação
dada pela nº Lei 4009/2013)
XLIII - Superintendência de
Vigilância em Saúde; (Redação
dada pela nº Lei 4009/2013)
XLIV - Gerência de
Vigilância Epidemiológica; (Redação
dada pela nº Lei 4009/2013)
XLV - Supervisão de Agravos
não Crônicos; (Redação
dada pela nº Lei 4009/2013)
XLVI - Supervisão de
Agravos Crônicos; (Redação
dada pela nº Lei 4009/2013)
XLVII - Gerência de
Vigilância Ambiental; (Redação
dada pela nº Lei 4009/2013)
XLVIII - Divisão de
Educação em Saúde; (Redação
dada pela nº Lei 4009/2013)
XLIX - Divisão de
Vigilância dos Fatores Ambientais Biológicos; (Redação
dada pela nº Lei 4009/2013)
L - Divisão de Vigilância
dos Fatores Ambientais Não Biológicos; (Redação
dada pela nº Lei 4009/2013)
LI - Gerência de Vigilância
Sanitária; (Redação
dada pela nº Lei 4009/2013)
LII - Supervisão do Setor
de Alimentos; (Redação
dada pela nº Lei 4009/2013)
LIII - Supervisão do Setor
de Medicamentos e Produtos de interesse à Saúde; (Redação
dada pela nº Lei 4009/2013)
LIV - Supervisão de
Educação Sanitária; (Redação
dada pela nº Lei 4009/2013)
LV - Supervisão do Setor de
Engenharia e Arquitetura; (Redação
dada pela nº Lei 4009/2013)
LVI - Supervisão dos
Serviços de Saúde e de Interesse à Saúde; (Redação
dada pela nº Lei 4009/2013)
LVII - Gerência de
Vigilância em Saúde do Trabalhador; (Redação
dada pela nº Lei 4009/2013)
LVIII - Superintendência de
Regulação, Controle e Avaliação; (Redação
dada pela nº Lei 4009/2013)
LIX - Gerência de Controle
e Avaliação; (Redação
dada pela nº Lei 4009/2013)
LX - Supervisão de
Normalização e Contratualização; (Redação
dada pela nº Lei 4009/2013)
LXI - Supervisão de
Sistemas e Informações Gerenciais; (Redação
dada pela nº Lei 4009/2013)
LXII - Supervisão de
Planejamento, Controle e Avaliação; (Redação
dada pela nº Lei 4009/2013)
LXIII - Gerência de
Regulação; (Redação
dada pela nº Lei 4009/2013)
LXIV - Supervisão de
Regulação de Consultas e Exames; (Redação
dada pela nº Lei 4009/2013)
LXV - Supervisão de
Regulação de Internações de Urgência e Emergência; (Redação
dada pela nº Lei 4009/2013)
LXVI - Subsecretaria de
Gestão Administrativa e Recursos Humanos; (Redação
dada pela nº Lei 4009/2013)
LXVII - Superintendência de
Gestão Administrativa; (Redação
dada pela nº Lei 4009/2013)
LXVIII - Gerência de
Tecnologia de Informação; (Redação
dada pela nº Lei 4009/2013)
LXIX - Gerência de
Administração, Serviços e Manutenção; (Redação
dada pela nº Lei 4009/2013)
LXX - Divisão de Apoio
Administrativo e Protocolo; (Redação
dada pela nº Lei 4009/2013)
LXXI - Divisão de
Manutenção de Equipamentos; (Redação
dada pela nº Lei 4009/2013)
LXXII - Divisão de
Manutenção Predial; (Redação
dada pela nº Lei 4009/2013)
LXXIII - Divisão de
Transportes; (Redação
dada pela nº Lei 4009/2013)
LXXIV - Gerência de
Suprimentos; (Redação
dada pela nº Lei 4009/2013)
LXXV - Divisão de Compras;
(Redação
dada pela nº Lei 4009/2013)
LXXVI - Divisão de
Contratos, Convênios e Registro de Preços; (Redação
dada pela nº Lei 4009/2013)
LXXVII - Divisão de
Almoxarifado Central da Saúde; (Redação
dada pela nº Lei 4009/2013)
LXXVIII - Supervisão do
Almoxarifado de Material Médico Hospitalar; (Redação
dada pela nº Lei 4009/2013)
LXXIX - Supervisão do
Almoxarifado de Material Odontológico; (Redação
dada pela nº Lei 4009/2013)
LXXX - Supervisão do
Almoxarifado de Farmácia; (Redação
dada pela nº Lei 4009/2013)
LXXXI - Gerência de
Licitação; (Redação
dada pela nº Lei 4009/2013)
LXXXII - Superintendência
de Recursos Humanos; (Redação
dada pela nº Lei 4009/2013)
LXXXIII - Gerência de
Desenvolvimento de Recursos Humanos; (Redação
dada pela nº Lei 4009/2013)
LXXXIV - Gerência de Gestão
Recursos Humanos; (Redação
dada pela nº Lei 4009/2013)
LXXXV - Supervisão de
Controle de Freqüência e Movimentação de Pessoal.
(Redação
dada pela nº Lei 4009/2013)
I.
Secretaria Executiva do Conselho Municipal de Saúde; (Redação
dada pelo Decreto nº 8032/2016)
II. Assessoria Técnica; (Redação
dada pelo Decreto nº 8032/2016)
III. Núcleo de Planejamento
Estratégico em Saúde; (Redação
dada pelo Decreto nº 8032/2016)
IV. Supervisão do Núcleo de
Planejamento Estratégico em Saúde; (Redação
dada pelo Decreto nº 8032/2016)
V. Auditoria do SUS; (Redação
dada pelo Decreto nº 8032/2016)
VI. Superintendência do Fundo
Municipal de Saúde; (Redação
dada pelo Decreto nº 8032/2016)
VII. Supervisão de Receitas e
Despesas; (Redação
dada pelo Decreto nº 8032/2016)
VIII. Supervisão de Orçamento
e Finanças; (Redação
dada pelo Decreto nº 8032/2016)
IX. Subsecretaria de Gestão em
Saúde; (Redação
dada pelo Decreto nº 8032/2016)
X. Superintendência de Atenção
à Saúde; (Redação
dada pelo Decreto nº 8032/2016)
XI. Gerência de Atenção
Primária; (Redação
dada pelo Decreto nº 8032/2016)
XII. Gerência de Unidade
Regional de Saúde; (Redação
dada pelo Decreto nº 8032/2016)
XIII. Gerência de Unidade de
Atenção Primária à Saúde; (Redação
dada pelo Decreto nº 8032/2016)
XIV. Coordenação do Serviço de
Odontologia; (Redação
dada pelo Decreto nº 8032/2016)
XV. Supervisão dos Serviços de
Promoção de Saúde; (Redação
dada pelo Decreto nº 8032/2016)
XVI. Gerência de Urgência e
Emergência; (Redação
dada pelo Decreto nº 8032/2016)
XVII. Gerência Geral da
Unidade de Pronto Atendimento - UPA de Carapina; (Redação
dada pelo Decreto nº 8032/2016)
XVIII. Coordenação
Administrativa da UPA de Carapina; (Redação
dada pelo Decreto nº 8032/2016)
XIX. Supervisão Administrativa
da UPA de Carapina; (Redação
dada pelo Decreto nº 8032/2016)
XX. Coordenação Técnica da UPA
de Carapina; (Redação
dada pelo Decreto nº 8032/2016)
XXI. Coordenação de Enfermagem
da UPA de Carapina; (Redação
dada pelo Decreto nº 8032/2016)
XXII. Supervisão de Enfermagem
da UPA de Carapina; (Redação
dada pelo Decreto nº 8032/2016)
XXIII. Gerência Geral da UPA
da Serra Sede; (Redação
dada pelo Decreto nº 8032/2016)
XXIV. Coordenação
Administrativa da UPA Serra Sede; (Redação
dada pelo Decreto nº 8032/2016)
XXXV. Supervisão
Administrativa da UPA Serra Sede; (Redação
dada pelo Decreto nº 8032/2016)
XXVI. Coordenação Técnica da
UPA de Serra Sede; (Redação
dada pelo Decreto nº 8032/2016)
XXVII. Coordenação de
Enfermagem da UPA Serra Sede; (Redação
dada pelo Decreto nº 8032/2016)
XXVIII. Supervisão de
Enfermagem da UPA da Serra Sede; (Redação
dada pelo Decreto nº 8032/2016)
XXIX. Gerência Geral da
Maternidade de Carapina; (Redação
dada pelo Decreto nº 8032/2016)
XXX. Coordenação
Administrativa da Maternidade de Carapina; (Redação
dada pelo Decreto nº 8032/2016)
XXXI. Supervisão
Administrativa da Maternidade de Carapina; (Redação
dada pelo Decreto nº 8032/2016)
XXXVII. Coordenação Técnica da
Maternidade de Carapina; (Redação
dada pelo Decreto nº 8032/2016)
XXXIII. Coordenação de
Enfermagem da Maternidade de Carapina; (Redação
dada pelo Decreto nº 8032/2016)
XXXIV. Gerência de Atenção
Secundária; (Redação
dada pelo Decreto nº 8032/2016)
XXXV. Gerência do Centro de
Atenção Psicossocial; (Redação
dada pelo Decreto nº 8032/2016)
XXXVI. Gerência do Centro de
Testagem e Aconselhamento; (Redação
dada pelo Decreto nº 8032/2016)
XXXVII. Gerência do Centro de
Referência Ambulatorial; (Redação
dada pelo Decreto nº 8032/2016)
XXXVIII. Gerência do
Laboratório Central; (Redação
dada pelo Decreto nº 8032/2016)
XXXIX. Gerência de Assistência
Farmacêutica; (Redação
dada pelo Decreto nº 8032/2016)
XL. Superintendência de Vigilância
em Saúde; (Redação
dada pelo Decreto nº 8032/2016)
XLI. Gerência de Vigilância
Epidemiológica; (Redação
dada pelo Decreto nº 8032/2016)
XLII. Supervisão de Agravos
não Crônicos; (Redação
dada pelo Decreto nº 8032/2016)
XLIII. Supervisão de Agravos
Crônicos; (Redação
dada pelo Decreto nº 8032/2016)
XLIV. Gerência de Vigilância
Ambiental; (Redação
dada pelo Decreto nº 8032/2016)
XLV. Divisão de Educação em
Saúde; (Redação
dada pelo Decreto nº 8032/2016)
XLVI. Divisão de Vigilância
dos Fatores Ambientais Biológicos; (Redação
dada pelo Decreto nº 8032/2016)
XLVII. Divisão de Vigilância
dos Fatores Ambientais Não Biológicos; (Redação
dada pelo Decreto nº 8032/2016)
XLVIII. Gerência de Vigilância
Sanitária; (Redação
dada pelo Decreto nº 8032/2016)
XLIX. Supervisão do Setor de
Alimentos; (Redação
dada pelo Decreto nº 8032/2016)
L. Supervisão do Setor de
Medicamentos e Produtos de interesse à Saúde; (Redação
dada pelo Decreto nº 8032/2016)
LI. Supervisão de Educação
Sanitária; (Redação
dada pelo Decreto nº 8032/2016)
LII. Supervisão do Setor de
Engenharia e Arquitetura; (Redação
dada pelo Decreto nº 8032/2016)
LIII. Supervisão dos Serviços
de Saúde e de Interesse à Saúde; (Redação
dada pelo Decreto nº 8032/2016)
LIV. Gerência de Vigilância em
Saúde do Trabalhador; (Redação
dada pelo Decreto nº 8032/2016)
LV. Superintendência de
Regulação, Controle e Avaliação; (Redação
dada pelo Decreto nº 8032/2016)
LVI. Gerência de Controle e
Avaliação; (Redação
dada pelo Decreto nº 8032/2016)
LVII. Supervisão de
Normalização e Contratualização; (Redação
dada pelo Decreto nº 8032/2016)
LVIII. Supervisão de Sistemas
e Informações Gerenciais; (Redação
dada pelo Decreto nº 8032/2016)
LIX. Supervisão de
Planejamento, Controle e Avaliação; (Redação
dada pelo Decreto nº 8032/2016)
LX. Gerência de Regulação; (Redação
dada pelo Decreto nº 8032/2016)
LXI. Supervisão de Regulação
de Consultas e Exames; (Redação
dada pelo Decreto nº 8032/2016)
LXII. Supervisão de Regulação
de Internações de Urgência e Emergência; (Redação
dada pelo Decreto nº 8032/2016)
LXIII. Subsecretaria de Gestão
Administrativa, do Trabalho e da Educação em Saúde; (Redação
dada pelo Decreto nº 8032/2016)
LXIV. Superintendência de
Gestão Administrativa; (Redação
dada pelo Decreto nº 8032/2016)
LXV. Gerência de Tecnologia da
Informação; (Redação
dada pelo Decreto nº 8032/2016)
LXVI. Coordenação de
Tecnologia da Informação; (Redação
dada pelo Decreto nº 8032/2016)
LXVII. Gerência de
Administração, Serviços e Manutenção; (Redação
dada pelo Decreto nº 8032/2016)
LXVIII. Divisão de Apoio
Administrativo e Protocolo; (Redação
dada pelo Decreto nº 8032/2016)
LXIX. Supervisão de Protocolo;
(Redação
dada pelo Decreto nº 8032/2016)
LXX. Divisão de Manutenção de
Equipamentos; (Redação
dada pelo Decreto nº 8032/2016)
LXXI. Divisão de Manutenção
Predial; (Redação
dada pelo Decreto nº 8032/2016)
LXXII. Divisão de Serviços
Gerais(Redação
dada pelo Decreto nº 8032/2016)
LXXIII. Supervisão de
Transportes; (Redação
dada pelo Decreto nº 8032/2016)
LXXIV. Gerência de
Suprimentos; (Redação
dada pelo Decreto nº 8032/2016)
LXXV. Divisão de Compras; (Redação
dada pelo Decreto nº 8032/2016)
LXXVI. Divisão de Contratos,
Convênios e Registro de Preços; (Redação
dada pelo Decreto nº 8032/2016)
LXXVII. Divisão de
Almoxarifado Central da Saúde; (Redação
dada pelo Decreto nº 8032/2016)
LXXVIII. Supervisão do
Almoxarifado de Material Médico Hospitalar; (Redação
dada pelo Decreto nº 8032/2016)
LXXIX. Supervisão do
Almoxarifado de Material Odontológico; (Redação
dada pelo Decreto nº 8032/2016)
LXXX. Supervisão do
Almoxarifado de Farmácia; (Redação
dada pelo Decreto nº 8032/2016)
LXXXI. Gerência de Licitação; (Redação
dada pelo Decreto nº 8032/2016)
LXXXII. Superintendência de
Gestão do Trabalho e da Educação em Saúde; (Redação
dada pelo Decreto nº 8032/2016)
LXXXIII. Gerência de Gestão do
Trabalho; (Redação
dada pelo Decreto nº 8032/2016)
LXXXIV. Supervisão de Controle
de Frequência e Movimentação de Pessoal; (Redação
dada pelo Decreto nº 8032/2016)
LXXXV. Gerência de Gestão da
Educação em Saúde; (Redação
dada pelo Decreto nº 8032/2016)
§ 1º Unidades Administrativas vinculadas diretamente ao Gabinete do Secretário Municipal de Saúde: (Redação dada pelo Decreto nº 1603/2017)
I. Chefia de Gabinete. (Redação dada pelo Decreto nº 1603/2017)
II. Secretaria Executiva do Conselho Municipal de Saúde. (Redação dada pelo Decreto nº 1603/2017)
III. Assessoria Técnica. (Redação dada pelo Decreto nº 1603/2017)
IV. Assessoria de Planejamento Estratégico em Saúde. (Redação dada pelo Decreto nº 1603/2017)
V. Coordenação de Comunicação (Redação dada pelo Decreto nº 1603/2017)
VI. Gerência de Auditoria do SUS. (Redação dada pelo Decreto nº 1603/2017)
VII. Superintendência do Fundo Municipal de Saúde: (Redação dada pelo Decreto nº 1603/2017)
a) Supervisão de Receitas e Despesas. (Redação dada pelo Decreto nº 1603/2017)
b) Supervisão de Orçamento e Finanças. (Redação dada pelo Decreto nº 1603/2017)
§ 2º Unidades Administrativas vinculadas à Subsecretaria de Gestão em Saúde: (Redação dada pelo Decreto nº 1603/2017)
I. Superintendência de Atenção Primária à Saúde: (Redação dada pelo Decreto nº 1603/2017)
a) Gerência de Atenção Primária à Saúde: (Redação dada pelo Decreto nº 1603/2017)
1. Gerência de Unidade de Atenção Primária à Saúde. (Redação dada pelo Decreto nº 1603/2017)
2. Gerência de Unidade Regional de Saúde. (Redação dada pelo Decreto nº 1603/2017)
3. Coordenação do Serviço de Odontologia. (Redação dada pelo Decreto nº 1603/2017)
4. Supervisão dos Serviços de Promoção de Saúde. (Redação dada pelo Decreto nº 1603/2017)
II. Superintendência de Atenção Especializada à Saúde: (Redação dada pelo Decreto nº 1603/2017)
a) Gerência de Atenção Secundária: (Redação dada pelo Decreto nº 1603/2017)
1. Gerência do Centro de Atenção Psicossocial – Álcool e Drogas. (Redação dada pelo Decreto nº 1603/2017)
2. Gerência do Centro de Atenção Psicossocial – Transtorno. (Redação dada pelo Decreto nº 1603/2017)
3. Gerência do Centro de Testagem e Aconselhamento. (Redação dada pelo Decreto nº 1603/2017)
4. Gerência do Ambulatório Municipal de Especialidades. (Redação dada pelo Decreto nº 1603/2017)
5. Gerência do Laboratório Central. (Redação dada pelo Decreto nº 1603/2017)
b) Gerência de Urgência e Emergência: (Redação dada pelo Decreto nº 1603/2017)
1. Gerência Geral da Unidade de Pronto Atendimento - UPA de Carapina: (Redação dada pelo Decreto nº 1603/2017)
1.1 Coordenação Técnica da UPA de Carapina. (Redação dada pelo Decreto nº 1603/2017)
1.2 Coordenação de Enfermagem da UPA de Carapina. (Redação dada pelo Decreto nº 1603/2017)
1.2.1 Supervisão de Enfermagem da UPA de Carapina. (Redação dada pelo Decreto nº 1603/2017)
1.3 Coordenação Administrativa da UPA de Carapina: (Redação dada pelo Decreto nº 1603/2017)
1.3.1 Supervisão Administrativa da UPA de Carapina; (Redação dada pelo Decreto nº 1603/2017)
2. Gerência Geral da UPA da Serra Sede: (Redação dada pelo Decreto nº 1603/2017)
2.1 Coordenação Técnica da UPA de Serra Sede. (Redação dada pelo Decreto nº 1603/2017)
2.2 Coordenação de Enfermagem da UPA de Serra Sede: (Redação dada pelo Decreto nº 1603/2017)
2.2.1 Supervisão de Enfermagem da UPA de Serra Sede. (Redação dada pelo Decreto nº 1603/2017)
2.3 Coordenação Administrativa da UPA de Serra Sede: (Redação dada pelo Decreto nº 1603/2017)
2.3.1 Supervisão Administrativa da UPA de Serra Sede. (Redação dada pelo Decreto nº 1603/2017)
3. Gerência Geral da Maternidade de Carapina: (Redação dada pelo Decreto nº 1603/2017)
3.1 Coordenação Técnica da Maternidade de Carapina. (Redação dada pelo Decreto nº 1603/2017)
3.2 Coordenação de Enfermagem da Maternidade de Carapina. (Redação dada pelo Decreto nº 1603/2017)
3.3 Coordenação Administrativa da Maternidade de Carapina: (Redação dada pelo Decreto nº 1603/2017)
3.3.1 Supervisão Administrativa da Maternidade de Carapina. (Redação dada pelo Decreto nº 1603/2017)
c) Gerência de Controle e Avaliação: (Redação dada pelo Decreto nº 1603/2017)
1. Supervisão de Normalização e Contratualização. (Redação dada pelo Decreto nº 1603/2017)
2. Supervisão de Sistemas e Informações Gerenciais. (Redação dada pelo Decreto nº 1603/2017)
3. Supervisão de Planejamento, Controle e Avaliação. (Redação dada pelo Decreto nº 1603/2017)
d) Gerência de Regulação: (Redação dada pelo Decreto nº 1603/2017)
1. Supervisão de Regulação de Consultas e Exames. (Redação dada pelo Decreto nº 1603/2017)
2. Supervisão Administrativa em Regulação. (Redação dada pelo Decreto nº 1603/2017)
III. Superintendência de Vigilância em Saúde: (Redação dada pelo Decreto nº 1603/2017)
a) Gerência de Vigilância Epidemiológica: (Redação dada pelo Decreto nº 1603/2017)
1. Supervisão de Agravos Crônicos. (Redação dada pelo Decreto nº 1603/2017)
2. Supervisão de Agravos Não Crônicos. (Redação dada pelo Decreto nº 1603/2017)
3. Supervisão de Vigilância em Saúde do Trabalhador. (Redação dada pelo Decreto nº 1603/2017)
b) Gerência de Vigilância Ambiental em Saúde: (Redação dada pelo Decreto nº 1603/2017)
1. Divisão de Educação em Saúde. (Redação dada pelo Decreto nº 1603/2017)
2. Divisão de Vigilância dos Fatores Ambientais Biológicos. (Redação dada pelo Decreto nº 1603/2017)
3. Divisão de Vigilância dos Fatores Ambientais Não Biológicos. (Redação dada pelo Decreto nº 1603/2017)
c) Gerência de Vigilância Sanitária: (Redação dada pelo Decreto nº 1603/2017)
1. Supervisão do Setor de Alimentos. (Redação dada pelo Decreto nº 1603/2017)
2. Supervisão do Setor de Medicamentos e Produtos de interesse à Saúde. (Redação dada pelo Decreto nº 1603/2017)
3. Supervisão do Setor de Engenharia e Arquitetura. (Redação dada pelo Decreto nº 1603/2017)
4. Supervisão dos Serviços de Saúde e de Interesse à Saúde. (Redação dada pelo Decreto nº 1603/2017)
5. Supervisão Técnica e Administrativa em Vigilância Sanitária. (Redação dada pelo Decreto nº 1603/2017)
§ 3º Unidades vinculadas à Subsecretaria de Gestão Administrativa, do Trabalho e da Educação em Saúde: (Redação dada pelo Decreto nº 1603/2017)
I. Superintendência de Gestão Administrativa: (Redação dada pelo Decreto nº 1603/2017)
a) Gerência de Administração, Serviços e Manutenção: (Redação dada pelo Decreto nº 1603/2017)
1. Divisão de Manutenção de Equipamentos. (Redação dada pelo Decreto nº 1603/2017)
2. Divisão de Manutenção Predial. (Redação dada pelo Decreto nº 1603/2017)
3. Divisão de Apoio Administrativo e Protocolo: (Redação dada pelo Decreto nº 1603/2017)
3.1. Supervisão de Protocolo. (Redação dada pelo Decreto nº 1603/2017)
4. Divisão de Serviços Gerais. (Redação dada pelo Decreto nº 1603/2017)
4.1. Supervisão de Transportes. (Redação dada pelo Decreto nº 1603/2017)
b) Gerência de Suprimentos: (Redação dada pelo Decreto nº 1603/2017)
1. Divisão de Compras. (Redação dada pelo Decreto nº 1603/2017)
2. Divisão de Contratos, Convênios e Registro de Preços. (Redação dada pelo Decreto nº 1603/2017)
c) Gerência de Assistência Farmacêutica(Redação dada pelo Decreto nº 1603/2017)
1. Divisão de Almoxarifado Central da Saúde: (Redação dada pelo Decreto nº 1603/2017)
1.1. Supervisão do Almoxarifado de Farmácia. (Redação dada pelo Decreto nº 1603/2017)
1.2. Supervisão do Almoxarifado de Material Médico Hospitalar. (Redação dada pelo Decreto nº 1603/2017)
1.3. Supervisão do Almoxarifado de Material Odontológico. (Redação dada pelo Decreto nº 1603/2017)
d) Gerência de Licitação. (Redação dada pelo Decreto nº 1603/2017)
e) Gerência de Tecnologia da Informação; (Redação dada pelo Decreto nº 1603/2017)
1. Coordenação de Tecnologia da Informação. (Redação dada pelo Decreto nº 1603/2017)
II. Superintendência de Gestão do Trabalho e da Educação em Saúde: (Redação dada pelo Decreto nº 1603/2017)
a) Gerência de Gestão do Trabalho: (Redação dada pelo Decreto nº 1603/2017)
1. Supervisão de Controle de Frequência e Movimentação de Pessoal. (Redação dada pelo Decreto nº 1603/2017)
b) Gerência de Gestão da Educação em Saúde. (Redação dada pelo Decreto nº 1603/2017)
Art. 44
A Secretaria Municipal de Saúde tem como objetivo planejar e garantir a
prestação dos serviços de saúde municipais, de acordo com o Plano Municipal de
Saúde aprovado pelo Conselho Municipal de Saúde.
Art. 45
Compete à Secretaria Municipal de Saúde:
I - contribuir para a formulação
do Plano de Ação do Governo Municipal, propondo Programas Setoriais de sua
competência e colaborando para elaboração de Programas Gerais;
II - cumprir políticas e
diretrizes definidas no Plano de Ação do Governo Municipal e nos Programas
Gerais e Setoriais inerentes à Secretaria;
III - estabelecer programas especiais para atuação da
Secretaria, para a solução ou minimização de demandas e problemas;
IV - controlar a execução de
programas e projetos da Secretaria;
V - acompanhar a execução de
atividades da Secretaria e a obtenção dos resultados planejados;
VI - tomar decisões de acordo
com as políticas municipais;
VII - articular-se com outras Secretarias para elaboração
e execução de programas, projetos e ações conjuntas;
VIII - articular-se com entidades da sociedade civil para
elaboração e execução de programas, projetos e ações conjuntas;
IX - articular-se com outras
esferas de governo e outros Municípios, para estabelecimento de convênios e
consórcios na busca de soluções para problemas municipais e metropolitanos;
X - coordenar os programas
municipais decorrentes de convênios com órgãos públicos e privados que
implementem políticas voltadas para a saúde da população;
XI - participar de consórcios para o desenvolvimento
conjunto das ações de saúde;
XII - garantir a prestação de serviços municipais de
acordo com as diretrizes do Sistema Único de Saúde - SUS e do planejamento
setorial aprovado pelo Conselho Municipal de Saúde;
XIII - gerenciar o Sistema Único de Saúde - SUS no
Município;
XIV - promover o perfeito funcionamento do sistema;
XV - administrar o Fundo
Municipal de Saúde;
XVI - promover o estudo das fontes de recursos que podem
ser canalizadas para os programas de saúde;
XVII - acompanhar a execução das aplicações de recursos
efetuados pela Secretaria;
XVIII - confrontar as aplicações de recursos com os
valores previamente estabelecidos;
XIX - administrar as Unidades Municipais de Saúde;
XX - promover a coordenação e a
prestação de assistência à saúde no Município, dando suporte às Unidades de
Saúde;
XXI - promover o planejamento, orientação, controle e
avaliação da manipulação de medicamentos, laboratórios, vigilância sanitária e
epidemiológica para reduzir a morbi-mortalidade,
controlar os recursos materiais da Secretaria e as medidas preventivas e
corretivas referentes à saúde do trabalhador;
XXII - promover o planejamento, orientação, controle e
avaliação da coleta e análise de informações, elaboração e realização de
programas e serviços de saúde, análise de contas e treinamento de recursos
humanos;
XXIII - propor, promover e fazer executar programas de
estudo, capacitação, treinamento, aperfeiçoamento e especialização do pessoal
da área de saúde;
XXIV - promover a vigilância sanitária e epidemiológica,
em articulação com as entidades estaduais e federais afins;
XXV - promover campanhas preventivas de saúde pública e
de educação sanitária e de vacinação em massa da população local;
XXVI - propor as políticas e normas sobre saúde coletiva
e ação sanitária;
XXVII - elaborar e implantar programas de fiscalização do
cumprimento da legislação sanitária do Município, em coordenação ou cooperação
com outras entidades da administração pública federal, estadual e municipal;
XXVIII - promover ações dirigidas ao controle e a
vigência de zoonoses no Município, bem como de vetores e roedores, em
colaboração com organismos federal e estadual; e XXIX - promover assistência
veterinária.
I - prestar serviços de saúde pública, de atenção
primária, de urgência e emergência, de atenção psicossocial, de atenção
ambulatorial especializada e de vigilância em saúde no âmbito do Município, por
meio de ações assistenciais e preventivas de promoção, proteção e recuperação
da saúde, nos termos dos artigos 196 a 200 da Constituição Federal, bem como
das legislações do Sistema Único de Saúde – SUS e do Município; (Redação dada
pelo Decreto nº 1603/2017)
II - exercer a direção e gestão do SUS no âmbito do
Município, enquanto competência exclusiva da Secretaria Municipal de Saúde, de
acordo com as prerrogativas do inciso I do artigo 198 da Constituição Federal e
do artigo 9º da Lei Federal nº 8.080, de 19 de setembro de 1990 (Lei Orgânica
da Saúde); (Redação dada
pelo Decreto nº 1603/2017)
III - formular, executar e monitorar as políticas
públicas de saúde no âmbito do Município, de acordo com as prerrogativas dos
artigos 15 e 18 da Lei Federal nº 8.080/1990; (Redação dada
pelo Decreto nº 1603/2017)
IV - formular, executar e monitorar as políticas públicas
de saúde, que visem à redução de riscos de doenças e de outros agravos e no
estabelecimento de condições que assegurem acesso universal e igualitário às
ações e aos serviços de saúde, bem como da integralidade de assistência; (Redação dada
pelo Decreto nº 1603/2017)
V - realizar estudos, pesquisas
e diagnósticos para subsidiar a formulação de políticas públicas em saúde,
visando o aprimoramento do Sistema Municipal de Saúde; (Redação dada
pelo Decreto nº 1603/2017)
VI - aprimorar e atualizar os sistemas de informações e
indicadores relativos às condições de saúde no Município, objetivando o
atendimento às necessidades de informações, internas e das instâncias estadual
e federal; (Redação dada
pelo Decreto nº 1603/2017)
VII - formular, executar e monitorar o Plano Municipal de
Saúde, segundo as diretrizes do Conselho Municipal de Saúde; (Redação dada
pelo Decreto nº 1603/2017)
VIII - formular propostas para elaboração do Plano
Plurianual (PPA), da Lei de Diretrizes Orçamentárias (LDO) e da Lei de
Orçamento Anual (LOA), relativas às competências da Secretaria Municipal de
Saúde; (Redação dada
pelo Decreto nº 1603/2017)
IX - elaborar relatório de
gestão e prestação de contas, nos termos da Lei Complementar nº 141, de 13 de
janeiro de 2012; (Redação dada
pelo Decreto nº 1603/2017)
X - realizar a promoção dos serviços de vigilância em
saúde (epidemiológica, sanitária, ambiental, alimentar e de doenças endêmicas)
e realização de campanhas de esclarecimento e de imunização, em articulação com
os Governos Estadual e Federal; (Redação dada
pelo Decreto nº 1603/2017)
XI - realizar a administração e execução dos serviços de assistência
básica, ambulatorial, de urgência e emergência, odontológica, farmacêutica,
laboratorial e de vigilância em saúde, no âmbito de competência do Município,
em articulação com órgãos competentes do Estado e da União; (Redação dada
pelo Decreto nº 1603/2017)
XII - realizar o controle e fiscalização dos
procedimentos dos serviços privados de saúde, no âmbito municipal; (Redação dada
pelo Decreto nº 1603/2017)
XIII - administrar os recursos orçamentários e
financeiros destinados, em cada ano, à saúde; (Redação dada pelo
Decreto nº 1603/2017)
XIV - expedir portarias e normas técnicas no âmbito da
administração da Secretaria Municipal de Saúde, conforme alínea b, parágrafo
único do artigo 72 da Lei Orgânica do Município da Serra; (Redação dada
pelo Decreto nº 1603/2017)
XV - realizar a formulação, administração e controle de
convênios, acordos e contratos com a União, com o Estado e outras entidades nacionais
e internacionais, para o desenvolvimento de projetos e ações em saúde, na área
de competência do Município;
(Redação
dada pelo Decreto nº 1603/2017)
XVI - realizar articulação com outras secretarias, para
elaboração e execução de programas, projetos e ações conjuntas; (Redação dada
pelo Decreto nº 1603/2017)
XVII - realizar articulação com entidades da Sociedade
Civil para elaboração e execução de programas, projetos e ações conjuntas; (Redação dada
pelo Decreto nº 1603/2017)
XVIII - realizar articulação com outras esferas de
governo e outros municípios, para estabelecimento de convênios e consórcios, na
busca de soluções para problemas municipais e metropolitanos; (Redação dada
pelo Decreto nº 1603/2017)
XIX - desenvolver políticas de valorização dos
trabalhadores da Secretaria, visando à melhoria da prestação de serviços em
saúde; (Redação dada
pelo Decreto nº 1603/2017)
XX - desenvolver políticas de gestão do trabalho e da
educação em saúde, visando garantir o quadro de pessoal, no quantitativo e
competências necessárias ao cumprimento dos objetivos da Secretaria; (Redação dada
pelo Decreto nº 1603/2017)
XXI - desenvolver políticas de gestão de estrutura, de
processos de trabalho e de resultados, visando a otimização de custos e
melhoria da qualidade da prestação de serviços em saúde; (Redação dada
pelo Decreto nº 1603/2017)
XXII - desenvolver outras atribuições correlatas ou
afins. (Redação dada
pelo Decreto nº 1603/2017)
Art. 46
A Secretaria Municipal de Serviços compõe-se dos seguintes órgãos:
I
- Assessoria Técnica;
II
- Departamento de Limpeza Pública;
III
- Divisão de Planejamento da Limpeza Pública;
IV
- Divisão de Fiscalização da Limpeza Pública;
V
- Divisão de Educação Sanitária;
VI
- Divisão de Gerenciamento de Contratos;
VII
- Departamento de Serviços;
VIII
- Divisão de Administração de Necrópoles;
IX
- Divisão de Feiras e Mercados;
X
- Divisão de Administração de Praças e Áreas Públicas;
XI
- Divisão de Iluminação Pública; e,
XII
- Divisão de Apoio Administrativo.
Art. 47
A Secretaria Municipal de Serviços tem como objetivo planejar e garantir a
prestação dos serviços urbanos, no âmbito do Município, de modo a solucionar os
problemas existentes.
Art. 48
Compete à Secretaria Municipal de Serviços:
I
- contribuir, coordenar e cumprir a formulação do
Plano de Ação do Governo Municipal e os programas gerais e setoriais inerentes
à Secretaria;
II
- garantir a qualidade na prestação de serviços
municipais de acordo com as Diretrizes de governo;
III
- estabelecer diretrizes para a atuação da Secretaria;
IV
- estabelecer objetivos para o conjunto de atividades
da Secretaria, vinculados a prazos e políticas para sua consecução;
V
- promover a integração com órgãos e entidades da
Administração pública e iniciativa privada, objetivando o cumprimento de
atividades setoriais;
VI
- planejar e coordenar a execução de atividades de
limpeza urbana do Município;
VII
- planejar e organizar os serviços de coleta, transporte, tratamento e
disposição final do lixo e limpeza de vias e logradouros públicos; e
VIII
- promover e coordenar os serviços de administração de necrópoles, feiras e
mercados.
Art. 49
Ficam extintos os cargos de provimento em comissão relacionados no Anexo
I da Lei 1.681, de 01 de abril de 1993, e no Anexo
I da Lei 2.212, de 25 de agosto de 1999.
Parágrafo Único. Ficam mantidas as disposições das Leis
Municipais n°.s 2259 e 2269,
de 10 de janeiro e 21 de fevereiro de 2000, respectivamente.
Parágrafo
alterado pela Lei 2368/2001
Art. 50 Ficam criados os cargos de provimento
em comissão definidos no Anexo I desta Lei, com seus respectivos quantitativos,
padrões salariais e subordinação.
Art. 51
O cargo de provimento em comissão de Chefe da Unidade de Referência
Ambulatorial da Secretaria Municipal de Saúde, criado no Anexo I desta Lei, só
poderá ser preenchido por profissional com comprovada formação superior na área
de saúde.
Parágrafo Único. Os cargos de provimento em comissão de Chefe das Unidades
Básicas de Saúde da Secretaria Municipal de Saúde, criados no Anexo I desta
Lei, só poderão ser preenchidos por profissionais com 2° Grau ou comprovado
conhecimento na área de saúde.
Art. 52
O cargo de provimento em comissão de Chefe da Unidade Regional de Saúde da
Secretaria Municipal de Saúde, criado no Anexo I desta Lei, só poderá ser
preenchido por profissional com comprovada formação superior na área
sanitarista.
Art. 53
Ficam criadas e incluídas no Anexo
III da Lei 1.064, de 30 de dezembro de 1986, as funções gratificadas de
"Diretor Geral do Centro de Atendimento Integral à Criança e ao
Adolescente e de Diretor do Centro de Educação Infantil, subordinadas à
Secretaria Municipal de Educação”.
Art. 54
As funções gratificadas de Diretor Geral do Centro de Atendimento Integral à
Criança e ao Adolescente e de Diretor do Centro de Educação Infantil, criadas
no art. 53 desta Lei, só poderão ser preenchidas por servidores do magistério.
Art. 55 O servidor do
magistério, quando no exercício das funções gratificadas de que trata o art. 53
desta Lei, perceberá o vencimento de seu cargo efetivo mais uma gratificação
sobre o seu piso salarial, fixada segundo classificação tipológica da unidade
de ensino e na seguinte proporção: (Revogado
pela Lei nº 4009/2013)
I - Diretor Geral do Centro de Atendimento
Integral à Criança e ao Adolescente - CAIC: vencimento-base + 80%; (Revogado
pela Lei nº 4009/2013)
II - Diretor do Centro de Educação Infantil
- CEI: (Revogado
pela Lei nº 4009/2013)
CEI 1 - vencimento-base + 70%; (Revogado
pela Lei nº 4009/2013)
CEI 2 - vencimento-base + 60%; (Revogado
pela Lei nº 4009/2013)
CEI 3 - vencimento-base + 50%; (Revogado
pela Lei nº 4009/2013)
CEI 4 - vencimento-base + 30%. (Revogado
pela Lei nº 4009/2013)
Art. 56 Os vencimentos dos cargos de
provimento em comissão deste Município passam a ser os constantes no Anexo
IV desta Lei.
Art. 57 O §
1° do Art. 2° da Lei 2.157, de 22 de dezembro de 1998, passa a ter a seguinte redação: (Revogado
pela Lei n° 3781/2011)
"§ 1º Após sua nomeação, o Procurador Geral
submeterá ao Prefeito Municipal, além do nome do Procurador-Adjunto, os dos
ocupantes dos cargos de provimento em comissão de Diretores das Procuradorias
especializadas, os quais integrarão o Colegiado da Procuradoria Geral”. (Revogado
pela Lei n° 3781/2011)
Art. 58
Fazem parte integrante desta Lei os anexos:
I
- relação de cargos de provimento em comissão criados
- Anexo I;
II - regimento
interno - atribuições específicas dos órgãos que compõem a estrutura
organizacional do Poder Executivo do Município de Serra - Anexo II; (Revogado
pela Lei nº 4009/2013)
III
- organograma dos órgãos que compõem a aludida estrutura organizacional - Anexo
III, e,
IV
- vencimentos dos cargos de provimento em comissão -
Anexo IV.
Parágrafo Único. Fica o Poder Executivo autorizado a efetuar modificações,
através de Decreto, nas subordinações dos órgãos e cargos de provimento em
comissão e nos objetivos e atribuições estabelecidos nos Regimentos Internos
dos órgãos que compõem a estrutura organizacional do Poder Executivo do
Município.
Art. 59
Fica o Poder Executivo autorizado a abrir, no orçamento do corrente ano,
crédito adicional especial com recursos provenientes das anulações parciais de
saldos remanescentes das Secretarias Municipais extintas e/ou transformadas
para atender às despesas decorrentes desta Lei.
Art. 60
As despesas decorrentes desta Lei correrão à conta das dotações orçamentárias
próprias de pessoal, previstas no orçamento do corrente ano do Município de
Serra.
Art. 61
Esta Lei entra em vigor em 02 de janeiro de 2001, ficando revogadas as
disposições em contrário, em especial a Lei
2.038, de 24 de dezembro de 1997.
PREFEITURA MUNICIPAL DE SERRA, 29
dezembro de 2000.
ANTÔNIO SÉRGIO ALVES VIDIGAL
Prefeito Municipal
Este texto não substitui o original publicado e arquivado na Prefeitura Municipal da Serra.
|
ANEXO I - RELAÇÃO DE CARGOS DE PROVIMENTO EM COMISSÃO CRIADOS |
||
|
(Redação dada pela Lei nº 2376/2001) Cargos Comissionados Criados |
Padrão Salarial |
Quantitativo |
|
|
|
|
|
|
|
|
|
|
|
|
|
|
|
|
|
|
|
|
|
|
|
|
|
|
|
|
|
|
|
|
|
|
|
|
|
|
|
|
|
|
|
|
|
|
|
|
|
|
|
|
|
|
|
|
|
|
|
|
|
|
|
|
|
|
|
|
|
Coordenador de Governo |
CC-1 |
01 |
|
Secretário Chefe do Gabinete do Prefeito |
CC-1 |
01 |
|
Assessor Especial |
CC-1 |
04 |
|
Assessor Técnico I |
CC-3 |
04 |
|
Assessor Técnico II |
CC-4 |
05 |
|
Secretário Adjunto |
CC-2 |
01 |
|
Chefe de Gabinete |
CC-5 |
02 |
|
Ouvidor Geral |
CC-2 |
01 |
|
Assessor Comunitário |
CC-3 |
01 |
|
Assessor de Cerimonial |
CC-3 |
01 |
|
Assessor Técnico-Parlamentar |
CC-3 |
01 |
|
Assessor Técnico-Legislativo |
CC-3 |
01 |
|
Assessor Técnico - Programa Adolescente Cidadão |
CC-3 |
01 |
|
Coordenador de Administração de Convênios e Captação de Recursos |
CC-2 |
01 |
|
Assessor para Captação de Recursos |
CC-3 |
02 |
|
Supervisor de Convênios |
CC-4 |
02 |
|
Secretário da Junta de Serviço Militar |
CC-4 |
01 |
|
Chefe da Divisão de Controle de Atos Oficiais |
CC-4 |
01 |
|
Chefe da Divisão de Apoio Administrativo |
CC-4 |
01 |
|
Diretor
do Núcleo de Acompanhamento do Orçamento Participativo (Cargo incluído transferido
da Secretaria Municipal de Inovação, Ciência e Tecnologia pelo Decreto nº
2.489/2022) |
CC-3 |
01 |
|
Assessor para
Acompanhamento do Orçamento Participativo (Cargo incluído transferido da Secretaria Municipal de
Inovação, Ciência e Tecnologia pelo Decreto nº 2.489/2022) |
CC-4 |
01 |
|
(Redação dada pela Lei nº 3.890/2012) Cargos Comissionados Criados |
Padrão Salarial |
Quantitativo |
|
|
CC-1 |
01 |
|
Subsecretário de Auditoria Interna e Controle (Cargo criado pela Lei nº 4865/2018) |
CC - 2 |
01 |
|
Subsecretário de Transparência e Combate à Corrupção(Cargo criado pela Lei nº 4865/2018) |
CC - 2 |
01 |
|
Ouvidor Geral (Cargo criado pela Lei nº 4865/2018) |
CC - 2 |
01 |
|
Assessor de Auditoria |
CC-3 |
02 |
|
|
|
|
|
Diretor de Fiscalização, Inspeção e Auditoria (Cargo criado pela Lei nº 4865/2018) |
CC-3 |
01 |
|
Diretor de Normatização e Gestão de Resultados(Cargo criado pela Lei nº 4865/2018) |
CC-3 |
01 |
|
Diretor de Contas de Governo(Cargo criado pela Lei nº 4865/2018) |
CC-3 |
01 |
|
|
|
|
|
Diretor de Integridade(Cargo criado pela Lei nº 4865/2018) |
CC-3 |
01 |
|
Diretor de Transparência e Acesso a Informação(Cargo criado pela Lei nº 4865/2018) |
CC-3 |
01 |
|
CC-4 |
||
|
Cargos Comissionados Criados |
Padrão Salarial |
Quantitativo |
|
Procurador Geral |
CC-1 |
01 |
|
CC-2 |
01 |
|
|
Chefe de Gabinete |
CC-5 |
01 |
|
Diretor da Procuradoria Administrativa |
CC-3 |
01 |
|
|
|
|
|
|
CC-3 |
01 |
|
|
CC-3 |
01 |
|
|
|
|
|
CC-4 |
01 |
|
|
CC-3 |
01 |
|
|
|
CC-3 |
01 |
|
CC-3 |
05 |
|
|
Diretor do Departamento de Cobrança da Dívida Administrativa e Judicial do Município |
CC-3 |
01 |
|
|
|
|
|
Secretaria Municipal de Administração de Administração e Recursos Humanos Cargos Comissionados Criados |
Padrão Salarial |
Quantitativo |
|
Secretário Municipal de Administração e Recursos Humanos |
CC-1 |
01 |
|
Chefe de Gabinete |
CC-5 |
01 |
|
Assessor Técnico |
CC-3 |
02 |
|
Subsecretário de Administração |
CC-2 |
01 |
|
Diretor do Departamento de Administração de Materiais |
CC-3 |
01 |
|
Chefe da Divisão de Administração de Contratos |
CC-4 |
01 |
|
Chefe da Divisão de Compras |
CC-4 |
01 |
|
Chefe da Divisão de Cadastro de Fornecedores |
CC-4 |
01 |
|
Chefe da Divisão de Materiais e Almoxarifado Central |
CC-4 |
01 |
|
Diretor do Departamento de Atividades Auxiliares |
CC-3 |
01 |
|
Chefe da Divisão de Protocolo |
CC-4 |
01 |
|
Chefe do Arquivo Geral do Município |
CC-4 |
01 |
|
Diretor do Departamento de Patrimônio |
CC-3 |
01 |
|
|
|
|
|
|
|
|
|
Chefe da Divisão de Controle de Bens Móveis e Imóveis |
CC-4 |
01 |
|
Diretor do Departamento de Transporte Oficial |
CC-3 |
01 |
|
Chefe da Divisão de Controle de Veículos |
CC-4 |
01 |
|
Chefe da Divisão de Oficina |
CC-4 |
01 |
|
Supervisor do Almoxarifado Setorial |
CC-5 |
01 |
|
Subsecretário de Recursos Humanos |
CC-2 |
01 |
|
Diretor do Núcleo de Desenvolvimento de Recursos Humanos |
CC-3 |
01 |
|
Assessor para Desenvolvimento de Recursos Humanos |
CC-4 |
02 |
|
Diretor do Departamento de Recursos Humanos |
CC-3 |
01 |
|
Chefe da Divisão de Cadastro, Direitos e Vantagens |
CC-4 |
01 |
|
Chefe da Divisão de Pagamento |
CC-4 |
01 |
|
Chefe da Divisão de Administração de Cargos |
CC-4 |
01 |
|
Chefe da Divisão de Recrutamento e Seleção |
CC-4 |
01 |
|
Chefe da Divisão de Medicina e Segurança do Trabalho |
CC-4 |
01 |
|
Chefe da Divisão de Apoio Administrativo |
CC-4 |
01 |
|
CC-3 |
01 |
|
|
(Regulamentado pelo Decreto nº 8.189/2016) (Cargo transferido da SEPS para a SEAD, com denominação dada pela Lei nº 3.448/2009) |
CC-5
|
(Quantitativo alterado pela Lei nº 4.602/2017) |
|
CC-4 |
06 |
|
|
Secretaria Municipal de Turismo, Cultura, Esporte e Lazer; (Redação dada pela Lei nº 2.368/2001) Cargos Comissionados Criados |
Padrão Salarial |
Quantitativo |
|
Secretário Municipal de Cultura, Esporte, Lazer e Turismo |
CC-1 |
01 |
|
Secretário-Adjunto de Cultura, Esporte, Lazer e Turismo |
CC-2 |
01 |
|
Chefe de Gabinete |
CC-5 |
01 |
|
Assessor Técnico |
CC-3 |
01 |
|
Diretor do Departamento de Cultura |
CC-3 |
01 |
|
|
CC-4 |
01 |
|
Chefe da Biblioteca Municipal |
CC-5 |
01 |
|
|
CC-4 |
01 |
|
Diretor do Departamento de Esporte e Lazer |
CC-3 |
01 |
|
Chefe da Divisão de Atividades Esportivas |
CC-4 |
01 |
|
Chefe da Divisão de Atividades Comunitárias e de Lazer |
CC-4 |
01 |
|
Diretor do Departamento de Turismo |
CC-3 |
01 |
|
Chefe da Divisão de Promoção e Divulgação |
CC-4 |
01 |
|
Chefe da Divisão de Desenvolvimento do Turismo |
CC-4 |
01 |
|
Chefe da Divisão de Apoio Administrativo |
CC-4 |
01 |
|
(Redação dada pela Lei nº 4.009/2013) Cargos Comissionados Criados |
Padrão Salarial |
Quantitativo |
|
|
|
|
|
|
|
|
|
|
|
|
|
|
|
|
|
|
|
|
|
|
|
|
|
|
|
|
|
|
|
|
|
|
|
|
|
|
|
|
|
|
|
|
|
|
|
|
|
|
|
|
|
|
|
|
|
|
|
|
|
|
|
|
|
|
|
|
|
|
|
|
|
|
|
|
|
|
|
|
|
|
|
|
|
|
|
|
|
|
|
|
|
|
|
|
|
|
|
|
|
Secretário de Desenvolvimento Econômico |
CC-1 |
01 |
|
Assessor Técnico |
CC-3 |
01 |
|
Secretário Adjunto |
CC-2 |
01 |
|
Chefe de Gabinete |
CC-5 |
01 |
|
|
|
|
|
|
|
|
|
Diretor do Departamento de Políticas de Apoio a Projetos Estratégicos |
CC-3 |
01 |
|
Diretor do Centro Integrado de Apoio à Micro e Pequenas Empresas – CIAMPE |
CC-3 |
01 |
|
Diretor do Departamento de Economia Solidária |
CC-3 |
01 |
|
Chefe da Divisão de Articulação com Entidades Representativas dos Segmentos Produtivos |
CC-4 |
01 |
|
Chefe da Divisão do Apoio Administrativo |
CC-4 |
01 |
|
Secretário Executivo da Unidade PPP-SERRA |
CC-3 |
01 |
|
Secretário-Adjunto de
Planejamento Estratégico (Cargo incluído transferido da Secretaria municipal
de inovação, Ciência e Tecnologia pelo Decreto nº 2.489/2022) |
CC-2 |
01 |
|
Diretor do Departamento de
Administração Estratégica (Cargo incluído transferido
da Secretaria municipal de inovação, Ciência e Tecnologia pelo Decreto nº
2.489/2022) |
CC-3 |
01 |
|
Chefe da Divisão de
Informações Gerenciais (Cargo incluído transferido da Secretaria municipal
de inovação, Ciência e Tecnologia pelo Decreto nº 2.489/2022) |
CC-4 |
01 |
|
Secretaria Municipal de Desenvolvimento Urbano Cargos Comissionados Criados |
Padrão Salarial |
Quantitativo |
|
|
|
|
|
|
|
|
|
|
|
|
|
|
|
|
|
|
|
|
|
|
|
|
|
|
|
|
|
|
|
|
|
|
|
|
|
|
|
|
|
|
|
|
|
|
|
|
|
|
|
|
|
|
|
|
|
|
|
|
|
|
|
|
|
|
|
|
|
|
|
|
|
|
|
|
|
|
|
|
|
Secretário Municipal de Desenvolvimento Urbano |
CC-1 |
01 |
|
Secretário-Adjunto de Desenvolvimento Urbano |
CC-2 |
01 |
|
Chefe de Gabinete |
CC-5 |
01 |
|
Secretário Executivo do Conselho da Cidade |
CC-4 |
01 |
|
Assessor Técnico |
CC-3 |
01 |
|
Diretor do Departamento de Planejamento Urbano |
CC-3 |
01 |
|
Chefe da Divisão de Normas Urbanísticas |
CC-4 |
01 |
|
Chefe da Divisão de Cadastro Técnico-Urbano |
CC-4 |
01 |
|
Chefe da Divisão de Projetos Urbanísticos e Controle Fundiário |
CC-4 |
01 |
|
Diretor do Departamento de Controle de Edificações |
CC-3 |
01 |
|
Chefe da Divisão de Logradouros |
CC-4 |
01 |
|
Chefe da Divisão de Análise e Aprovação de Projetos |
CC-4 |
01 |
|
Chefe da Divisão de Análise de Habite-se |
CC-4 |
01 |
|
Diretor do Departamento de Fiscalização de Obras e Posturas |
CC-3 |
01 |
|
Supervisor de Processamento da Informação Fiscal |
CC-5 |
01 |
|
Chefe da Divisão de Licenciamento e Fiscalização de Obras |
CC-4 |
01 |
|
Supervisor de Controle de Acessibilidade |
CC-5 |
01 |
|
Chefe da Divisão de Licenciamento e Fiscalização de Posturas |
CC-4 |
01 |
|
Chefe da Divisão de Feiras e Mercados |
CC-4 |
01 |
|
Chefe da Divisão de Transporte Coletivo e Individual |
CC-4 |
01 |
|
Diretor do Departamento de Trânsito |
CC-3 |
01 |
|
Chefe da Divisão de Planejamento, Projetos e Cadastro do Sistema Viário |
CC-4 |
01 |
|
Supervisor de Planejamento, Projetos e Cadastro do Sistema Viário. |
CC-5 |
01 |
|
Chefe da Divisão de Engenharia e Controle de Trânsito |
CC-4 |
01 |
|
Chefe da Divisão de Apoio Administrativo |
CC-4 |
01 |
|
Secretaria Municipal de Direitos Humanos e Cidadania Cargos Comissionados Criados |
Padrão Salarial |
Quantitativo |
|
Secretário Municipal de Direitos Humanos e Cidadania |
CC-1 |
01 |
|
Secretário-Adjunto de Direitos Humanos e Cidadania |
CC-2 |
01 |
|
Chefe de Gabinete |
CC-5 |
01 |
|
Assessor Técnico |
CC-3 |
01 |
|
|
|
|
|
|
|
|
|
|
|
|
|
|
|
|
|
Diretor do Departamento de Proteção e Defesa do Consumidor – PROCON |
CC-3 |
01 |
|
PROCON |
0 |
|
|
Chefe da Divisão de Atendimento |
CC-4 |
01 |
|
Chefe da Divisão de Fiscalização |
CC-4 |
01 |
|
Diretor do Departamento de Direitos Humanos |
CC-3 |
01 |
|
|
CC-4 |
01 |
|
Administrador da Casa do Cidadão - Regional Laranjeiras |
CC-4 |
01 |
|
Administrador da Casa do Cidadão - Serra Sede |
CC-4 |
01 |
|
Chefe da Divisão de Apoio Administrativo |
CC-4 |
01 |
|
|
CC-3 |
01 |
|
Chefe da Divisão de Promoção da Igualdade de Gênero |
CC-4 |
01 |
|
Diretor do Departamento de Promoção e Cidadania |
CC-3 |
01 |
|
Chefe da Divisão de Promoção dos Direitos Humanos |
CC-4 |
01 |
|
Chefe da Divisão de Promoção da Igualdade Racial |
CC-4 |
01 |
|
Chefe da Divisão de Políticas para a Juventude |
CC-4 |
01 |
|
CC-3 |
01 |
|
|
Chefe de Divisão de Reabilitação e Educação do Agressor (Redação dada pela Lei nº 3855/2012) |
CC-4 |
01 |
|
Coordenador do Núcleo de Atendimento Psicossocial aos Assistidos por Transação Penal (NAPA) (Redação dada pela Lei nº 3855/2012) |
CC-5 |
01 |
|
Secretaria Municipal de Educação Cargos Comissionados Criados |
Padrão Salarial |
Quantitativo |
|
|
|
|
|
|
|
|
|
|
|
|
|
|
|
|
|
|
|
|
|
|
|
|
|
|
|
|
|
|
|
|
|
|
|
|
|
|
|
|
|
|
|
|
|
|
|
|
|
|
|
|
|
|
|
|
|
|
|
|
|
|
|
|
|
|
|
|
|
|
|
|
|
|
|
|
|
|
|
|
|
|
|
|
|
|
|
|
|
|
|
|
|
|
|
|
|
|
|
|
|
|
|
|
|
|
|
|
|
|
|
|
|
|
|
|
|
|
|
|
|
|
|
|
|
|
|
|
|
|
|
|
|
|
|
|
|
|
|
|
|
|
|
|
|
|
|
|
|
|
|
|
|
|
|
|
|
|
|
|
|
|
|
|
|
|
|
|
|
|
|
|
|
|
|
|
|
|
|
|
|
|
|
|
|
|
|
|
|
|
|
|
|
|
|
|
|
|
|
|
|
|
|
|
|
|
|
|
|
|
|
|
|
|
|
|
|
Secretaria Municipal de Educação Cargos Comissionados Criados |
Padrão Salarial |
Quantitativo |
|
Secretário Municipal de Educação |
CC-1 |
01 |
|
Assessor Técnico |
CC-3 |
02 |
|
Assessor de Avaliação Institucional |
CC-3 |
01 |
|
Assistente Técnico |
CC-5 |
03 |
|
Coordenador de Apoio à Segurança Escolar |
CC-4 |
01 |
|
Chefe de Gabinete |
CC-5 |
01 |
|
Subsecretário de Gestão e
Recursos Humanos |
CC-2 |
01 |
|
Gerente de Infraestrutura e Manutenção |
CC-3 |
01 |
|
Coordenador de
Equipe de manutenção Predial |
CC-4 |
01 |
|
Gerente de Recursos Humanos |
CC-3 |
01 |
|
Coordenador Técnico de Pessoal |
CC-4 |
01 |
|
Gerente de Alimentação Escolar |
CC-3 |
01 |
|
Coordenador de Fiscalização da Alimentação Escolar |
CC-4 |
01 |
|
Gerente de
Recursos Materiais |
CC-3 |
01 |
|
Coordenador de
Transportes |
CC-4 |
01 |
|
Gerente de Gestão de Contratos |
CC-3 |
01 |
|
Gerente de
Recursos Descentralizados e Prestação de Contas |
CC-3 |
01 |
|
Coordenador de Gestão de Contas e Captação de
Recursos |
CC-4 |
01 |
|
Subsecretaria
Pedagógica |
CC-2 |
01 |
|
Gerente de
Educação Especial |
CC-3 |
01 |
|
Gerente de Ensino Fundamental |
CC-3 |
01 |
|
Coordenador de Educação de Jovens e Adultos |
CC-4 |
01 |
|
Coordenador de Monitoramento da Gestão Pedagógica |
CC-4 |
01 |
|
Gerente de
Educação Infantil |
CC-3 |
01 |
|
Gerente de Formação Continuada |
CC-3 |
01 |
|
Coordenador de Estudos Étnicos Raciais |
CC-4 |
01 |
|
Gerente de Tecnologia Educacional |
CC-3 |
01 |
|
Gerente de Programas de Apoio Pedagógico |
CC-3 |
01 |
|
Gerente de Assessoramento e Controle de Fluxos
Escolares |
CC-3 |
01 |
|
Coordenador de Planejamento e Controle de Matrículas |
CC-4 |
01 |
|
|
||
|
(Redação dada pela Lei nº 4225/2014) Cargos Comissionados Criados |
Padrão Salarial |
Quantitativo |
|
|
|
|
|
|
|
|
|
|
|
|
|
|
|
|
|
|
|
|
|
|
|
|
|
|
|
|
|
|
|
|
|
|
|
|
|
|
|
|
|
|
|
|
|
|
|
|
|
|
|
|
|
|
|
|
|
|
|
|
|
|
|
|
|
|
|
|
|
|
|
|
|
|
|
|
|
|
|
|
|
Secretário Municipal de Finanças |
CC-1 |
01 |
|
Secretário Adjunto |
CC-2 |
01 |
|
Chefe de Gabinete |
CC-5 |
01 |
|
Assessor Técnico |
CC-4 |
01 |
|
Assessor para Controle de Informações Fiscais |
CC-3 |
01 |
|
Diretor do Departamento de Contabilidade |
CC-3 |
01 |
|
Chefe da Divisão de Tomada e Prestação de Contas |
CC-4 |
01 |
|
Chefe da Divisão de Execução Orçamentária |
CC-4 |
01 |
|
Diretor do Departamento Financeiro |
CC-3 |
01 |
|
Chefe da Divisão de Contas a Pagar |
CC-4 |
01 |
|
Chefe da Divisão de Arrecadação |
CC-4 |
01 |
|
Diretor do Departamento de Administração Tributária |
CC-3 |
01 |
|
Chefe da Divisão de Fiscalização Tributária |
CC-4 |
01 |
|
Chefe da Divisão de Tributos Mobiliários |
CC-4 |
01 |
|
Chefe da Divisão de Tributos Imobiliários |
CC-4 |
01 |
|
Divisão de Atualização da Base Cartográfica |
CC-4 |
01 |
|
Chefe da Divisão de Dívida Ativa e Cobrança |
CC-4 |
01 |
|
Diretor do Departamento de Cadastro Técnico Municipal |
CC-3 |
01 |
|
Chefe da Divisão de Análise e Avaliação de Imóveis |
CC-4 |
01 |
|
Coordenador de Atendimento da Regional Fiscal Laranjeiras |
CC-4 |
01 |
|
Coordenador de Atendimento da Regional Fiscal Serra Sede |
CC-4 |
01 |
|
Chefe da Divisão de Apoio Administrativo |
CC-4 |
01 |
|
Diretor do Departamento de Planejamento Econômico-Financeiro (Cargo incluído transferido da Secretaria Municipal de Inovação, Ciência e Tecnologia pelo Decreto nº 2.489/2022) |
CC-3 |
01 |
|
Chefe de Divisão de Desenvolvimento e Manutenção de Sistemas (Cargo transferido da SEPLAE para a SEFA pelo Decreto nº 2795/2013) |
CC-04 |
01 |
|
Secretaria Municipal de Meio Ambiente Cargos Comissionados Criados |
Padrão Salarial |
Quantitativo |
|
Secretário Municipal de Meio Ambiente |
CC-1 |
01 |
|
Secretário-Adjunto de Meio Ambiente |
CC-2 |
01 |
|
Chefe de Gabinete |
CC-5 |
01 |
|
Assessor Técnico |
CC-3 |
01 |
|
Diretor do Departamento de Recursos Naturais |
CC-3 |
01 |
|
Chefe da Divisão de Administração da Produção Vegetal e Arborização Urbana |
CC-4 |
01 |
|
Chefe da Divisão de Planejamento e Projetos |
CC-4 |
01 |
|
Chefe da Divisão de Administração das Unidade de Conservação |
CC-4 |
01 |
|
Diretor do Departamento de Educação Ambiental |
CC-3 |
01 |
|
Chefe da Divisão de Educação Ambiental |
CC-4 |
01 |
|
Chefe da Divisão de Relações Comunitárias |
CC-4 |
01 |
|
Diretor do Departamento de Controle Ambiental |
CC-3 |
01 |
|
Chefe da Divisão de Licenciamento |
CC-4 |
01 |
|
|
|
|
|
Chefe da Divisão de Apoio Administrativo |
CC-4 |
01 |
|
CC-3 |
01 |
|
|
CC-3 |
01 |
|
|
Secretaria Municipal de Obras Cargos Comissionados Criados |
Padrão Salarial |
Quantitativo |
|
Secretário Municipal de Obras |
CC-1 |
01 |
|
Secretário-Adjunto de Obras |
CC-2 |
01 |
|
Chefe de Gabinete |
CC-5 |
01 |
|
Assessor Técnico |
CC-3 |
01 |
|
Coordenador das Regionais de Obras |
CC-3 |
01 |
|
CC-4 |
|
|
|
Supervisor Regional de Obras |
CC-5 |
06 |
|
Diretor do Departamento de Obras Públicas |
CC-3 |
01 |
|
Chefe da Divisão de Conservação e Manutenção de Prédios Municipais |
CC-4 |
01 |
|
Chefe da Divisão de Manutenção Rodoviária |
CC-4 |
01 |
|
Diretor do Departamento de Obras Contratadas |
CC-3 |
01 |
|
Chefe da Divisão de Fiscalização de Obras Contratadas |
CC-4 |
01 |
|
Chefe da Divisão de Topografia |
CC-4 |
01 |
|
Diretor do Departamento de Medições e Gerenciamento de Contratos |
CC-3 |
01 |
|
Assessor para Medições e Gerenciamento de Contratos |
CC-4 |
01 |
|
Chefe da Divisão de Apoio Administrativo |
CC-4 |
01 |
|
Secretário Adjunto Administrativo (Redação dada pela Lei nº 4307/2014) |
CC-2 |
01 |
|
Assessor Técnico I (Redação dada pela Lei nº 4307/2014) |
CC-3 |
04 |
|
Cargos Comissionados Criados |
Padrão Salarial |
Quantitativo |
|
|
CC-1 |
01 |
|
|
|
|
|
Chefe de Gabinete |
CC-5 |
01 |
|
Assessor Técnico |
CC-3 |
01 |
|
|
|
|
|
|
|
|
|
|
|
|
|
|
|
|
|
|
|
|
|
|
|
|
|
Chefe da Divisão de Acompanhamento de Projetos |
CC-4 |
01 |
|
|
|
|
|
|
|
|
|
Supervisor de Planejamento e Acompanhamento Orçamentário |
CC-4 |
01 |
|
|
|
|
|
|
|
|
|
|
|
|
|
Chefe da Divisão de Planejamento Organizacional |
CC-4 |
01 |
|
|
|
|
|
Chefe da Divisão de Apoio Administrativo |
CC-4 |
01 |
|
CC-02 |
01 |
|
|
Diretor de Departamento de Geoprocessamento |
CC-03 |
01 |
|
Chefe de Divisão de Cartografia e Georreferenciamento |
CC-04 |
01 |
|
Chefe de Divisão de Alimentação e Manutenção de Banco de Dados Georreferenciados |
CC-04 |
01 |
|
Diretor de Departamento de Sistemas de Informação |
CC-03 |
01 |
|
Chefe de Divisão de Tecnologia WEB |
CC-04 |
01 |
|
Chefe de Divisão de Planejamento Organizacional |
CC-04 |
01 |
|
|
|
|
|
Chefe de Divisão de Segurança da Informação |
CC-04 |
01 |
|
Diretor de Departamento de infraestrutura de informática |
CC-03 |
01 |
|
Chefe de Divisão de Suporte Técnico |
CC-04 |
01 |
|
Chefe de Divisão de Rede de Dados |
CC-04 |
01 |
|
Diretor do Departamento de
Desenvolvimento de Projetos de Ciência e Tecnologia (Cargo incluído transferido da Secretaria municipal
Desenvolvimento econômico, empreendedorismo e planejamento, pelo Decreto nº
2.489/2022) |
CC-3 |
01 |
|
Secretário Executivo do
Fundo de Apoio à Ciência e Tecnologia – FACITEC (Cargo incluído transferido da Secretaria municipal
Desenvolvimento econômico, empreendedorismo e planejamento, pelo Decreto nº
2.489/2022) |
CC-3 |
01 |
|
Secretaria Municipal de Assistência Social (Redação dada pela Lei nº 4277/2014) Cargos Comissionados Criados |
Padrão Salarial |
Quantitativo |
|
Secretário Municipal de Promoção Social |
CC-1 |
01 |
|
Secretário-Adjunto de Promoção Social |
CC-2 |
01 |
|
Chefe de Gabinete |
CC-5 |
01 |
|
Assessor Técnico |
CC-3 |
01 |
|
Coordenador do Fundo Municipal da Infância e da Adolescência |
CC-3 |
01 |
|
Coordenador do Fundo Municipal de Assistência |
CC-3 |
01 |
|
|
|
|
|
|
|
|
|
|
|
|
|
Diretor do Departamento de Assistência à Criança e ao Adolescente |
CC-3 |
01 |
|
Chefe da Divisão de Desenvolvimento Familiar |
CC-4 |
01 |
|
Chefe da Divisão de Assistência |
CC-4 |
01 |
|
Administrador da Casa de Passagem |
CC-5 |
05 |
|
Supervisor de Projetos |
CC-5 |
10 |
|
Diretor do Departamento de Assistência Social |
CC-3 |
01 |
|
Chefe da Divisão de Atendimento Social |
CC-4 |
01 |
|
Chefe da Divisão de Desenvolvimento Comunitário |
CC-4 |
01 |
|
Chefe da Divisão de Atendimento ao Idoso |
CC-4 |
01 |
|
Diretor do Departamento de Habitação |
CC-3 |
01 |
|
Chefe da Divisão de Projetos Habitacionais |
CC-4 |
01 |
|
Chefe da Divisão de Legalização de Áreas Subnormais |
CC-4 |
01 |
|
Chefe da Divisão de Apoio Administrativo |
CC-4 |
01 |
|
Diretor do Departamento de Apoio a Programas Sociais |
CC-3 |
01 |
|
Chefe da Divisão de Controle dos Programas Sociais |
CC-4 |
01 |
|
|
|
|
|
Cargos Comissionados Criados |
Padrão Salarial |
Quantitativo |
|
|
|
|
|
|
|
|
|
|
|
|
|
|
|
|
|
|
|
|
|
|
|
|
|
|
|
|
|
|
|
|
|
|
|
|
|
|
|
|
|
|
|
|
|
|
|
|
|
|
|
|
|
|
|
|
|
|
|
|
|
|
|
|
|
|
|
|
|
|
|
|
|
|
|
|
|
|
|
|
|
|
|
|
|
|
|
|
|
|
|
|
|
|
|
|
|
|
|
|
|
|
|
|
|
|
|
|
|
|
|
|
|
|
|
|
|
|
|
|
|
|
|
|
|
|
|
|
|
|
|
|
|
|
|
|
|
|
|
|
|
|
|
|
|
|
|
|
|
|
|
|
|
|
|
|
|
|
|
|
|
|
|
|
|
|
|
|
|
|
|
|
|
|
|
|
|
|
|
|
|
|
|
|
|
|
|
|
|
|
|
|
|
|
|
|
|
|
|
|
|
|
|
|
|
|
|
|
|
|
|
|
|
|
|
|
|
|
|
|
|
|
|
|
|
|
|
|
|
|
|
|
|
|
|
|
|
|
|
|
|
|
|
|
|
|
|
|
|
|
|
|
|
|
|
|
|
|
|
|
|
|
|
|
|
|
|
|
|
|
|
|
|
|
|
|
|
|
|
|
|
|
|
|
|
|
|
|
|
|
|
|
|
|
|
|
|
|
|
|
|
|
|
|
|
|
|
|
|
|
|
|
|
|
|
|
|
|
|
|
|
|
|
|
|
|
|
|
|
|
|
|
|
|
|
|
|
|
|
|
|
|
|
|
|
|
|
|
|
|
|
|
|
|
|
|
|
|
|
|
|
|
|
|
|
|
|
|
|
|
|
|
|
|
|
|
|
|
|
|
|
|
|
|
|
|
|
|
|
|
|
|
|
|
|
|
|
|
|
|
|
|
|
|
|
|
|
|
|
|
|
|
|
|
|
|
|
|
|
|
|
|
|
|
|
|
|
|
|
|
|
|
|
|
|
|
|
|
|
|
|
|
|
|
|
|
|
|
|
|
|
|
|
|
|
|
|
|
|
|
|
|
|
|
|
|
|
|
|
|
|
|
|
|
|
|
|
|
|
|
|
|
|
|
|
|
|
|
|
|
|
|
|
|
|
|
|
|
|
|
|
|
|
|
|
|
|
|
|
|
|
|
|
|
|
|
|
|
|
|
|
|
|
|
|
|
|
|
|
|
|
|
|
|
|
|
|
|
|
|
|
|
|
|
|
|
|
|
|
|
|
|
|
|
|
|
|
|
|
|
|
|
|
|
|
|
|
|
|
|
|
|
|
|
|
|
|
|
|
|
|
|
|
|
|
|
|
|
|
|
|
|
|
|
|
|
|
|
|
|
|
|
|
|
|
|
|
|
|
|
|
|
|
|
|
|
|
|
|
|
|
|
|
|
|
|
|
|
|
|
|
|
|
|
|
|
|
|
|
|
|
|
|
|
|
|
|
|
|
|
|
|
|
|
|
|
|
|
|
|
|
|
|
|
|
|
|
|
|
|
|
|
|
|
|
|
|
|
|
|
|
|
|
|
|
|
|
|
|
|
|
|
|
|
|
|
|
|
|
|
|
|
|
|
|
|
|
|
|
|
|
|
|
|
|
|
|
|
|
|
|
|
|
|
|
|
|
|
|
|
|
|
|
|
|
|
|
|
|
|
|
|
|
|
|
|
|
|
|
|
|
|
|
|
|
|
|
|
|
|
|
|
|
|
|
|
|
|
|
|
|
|
|
|
|
|
|
|
|
|
|
|
|
|
|
|
|
|
|
|
|
|
|
|
|
|
|
|
|
|
|
|
|
|
|
|
|
|
|
|
|
|
|
|
|
|
|
|
|
|
|
|
|
|
|
|
|
|
|
|
|
|
|
|
|
|
|
|
|
|
|
|
|
|
|
|
|
|
|
|
|
|
|
Secretário Municipal de Saúde (Redação dada pelo Decreto 1603/2017) |
CC-1 |
01 |
|
Chefe de Gabinete(Redação dada pelo Decreto 1603/2017) |
CC-5 |
01 |
|
Secretário Executivo do Conselho Municipal de Saúde(Redação dada pelo Decreto 1603/2017) |
CC-3 |
01 |
|
Assessor Técnico(Redação dada pelo Decreto 1603/2017) |
CC-3 |
03 |
|
Assessor de Planejamento Estratégico em Saúde(Redação dada pelo Decreto 1603/2017) |
CC-3 |
01 |
|
Coordenador de Comunicação(Redação dada pelo Decreto 1603/2017) |
CC-4 |
01 |
|
Gerente de Auditoria do SUS(Redação dada pelo Decreto 1603/2017) |
CC-3 |
01 |
|
Superintendente do Fundo Municipal de Saúde(Redação dada pelo Decreto 1603/2017) |
CCS-01 |
01 |
|
Supervisor de Receitas e Despesas(Redação dada pelo Decreto 1603/2017) |
CC-5 |
01 |
|
Supervisor de Orçamento e Finanças(Redação dada pelo Decreto 1603/2017) |
CC-5 |
01 |
|
Subsecretário de Gestão em Saúde(Redação dada pelo Decreto 1603/2017) |
CC-2 |
01 |
|
Superintendente de Atenção Primária à Saúde(Redação dada pelo Decreto 1603/2017) |
CCS-01 |
01 |
|
Gerente de Atenção Primária à Saúde(Redação dada pelo Decreto 1603/2017) |
CC-3 |
01 |
|
Gerente de Unidade de Atenção Primária à Saúde(Redação dada pelo Decreto 1603/2017) |
CC-4 |
34 |
|
Gerente de Unidade Regional de Saúde(Redação dada pelo Decreto 1603/2017) |
CC-3 |
06 |
|
Coordenador do Serviço de Odontologia(Redação dada pelo Decreto 1603/2017) |
CC-4 |
01 |
|
Supervisor dos Serviços de Promoção de Saúde(Redação dada pelo Decreto 1603/2017) |
CC-5 |
01 |
|
Superintendente de Atenção Especializada à Saúde(Redação dada pelo Decreto 1603/2017) |
CCS-01 |
01 |
|
Gerente de Atenção Secundária(Redação dada pelo Decreto 1603/2017) |
CC-3 |
01 |
|
Gerente do Centro de Atenção Psicossocial – Álcool e Drogas(Redação dada pelo Decreto 1603/2017) |
CC-4 |
01 |
|
Gerente do Centro de Atenção Psicossocial – Transtorno(Redação dada pelo Decreto 1603/2017) |
CC-4 |
01 |
|
Gerente do Centro de Testagem e Aconselhamento(Redação dada pelo Decreto 1603/2017) |
CC-4 |
01 |
|
Gerente do Ambulatório Municipal de Especialidades(Redação dada pelo Decreto 1603/2017) |
CC-3 |
01 |
|
Gerente do Laboratório Central(Redação dada pelo Decreto 1603/2017) |
CC-4 |
01 |
|
Gerente de Urgência e Emergência(Redação dada pelo Decreto 1603/2017) |
CC-3 |
01 |
|
Gerente Geral da Unidade de Pronto Atendimento - UPA de Carapina(Redação dada pelo Decreto 1603/2017) |
CC-3 |
01 |
|
Coordenador Técnico da UPA de Carapina; (Redação dada pelo Decreto 1603/2017) |
CC-4 |
01 |
|
Coordenador de Enfermagem da UPA de Carapina(Redação dada pelo Decreto 1603/2017) |
CC-4 |
01 |
|
Supervisor de Enfermagem da UPA de Carapina(Redação dada pelo Decreto 1603/2017) |
CC-5 |
01 |
|
Coordenador Administrativo da UPA de Carapina; (Redação dada pelo Decreto 1603/2017) |
CC-4 |
01 |
|
Supervisor Administrativo da UPA de Carapina(Redação dada pelo Decreto 1603/2017) |
CC-5 |
01 |
|
Gerente Geral da Unidade de Pronto Atendimento - UPA da Serra Sede(Redação dada pelo Decreto 1603/2017) |
CC-3 |
01 |
|
Coordenador Técnico da UPA da Serra Sede(Redação dada pelo Decreto 1603/2017) |
CC-4 |
01 |
|
Coordenador de Enfermagem da UPA Serra Sede(Redação dada pelo Decreto 1603/2017) |
CC-4 |
01 |
|
Supervisor de Enfermagem da UPA da Serra Sede(Redação dada pelo Decreto 1603/2017) |
CC-5 |
01 |
|
Coordenador Administrativo da UPA Serra Sede(Redação dada pelo Decreto 1603/2017) |
CC-4 |
01 |
|
Supervisor Administrativo da UPA da Serra Sede(Redação dada pelo Decreto 1603/2017) |
CC-5 |
01 |
|
Gerente Geral da Maternidade de Carapina(Redação dada pelo Decreto 1603/2017) |
CC-3 |
01 |
|
Coordenador Técnico da Maternidade de Carapina(Redação dada pelo Decreto 1603/2017) |
CC-4 |
01 |
|
Coordenador de Enfermagem da Maternidade de Carapina(Redação dada pelo Decreto 1603/2017) |
CC-4 |
01 |
|
Coordenador Administrativo da Maternidade de Carapina(Redação dada pelo Decreto 1603/2017) |
CC-4 |
01 |
|
Supervisor Administrativo da Maternidade de Carapina(Redação dada pelo Decreto 1603/2017) |
CC-5 |
01 |
|
Gerente de Controle e Avaliação(Redação dada pelo Decreto 1603/2017) |
CC-3 |
01 |
|
Supervisor de Normalização e Contratualização(Redação dada pelo Decreto 1603/2017) |
CC-5 |
01 |
|
Supervisor de Sistemas e Informações Gerenciais(Redação dada pelo Decreto 1603/2017) |
CC-5 |
01 |
|
Supervisor de Planejamento, Controle e Avaliação(Redação dada pelo Decreto 1603/2017) |
CC-5 |
01 |
|
Gerente de Regulação(Redação dada pelo Decreto 1603/2017) |
CC-3 |
01 |
|
Supervisor de Regulação de Consultas e Exames(Redação dada pelo Decreto 1603/2017) |
CC-5 |
01 |
|
Supervisor Administrativo em Regulação(Redação dada pelo Decreto 1603/2017) |
CC-5 |
01 |
|
Superintendente de Vigilância em Saúde(Redação dada pelo Decreto 1603/2017) |
CCS-01 |
01 |
|
Gerente de Vigilância Epidemiológica(Redação dada pelo Decreto 1603/2017) |
CC-3 |
01 |
|
Supervisor de Agravos Crônicos(Redação dada pelo Decreto 1603/2017) |
CC-5 |
01 |
|
Supervisor de Agravos Não Crônicos(Redação dada pelo Decreto 1603/2017) |
CC-5 |
01 |
|
Supervisor de Vigilância em Saúde do Trabalhador(Redação dada pelo Decreto 1603/2017) |
CC-5 |
01 |
|
Gerente de Vigilância Ambiental em Saúde(Redação dada pelo Decreto 1603/2017) |
CC-3 |
01 |
|
Chefe da Divisão de Educação em Saúde(Redação dada pelo Decreto 1603/2017) |
CC-4 |
01 |
|
Chefe da Divisão de Vigilância dos Fatores Ambientais Biológicos(Redação dada pelo Decreto 1603/2017) |
CC-4 |
01 |
|
Chefe da Divisão de Vigilância dos Fatores Ambientais Não Biológicos(Redação dada pelo Decreto 1603/2017) |
CC-4 |
01 |
|
Gerente de Vigilância Sanitária(Redação dada pelo Decreto 1603/2017) |
CC-3 |
01 |
|
Supervisor do Setor de Alimentos(Redação dada pelo Decreto 1603/2017) |
CC-5 |
01 |
|
Supervisor do Setor de Medicamentos e Produtos de interesse à Saúde(Redação dada pelo Decreto 1603/2017) |
CC-5 |
01 |
|
Supervisor do Setor de Engenharia e Arquitetura(Redação dada pelo Decreto 1603/2017) |
CC-5 |
01 |
|
Supervisor dos Serviços de Saúde e de Interesse à Saúde(Redação dada pelo Decreto 1603/2017) |
CC-5 |
01 |
|
Supervisor Técnico e Administrativo em Vigilância Sanitária(Redação dada pelo Decreto 1603/2017) |
CC-5 |
01 |
|
Subsecretário de Gestão Administrativa, do Trabalho e da Educação em Saúde(Redação dada pelo Decreto 1603/2017) |
CC-2 |
01 |
|
Superintendente de Gestão Administrativa(Redação dada pelo Decreto 1603/2017) |
CCS-01 |
01 |
|
Gerente de Administração, Serviços e Manutenção(Redação dada pelo Decreto 1603/2017) |
CC-3 |
01 |
|
Chefe de Divisão de Manutenção de Equipamentos(Redação dada pelo Decreto 1603/2017) |
CC-4 |
01 |
|
Chefe de Divisão de Manutenção Predial(Redação dada pelo Decreto 1603/2017) |
CC-4 |
01 |
|
Chefe de divisão de Apoio Administrativo e Protocolo(Redação dada pelo Decreto 1603/2017) |
CC-4 |
01 |
|
Supervisor de Protocolo(Redação dada pelo Decreto 1603/2017) |
CC-5 |
01 |
|
Chefe de Divisão de Serviços Gerais(Redação dada pelo Decreto 1603/2017) |
CC-4 |
01 |
|
Supervisor de Transportes(Redação dada pelo Decreto 1603/2017) |
CC-5 |
01 |
|
Gerente de Suprimentos(Redação dada pelo Decreto 1603/2017) |
CC-3 |
01 |
|
Chefe de Divisão de Compras(Redação dada pelo Decreto 1603/2017) |
CC-4 |
01 |
|
Chefe de Divisão de Contratos, Convênios e Registro de Preços(Redação dada pelo Decreto 1603/2017) |
CC-4 |
01 |
|
Gerente de Assistência Farmacêutica(Redação dada pelo Decreto 1603/2017) |
CC-3 |
01 |
|
Chefe de Divisão de Almoxarifado Central da Saúde(Redação dada pelo Decreto 1603/2017) |
CC-4 |
01 |
|
Supervisor do Almoxarifado de Farmácia(Redação dada pelo Decreto 1603/2017) |
CC-5 |
01 |
|
Supervisor do Almoxarifado de Material Médico Hospitalar(Redação dada pelo Decreto 1603/2017) |
CC-5 |
01 |
|
Supervisor do Almoxarifado de Material Odontológico(Redação dada pelo Decreto 1603/2017) |
CC-5 |
01 |
|
Gerente de Licitação(Redação dada pelo Decreto 1603/2017) |
CC-3 |
01 |
|
Gerente de Tecnologia da Informação(Redação dada pelo Decreto 1603/2017) |
CC-3 |
01 |
|
Coordenador de Tecnologia da Informação(Redação dada pelo Decreto 1603/2017) |
CC-4 |
01 |
|
Superintendente de Gestão do Trabalho e da Educação em Saúde(Redação dada pelo Decreto 1603/2017) |
CCS-01 |
01 |
|
Gerente de Gestão do Trabalho(Redação dada pelo Decreto 1603/2017) |
CC-3 |
01 |
|
Supervisor de Controle de Frequência e Movimentação de Pessoal(Redação dada pelo Decreto nº 1603/2017) |
CC-5 |
01 |
|
Gerente de Gestão da Educação em Saúde(Redação dada pelo Decreto nº 1603/2017) |
CC-3 |
01 |
|
Gerente do Fundo Municipal de Educação (Cargo criado pelo Decreto nº 2.498/2022) |
CC-3 |
01 |
|
Secretaria Municipal de Serviços Cargos Comissionados Criados |
Padrão Salarial |
Quantitativo |
|
Secretário Municipal de Serviços |
CC-1 |
01 |
|
Secretário-Adjunto de Serviços |
CC-2 |
01 |
|
Secretário Adjunto Administrativo (Redação dada pela Lei nº 4307/2014) |
CC-2 |
01 |
|
Chefe de Gabinete |
CC-5 |
01 |
|
Assessor Técnico |
CC-3 |
01 |
|
Diretor do Departamento de Limpeza Pública |
CC-3 |
01 |
|
Chefe da Divisão de Planejamento da Limpeza Pública |
CC-4 |
01 |
|
Chefe da Divisão de Fiscalização da Limpeza Pública |
CC-4 |
01 |
|
Supervisor de Limpeza Pública |
CC-5 |
04 |
|
Chefe da Divisão de Educação Sanitária |
CC-4 |
01 |
|
Chefe da Divisão de Gerenciamento de Contratos |
CC-4 |
01 |
|
Diretor do Departamento de Serviços |
CC-3 |
01 |
|
Chefe da Divisão de Administração de Necrópoles |
CC-4 |
01 |
|
Chefe da Divisão de Feiras e Mercados |
CC-4 |
01 |
|
Chefe da Divisão de Administração de Praças e Áreas Públicas |
CC-4 |
01 |
|
Diretor do Departamento de Iluminação Pública |
CC-3 |
01 |
|
Assessor para Assuntos de Resíduos Sólidos (Cargo criado pelo Decreto nº3127/2018) |
CC-4 |
01 |
|
Secretaria Municipal de Habitação Cargos Comissionados Criados |
Padrão Salarial |
Quantitativo |
|
Secretário Municipal de Habitação |
CC-1 |
01 |
|
Secretário Adjunto |
CC-2 |
01 |
|
Chefe de Gabinete |
CC-5 |
01 |
|
Assessor Técnico |
CC-3 |
01 |
|
Diretor do Departamento de Habitação de Interesse Social |
CC-3 |
01 |
|
Chefe da Divisão de Produção da Habitação Popular |
CC-4 |
01 |
|
Chefe da Divisão de Trabalho Social e Comunitário |
CC-4 |
01 |
|
Diretor do Departamento de Desenvolvimento e Elaboração de Projetos |
CC-3 |
01 |
|
Chefe da Divisão de Acompanhamento e Monitoramento |
CC-4 |
01 |
|
Diretor do Departamento de Regularização Fundiária |
CC-3 |
01 |
|
Chefe da Divisão de Regularização e Legalização Fundiária |
CC-4 |
01 |
|
Chefe da Divisão de Apoio Administrativo |
CC-4 |
01 |
|
Secretaria Municipal de Defesa Social Cargos Comissionados Criados |
Padrão Salarial |
Quantitativo |
|
|
|
|
|
|
|
|
|
|
|
|
|
|
|
|
|
|
|
|
|
|
|
|
|
|
|
|
|
|
|
|
|
(Cargo transferido da SEDIR para a SEDES pela Lei nº 2797/2005) |
|
|
|
(Cargo transferido da SEDIR para a SEDES pela Lei nº 2797/2005) |
|
|
|
(Cargo transferido da SEDIR para a SEDES pela Lei nº 2797/2005) |
|
|
|
(Cargo transferido da SEDEC para a SEDES pela Lei nº 2797/2005) |
|
|
|
(Cargo transferido da SEDEC para a SEDES pela Lei nº 2797/2005) |
|
|
|
(Cargo transferido da SEDEC para a SEDES pela Lei nº 2797/2005) |
|
|
|
(Cargo transferido da SEDEC para a SEDES pela Lei nº 2797/2005) |
|
|
|
(Cargo transferido da SEDEC para a SEDES pela Lei nº 2797/2005) |
|
|
|
(Cargo transferido da SEDEC para a SEDES pela Lei nº 2797/2005) |
|
|
|
(Cargo transferido da SEDEC para a SEDES pela Lei nº 2797/2005) |
|
|
|
|
|
|
|
|
|
|
|
|
|
|
|
|
|
|
|
|
|
|
|
|
|
|
|
|
|
|
|
|
|
|
|
|
|
|
|
|
|
|
|
|
|
|
|
|
|
|
|
|
|
|
|
|
|
|
|
|
|
|
|
|
|
|
|
|
|
|
|
|
|
|
|
|
|
|
|
|
|
|
|
|
|
|
|
|
|
|
|
|
|
|
|
|
|
|
|
|
|
|
|
|
|
|
|
Secretário Municipal de Defesa Social |
CC-1 |
01 |
|
Assessor Técnico |
CC-3 |
02 |
|
Secretário Adjunto |
CC-2 |
01 |
|
Chefe de Gabinete |
CC-5 |
01 |
|
Chefe do Centro de Controle Operacional de Videomonitoramento. |
CC-4 |
01 |
|
Diretor do Departamento de Segurança Patrimonial e Comunitária |
CC-3 |
01 |
|
Supervisor de Alarmes e Vigilância Eletrônica |
CC-5 |
02 |
|
Diretor do Departamento de Operações de Trânsito |
CC-3 |
01 |
|
Chefe da Divisão de Controle de Infrações e Arrecadação de Multas |
CC-4 |
01 |
|
Supervisor de Registro de Autos de Infração |
CC-5 |
01 |
|
Chefe da Divisão de Operação e Fiscalização de Trânsito |
CC-4 |
01 |
|
Supervisor de Apoio às Operações de Trânsito |
CC-5 |
01 |
|
Supervisor de Apoio à Fiscalização de Trânsito |
CC-5 |
01 |
|
Chefe do Núcleo de Educação para o Trânsito |
CC-4 |
01 |
|
Diretor do Departamento de Políticas de Segurança Pública |
CC-3 |
01 |
|
Chefe de Divisão de Projetos em Segurança Pública e Captação de Recursos |
CC-4 |
01 |
|
Chefe de Divisão de Gerenciamento e Monitoramento de Ações e Projetos |
CC-4 |
01 |
|
Chefe do Observatório da Segurança e Informações Estratégicas |
CC-4 |
01 |
|
Diretor de Departamento de Defesa Civil |
CC-3 |
01 |
|
Assessor para Ações de Defesa Civil |
CC-4 |
02 |
|
Chefe da Divisão de Apoio Administrativo |
CC-4 |
01 |
|
Secretário Adjunto da GCMS (Comandante da Guarda) |
CC-2 |
01 |
|
Corregedor |
CC-3 |
01 |
|
Inspetor da GCMS |
CC-4 |
01 |
|
Chefe de Divisão |
CC-4 |
01 |
|
Supervisores |
CC-5 |
06 |
|
Secretaria Especial da Agricultura, Agroturismo, Aquicultura e Pesca Cargos Comissionados Criados |
Padrão Salarial |
Quantitativo |
|
Diretor do Departamento de Desenvolvimento Agropecuário e Cooperativismo (Cargo transferido da SEDEC para a SEAP com denominação dada pela Lei nº 3479/2009) |
CC-3 |
01 |
|
Chefe da Divisão de Assistência Rural (Cargo transferido da SEDEC para a SEAP com denominação dada pela Lei nº 3479/2009) |
CC-4 |
01 |
|
Chefe da Divisão de Manutenção das Estradas Rurais (Cargo transferido da SEDEC para a SEAP com denominação dada pela Lei nº 3479/2009) |
CC-4 |
01 |
|
Chefe de Gabinete |
CC-5 |
01 |
|
Assistente de Operação de Máquinas |
CC-5 |
01 |
|
Secretário Especial de Agricultura, Agroturismo, Aquicultura |
CC-1 |
01 |
|
CC-2 |
01 |
|
|
Secretaria Municipal do Trabalho, Emprego e Renda Cargos Comissionados Criados |
Padrão Salarial |
Quantitativo |
|
Diretor do Departamento de Intermediação de Mão de Obra (Cargo transferido da SEDEC para a SEAP com denominação dada pela Lei nº 3479/2009) |
CC-3 |
01 |
|
Subsecretário do Trabalho, Emprego e Renda |
CC-2
|
01 |
|
Chefe de Gabinete |
CC-5 |
01 |
|
Assessor Técnic |
CC-3 |
01 |
|
Chefe da Divisão de Apoio Administrativo |
CC-4 |
01 |
|
Diretor de Formação Social e Profissional |
CC-3 |
01 |
|
Diretor do Departamento de Sistema de Informação, Controle e Gestão |
CC-3 |
01 |
|
Diretor do Departamento de Economia Solidária e Apoio ao Associativismo |
CC-3 |
01 |
|
CC-1 |
01 |
|
|
|
|
|
|
|
|
|
|
|
|
|
|
Secretaria Municipal de Políticas Públicas para as Mulheres – SEPPOM Cargos de Provimento em Comissão Criados |
Simbologia |
Quantidade |
|
Secretário Municipal de Políticas Públicas para mulheres |
CC - 1 |
01 |
|
Secretário Adjunto de Políticas Públicas para mulheres |
CC - 2 |
01 |
|
Assessor Técnico |
CC - 3 |
01 |
|
Chefe de Divisão de Apoio Administrativo |
CC - 4 |
01 |
|
Chefe de Gabinete |
CC - 5 |
01 |
|
|
|
|
|
Chefe de Divisão de promoção e prevenção dos direitos da Mulher |
CC - 4 |
01 |
|
Chefe de divisão de Inclusão Social e Autonomia para Mulheres |
CC - 4 |
01 |
|
Chefe de Divisão de Gerenciamento e Monitoramento das Ações e Informações |
CC - 4 |
01 |
|
Chefe de Divisão de Promoção da Igualdade de Gênero |
CC- 4 |
01 |
|
Diretor do Departamento de Enfrentamento a Violência |
CC - 3 |
01 |
|
Assessor para Assuntos de Planejamento e Execução de Políticas Públicas para Mulheres |
CC - 4 |
01 |
|
Coordenador do Programa de Atendimento ao Agressor de Violência Doméstica |
CC – 5 |
01 |
|
|
|
|
|
Coordenador do Pró –Vida |
CC – 5 |
01 |
|
Coordenador da Casa Abrigo Marcelle |
CC - 5 |
01 |

GABINETE DO
PREFEITO
COORDENADORIA DE GOVERNO
Redação dada pela Lei nº 2376/2001

AUDITORIA GERAL
CONTROLADORIA GERAL DO MUNICÍPIO – CGM
(Redação dada pela Lei 4865/2018)
(Redação dada pela Lei nº 3890/2012)

PROCURADORIA GERAL

SECRETARIA MUNICIPAL DE ADMINISTRAÇÃO E RECURSOS HUMANOS

SECRETARIA
MUNICIPAL DE CULTURA, ESPORTE, LAZER E TURISMO
SECRETARIA MUNICIPAL DE TURISMO, CULTURA, ESPORTE E LAZER
(Redação dada pela Lei nº 2368/2001)

SECRETARIA
MUNICIPAL DE DESENVOLVIMENTO ECONÔMICO E TRÂNSITO
SECRETARIA MUNICIPAL DE DESENVOLVIMENTO ECONÔMICO
(Redação dada pela Lei nº 4009/2013)

SECRETARIA MUNICIPAL DE
PLANEJAMENTO ESTRATÉGICO/ SECRETARIA MUNICIPAL DE INOVAÇÃO,
CIÊNCIA E TECNOLOGIA – SEICIT (Nomenclatura
alterada pelo Decreto nº 2.489/2022)

SECRETARIA MUNICIPAL DE DESENVOLVIMENTO URBANO

SECRETARIA MUNICIPAL DE DIREITOS HUMANOS E CIDADANIA

SECRETARIA
MUNICIPAL DE EDUCAÇÃO

(Redação dada pela Lei nº 5053/2019)
SECRETARIA MUNICIPAL DE EDUCAÇÃO

SECRETARIA
MUNICIPAL DE FINANÇAS
SECRETARIA MUNICIPAL DA FAZENDA – SEFA
(Redação dada pela Lei nº 4225/2014)

SECRETARIA MUNICIPAL DE MEIO AMBIENTE

SECRETARIA MUNICIPAL DE OBRAS

SECRETARIA
MUNICIPAL DE PROMOÇÃO SOCIAL
SECRETARIA
MUNICIPAL DE AÇÃO SOCIAL (Redação
dada pela Lei nº 4009/2013)
SECRETARIA MUNICIPAL DE ASSISTÊNCIA SOCIAL (Redação dada pela Lei nº 4277/2014)

SECRETARIA MUNICIPAL DE SAÚDE

SECRETARIA MUNICIPAL DE SERVIÇOS

SECRETARIA MUNICIPAL DE HABITAÇÃO
(Incluído pela Lei nº 2758/2005)

ORGANOGRAMA DA SECRETARIA MUNICIPAL DE DEFESA SOCIAL
(Incluído pela Lei nº 2797/2005)

SECRETARIA MUNICIPAL DE POLÍTICAS PÚBLICAS PARA AS MULHERES – SEPPOM.
Incluído pela Lei nº 3855/2012

SECRETARIA MUNICIPAL DE COMUNICAÇÃO
(Incluído pela Lei nº 4009/2013)

SECRETARIA
ESPECIAL DE AGRICULTURA, AGROTURISMO, AGRICULTURA E PESCA SEAP
Incluído pela Lei nº 3479/2009
SECRETARIA ESPECIAL DE AGRICULTURA, AGROTURISMO, AQUICULTURA E PESCA

Secretaria Municipal do Trabalho Emprego e Renda – SETER

ANEXO II
VENCIMENTOS DOS CARGOS DE PROVIMENTO EM COMISSÃO DO MUNICÍPIO DE SERRA
(Dispositivo incluído pela Lei nº 4009/2013)
|
PADRÃO SALARIAL |
VENCIMENTO |
|
CC-2 |
R$ 4.920,00 |
|
CC-3 |
R$ 3.600,00 |
|
CC-4 |
R$ 2.320,00 |
|
CC-5 |
RS 1.300,00 |
|
CCS-01 |
RS 4.000,00 |
(Redação dada pelo Decreto nº 1603/2017)
