O PREFEITO MUNICIPAL DA SERRA, ESTADO DO ESPÍRITO SANTO, no uso de suas atribuições legais: faço saber que a Câmara Municipal decretou e eu sanciono a seguinte lei:
Art. 1º Ficam criadas e incluídas na Estrutura Organizacional do Poder Executivo do Município da Serra as seguintes Secretarias:
I - Secretaria
Especial de Agricultura, Agro turismo, Agricultura e Pesca – SEAP;
II - A
Secretaria Municipal do Trabalho Emprego e Renda – SETER.
Art. 2º A Secretaria Especial de Agricultura, Agro turismo, Agricultura e Pesca - SEAP, vinculada diretamente ao Gabinete do Prefeito, tem como âmbito de ação a realização das seguintes competências:
I - realização do planejamento para o desenvolvimento rural que seja necessário à realidade natural, geográfica, econômica e social do Município;
II - elaboração de planos, programas, projetos e demais iniciativas em desenvolvimento rural que sejam necessários à solução de problemas gerais e específicos relativos à utilização econômica da área rural do município com preservação ou recuperação do meio ambiente local;
III - promoção das articulações, estímulo e orientações que sejam necessárias ao desenvolvimento do agronegócio, da agricultura familiar, do agro turismo, do cooperativismo, da associação de produtores, de arranjos produtivos locais, dentre outras formas para a melhoria da produtividade e identificação de mercados para incremento da comercialização dos produtos;
IV - estímulo ao beneficiamento e agro industrialização da produção cooperada com o objetivo de agregar valor aos produtos, atendendo padrões de qualidade exigidos pelo mercado e órgãos de controle e fitossanitário;
V - execução de atividades correlatas.
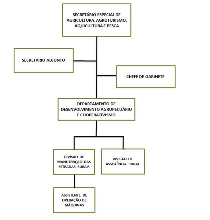
§ 1º Cabe à Coordenação de Governo - CG oferecer o suporte técnico e administrativo para o funcionamento da Secretaria Especial de Agricultura, Agro turismo, Aquicultura e Pesca - SEAP, que é formada pela seguinte estrutura:
Gabinete do Secretário;
Departamento de Desenvolvimento Agropecuário e Cooperativismo;
Divisão de Assistência Rural;
Divisão de Manutenção das Estradas Rurais.
Secretaria Adjunta (Dispositivo incluído pela Lei nº 4009/2013)
§ 2º Ficam transferidos para a Secretaria Especial de Agricultura, Agro turismo, Aquicultura e Pesca - SEAP os seguintes cargos de provimento em comissão, pertencentes à estrutura organizacional da Secretaria Municipal de Desenvolvimento Econômico - SEDEC:
I - 01 (um)
Cargo de Diretor do Departamento de Desenvolvimento Agrícola - CC-03, que passa
a denominar-se Diretor do Departamento de Desenvolvimento Agropecuário e
Cooperativismo - CC-03;
II - 01 (um)
Cargo de Chefe da Divisão de Assistência Agrícola - CC-04, que passa a
denominar-se Chefe da Divisão de Assistência Rural - CC-04;
III - 01 (um)
Cargo de Chefe da Divisão de Organização Cooperativista - CC-04, que fica
transformado em 01 (um) cargo de Chefe da Divisão de Manutenção das Estradas
Rurais - CC-04.
§ 3º Ficam criados e incluídos na estrutura organizacional da Secretaria Especial de Agricultura, Agro turismo, Agricultura e Pesca - SEAP os cargos de provimento em comissão:
I - 01 (um)
Cargo de Chefe de Gabinete - CC-05;
II - 01 (um)
Cargo de Assistente de Operação de Máquinas - CC-05.
Art. 3º A Secretaria Municipal do Trabalho Emprego e Renda - SETER têm como âmbito de ação a realização das seguintes competências:
I - planejamento, coordenação e execução das ações relacionadas à política municipal de geração de trabalho, emprego e renda, articulada com a política estadual e nacional;
II - fortalecimento da execução das políticas públicas do trabalho, emprego e renda, valorizando os espaços de debate público e a articulação de redes que implementem ações de qualificação social e profissional, certificação profissional, inserção no mercado de trabalho e outras atividades correlatas;
III - promoção da qualificação social e profissional dos trabalhadores desempregados e/ou de baixa renda e/ou baixa qualificação, bem como dos jovens que buscam seu primeiro emprego, visando à inserção no mercado;
IV - estímulo à formação de associações, cooperativas e/ou empresas associativas de produção de bens e consumo;
V - planejamento, coordenação e execução de ações destinadas ao desenvolvimento da economia popular solidária e sustentabilidade dos empreendimentos solidários que existem ou venham a se formar no município;
VI - fortalecimento da gestão tripartite (empregador, trabalhador e poder público) do Sistema Público de Trabalho, Emprego e Renda no Município;
VII - fortalecimento da participação dos atores sociais revendo a representatividade dos entes governamentais e demais entes representativos da sociedade;
VIII - estabelecimento de canais de representação para entidades da sociedade civil, ONG’s, de Economia Solidária e de populações que atuam em programas de Geração de Emprego, Trabalho e Renda nas Comissões Estaduais e Municipais de Emprego;
IX - participação em ações que fortaleçam o desenvolvimento regional, local e arranjos produtivos locais, com a presença de todos os atores sociais;
X - inclusão do público mais vulnerável no atendimento de todo sistema, focando jovens de baixa renda e escolaridade, portadores de necessidades especiais, mulheres, mães, indígenas, afrodescendentes e desempregados de longa duração;
XI - realização de estudos e pesquisas aplicadas sobre a informalidade, estímulo de incubadores de Economia Solidária, maximização de ações de geração de emprego e renda e outras modalidades de inserção;
XII - estabelecimento de interlocução com programas permanentes do Sistema Público de Trabalho, Emprego e Renda, instâncias do Sistema de Educação e com cursos regulares, técnicos e superiores, inclusive para conhecer melhor as necessidades do mercado de trabalho;
XIII - promoção de articulação com instancias de políticas públicas, econômicas, sociais e setoriais de geração de renda e interlocução com programas permanentes do sistema para desenvolvimento de políticas integradas;
XIV - proposição de instituição e estruturação do Conselho Municipal do Trabalho, Emprego e Renda, e articulação com entidades de classe;
XIV - execução de atividades correlatas.
§ 1º A estrutura organizacional da Secretaria Municipal do Trabalho, Emprego e Renda - SETER é formada pelos seguintes órgãos:
Gabinete do Secretário;
Assessoria Técnica;
Divisão de Apoio Administrativo;
Sub-secretaria do Trabalho, Emprego e Renda;
Departamento de Intermediação de Mão de Obra;
Departamento de Formação Social e Profissional;
Departamento de Informação, Controle e Gestão;
Departamento de Economia Solidária e Apoio ao Associativismo.
§ 2º Fica transferido para a Secretaria Municipal do Trabalho, Emprego e Renda - SETER o cargo de provimento em comissão de Diretor do Departamento Incentivo ao Trabalho - CC-03, pertencente à estrutura organizacional da Secretaria Municipal de Promoção Social, que passa a denominar-se Diretor do Departamento de Intermediação de Mão de Obra – CC-03.
§ 3º Ficam criados e incluídos na estrutura organizacional da Secretaria Municipal do Trabalho, Emprego e Renda - SETER os cargos de provimento em comissão:
I - 01 (um)
Cargo de Subsecretário do Trabalho, Emprego e Renda - CC-02;
II - 01 (um)
Cargo de Chefe de Gabinete – CC-05;
III – 01 (um)
Cargo de Assessor Técnico – CC-03;
IV - 01 (um) Cargo
de Chefe da Divisão de Apoio Administrativo - CC-04;
V - 01 (um)
Cargo de Diretor de Formação Social e Profissional - CC-03;
VI – 01 (um)
Cargo de Diretor do Departamento de Sistema de Informação, Controle e Gestão –
CC-03;
VI – 01 (um)
Cargo de Diretor do Departamento de Economia Solidária e Apoio ao
Associativismo – CC-03.
§ 4º Ficam extintos 01 (um) cargo de Chefe da Divisão de Emprego - CC-04 e 01 (um) cargo de Chefe da Divisão Capacitação Profissional - CC-04, da estrutura organizacional da Secretaria Municipal de Promoção Social.
Art. 4º Fica criado o cargo de Secretário-Chefe do Gabinete do Prefeito que terá como função dirigir, coordenar e superintender a prestação dos serviços de assessoria ao Chefe do Executivo Municipal em seus despachos e tomada de decisão; a execução do cerimonial do Poder Executivo Municipal; execução das atividades de apoio que sejam necessárias ao funcionamento do Gabinete do Prefeito; a recepção, estudo e triagem do expediente encaminhado ao Prefeito Municipal; a elaboração de ofícios e demais instrumentos formais para análise, aprovação e assinatura do Chefe do Executivo Municipal; o acompanhamento do trâmite de projetos de lei na Câmara Municipal; a publicação dos atos oficiais do Poder Executivo Municipal; a coordenação das medidas relativas ao cumprimento dos prazos de pronunciamentos, pareceres e informações às solicitações da Câmara Municipal; o registro, a guarda e proteção documental das leis e decretos municipais; articulação com a Câmara Municipal e com as entidades sociais e outras atividades correlatas ou que sejam determinadas pelo Prefeito Municipal.
Art. 5º Ficam criados os cargos de Secretário Especial de Agricultura, Agroturismo, Aquicultura e de Secretário Municipal de Trabalho, Emprego e Renda, todos, respectivamente, com o subsídio correspondente a referência CC-01.
Art. 6º O Prefeito Municipal poderá instalar, mediante decreto, até 3 (três) Secretarias Municipais de natureza Extraordinária, para a condução de assuntos ou programas de importância para o município ou de duração transitória.
§ 1º O ato de instalação de Secretaria Extraordinária deverá
indicar a duração estimada da Pasta, as atividades a serem por ela realizadas
e os meios administrativos existentes que deverá usar.
§ 2º A Secretaria Extraordinária será dirigida por Secretário Extraordinário, a ser nomeado por ato do Prefeito Municipal.
§ 3º O Chefe do Poder Executivo Municipal poderá transferir, por Decreto, unidades administrativas, com os respectivos cargos de provimento em comissão, de outras Secretarias para comporem a estrutura organizacional da Secretaria Extraordinária, inclusive com alteração de suas atribuições e competências.
§ 4º O Secretário Extraordinário terá os mesmos direitos, subsídios, prerrogativas, encargos e obrigações atribuídos aos demais Secretários Municipais.
Art. 7º Fica criado e incluído, na estrutura organizacional da Secretaria Municipal de Administração e Recursos Humanos - SEAD, o cargo de Gerente de Unidade Regional Administrativa – CC-03.
Art. 8º Ficam extintos 03 (três) cargos de provimento em comissão de Assessor Especial - CC-01, lotados no Gabinete do Prefeito Municipal.
Art. 9º O servidor público efetivo, nomeado para cargo de provimento em comissão, poderá optar pelo:
I - vencimento atribuído ao cargo de provimento em comissão, com as vantagens permanentes inerentes e/ou incidentes sobre o cargo de provimento efetivo, ou;
II - vencimento do seu cargo efetivo, com as vantagens permanentes inerentes e/ou incidentes sobre esse cargo, acrescido de uma gratificação correspondente a 65% (sessenta e cinco por cento) do valor do vencimento atribuído ao cargo de provimento em comissão.
Parágrafo Único. Aplica-se ao servidor regido pela Consolidação das Leis do Trabalho as disposições deste artigo.
Art. 10 Aos Secretários Municipais e Autoridades de igual hierarquia competem ordenar despesas e autorizar pagamentos, na forma definida em ato do Chefe do Poder Executivo Municipal.
§ 1º O Chefe do Poder Executivo Municipal poderá estabelecer limites de valores de ordenação de despesas e de autorizações de pagamento.
§ 2º Os Secretários Municipais e Autoridades de igual hierarquia são responsáveis civil, administrativa e criminalmente pelas despesas ordenadas e pelos pagamentos autorizados, inclusive perante o Tribunal de Contas do Estado.
Art. 11 Os cargos de Procurador Geral do Município, Auditor Geral do Município e Assessores Especiais lotados no Gabinete do Prefeito, tem hierarquia, prerrogativas e direitos equivalentes aos de Secretário Municipal, a eles sendo equiparados para quaisquer fins e efeitos, sendo os seus vencimentos reajustados na mesma data e pelos mesmos índices e valores a estes atribuídos.
Art. 12 Fica o Poder Executivo autorizado a efetuar modificações nas subordinações dos órgãos e dos cargos de provimento em comissão e nos objetivos e atribuições dos órgãos que compõem a estrutura organizacional do Poder Executivo do Município.
Art. 13 Fica o Poder Executivo autorizado a promover a adequação das dotações orçamentárias autorizadas para o exercício financeiro de 2009, bem como dos respectivos programas e ações, inclusive a abertura de créditos adicionais, de acordo com a nova estrutura de órgãos e funções da Administração Direta.
Parágrafo Único. Os créditos abertos em decorrência da autorização contida nesta lei, não serão computados no limite estabelecido no art. 9º, da Lei nº 3.338, de 15 de janeiro de 2009.
Art. 14 Esta lei entrará em vigor na data de sua publicação, retroagindo os seus efeitos a 01 de outubro do corrente ano.
Art. 15 Revogam-se as disposições em contrário.
Palácio Municipal em Serra, aos 20 de novembro de 2009.
Este texto não substitui o original publicado e arquivado na Prefeitura Municipal da Serra.
Secretaria Especial de Agricultura, Agroturismo,
Agricultura e Pesca – SEAP
SECRETARIA ESPECIAL DE AGRICULTURA, AGROTURISMO, AQUICULTURA E PESCA
(Redação dada pela Lei nº 4009/2013)
Secretaria Municipal do Trabalho Emprego e Renda – SETER
